Division of Cardiology, Department of Medicine, University of California, Los Angeles, Los Angeles, CA, USA.
Molecular Biology Institute, University of California, Los Angeles, Los Angeles, CA, USA.
Nat Metab. 2021 Jul;3(7):940-953. doi: 10.1038/s42255-021-00427-2. Epub 2021 Jul 19.
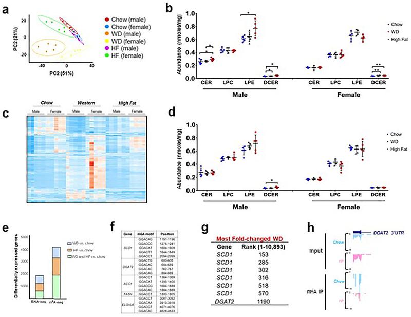
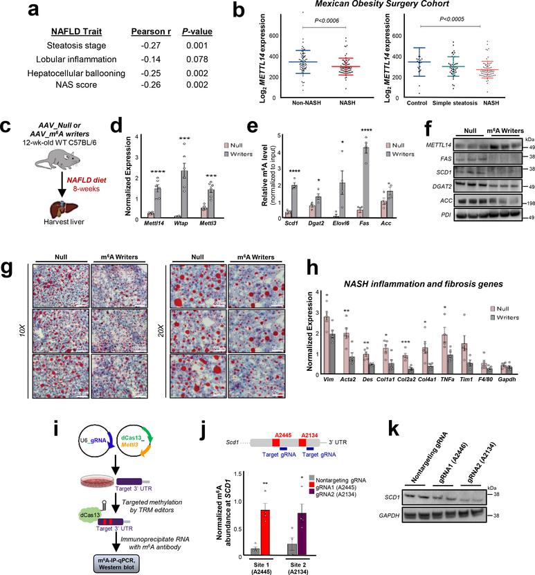
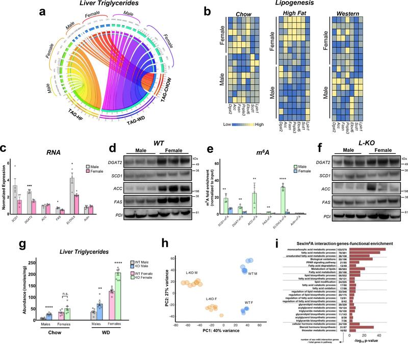
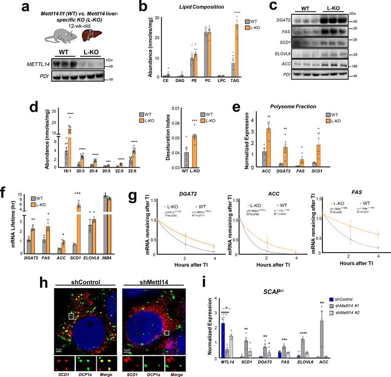
Males and females exhibit striking differences in the prevalence of metabolic traits including hepatic steatosis, a key driver of cardiometabolic morbidity and mortality. RNA methylation is a widespread regulatory mechanism of transcript turnover. Here, we show that presence of the RNA modification N-methyladenosine (mA) triages lipogenic transcripts for degradation and guards against hepatic triglyceride accumulation. In male but not female mice, this protective checkpoint stalls under lipid-rich conditions. Loss of mA control in male livers increases hepatic triglyceride stores, leading to a more 'feminized' hepatic lipid composition. Crucially, liver-specific deletion of the mA complex protein Mettl14 from male and female mice significantly diminishes sex-specific differences in steatosis. We further surmise that the mA installing machinery is subject to transcriptional control by the sex-responsive BCL6-STAT5 axis in response to dietary conditions. These data show that mA is essential for precise and synchronized control of lipogenic enzyme activity and provide insights into the molecular basis for the existence of sex-specific differences in hepatic lipid traits.
男性和女性在代谢特征的患病率上存在显著差异,包括肝脂肪变性,这是心血管代谢发病率和死亡率的一个关键驱动因素。RNA 甲基化是一种广泛存在的转录本周转调控机制。在这里,我们表明 RNA 修饰 N6-甲基腺苷(m6A)的存在将脂肪生成转录本分类为降解,并防止肝甘油三酯积累。在雄性而不是雌性小鼠中,这种保护检查点在富含脂质的条件下停滞不前。在雄性肝脏中失去 m6A 控制会增加肝甘油三酯储存,导致更“女性化”的肝脂质组成。至关重要的是,从雄性和雌性小鼠中特异性敲除 mA 复合物蛋白 Mettl14 会显著降低肝脂肪变性的性别特异性差异。我们进一步推测,m6A 安装机制受到性别响应的 BCL6-STAT5 轴的转录控制,以响应饮食条件。这些数据表明,m6A 对于精确和同步控制脂肪生成酶活性是必不可少的,并为肝脂质特征存在性别特异性差异的分子基础提供了线索。