UniversityCenter for Orthopaedic, Trauma and Plastic Surgery , University Comprehensive Spine Center, University Medicine "Carl Gustav Carus" , TU Dresden, Fetscherstrasse 74, 01307, Dresden, Germany.
Department of Anesthesiology and Intensive Care Medicine, University Hospital "Carl Gustav Carus", TU Dresden, Fetscherstrasse 74, 01307, Dresden, Germany.
Arch Orthop Trauma Surg. 2023 Jan;143(1):301-309. doi: 10.1007/s00402-021-03972-3. Epub 2021 Jul 24.
Postoperative pain is a major concern following scoliosis surgery. CEA (continuous epidural analgesia) is established in postoperative pain therapy as well as intravenous patient-controlled analgesia (IV-PCA). The purpose of this study was to compare the clinical outcomes of both methods.
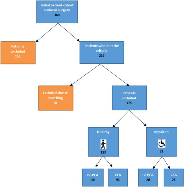
We retrospectively studied 175 children between 8 and 18 years who were subject to posterior scoliosis correction and fusion. Two main cohorts were formed: CEA with local anesthetic and opioids, and IV-PCA with opioids. Both groups further comprised two sub-cohorts: those who were mentally and/or physically healthy (H; n = 93 vs. n = 30) and those who were impaired (I; n = 26 vs. n = 26). The outcome parameters were the demand for pain medication, parameters of mobilization, and the presence of adverse reactions.
Healthy children who received CEA started mobilization 1 day earlier than children with IV-PCA (p = 0.002). First postsurgical defecation was seen earlier in all children who received CEA in both groups (H; Day 4 vs. Day 5, p = 0.011, I; Day 3 vs. Day 5, p = 0.044). Healthy children who received CEA were discharged from hospital 4 days earlier than their IV-PCA counterparts (p < 0.001). No statistically significant difference in postoperative nausea nor in vomiting was identified between groups. Transient neurological irritations were seen in 9.7% of the patients in the CEA group.
CEA provides appropriate pain management after scoliosis surgery, regardless of the patient's mental status. It allows earlier postoperative defecation for all patients , as well as shorter hospitalization and an earlier mobilization for healthy patients.
脊柱侧弯手术后的主要关注点是术后疼痛。CEA(连续硬膜外镇痛)已被确立于术后疼痛治疗中,以及静脉患者自控镇痛(IV-PCA)。本研究的目的是比较这两种方法的临床效果。
我们回顾性研究了 175 名 8 至 18 岁的儿童,这些儿童接受了后路脊柱侧弯矫正和融合术。形成了两个主要队列:局部麻醉药和阿片类药物的 CEA,以及阿片类药物的 IV-PCA。这两个组进一步分为两个亚组:精神和/或身体健全的(H;n=93 与 n=30)和受损的(I;n=26 与 n=26)。观察指标为对疼痛药物的需求、活动参数和不良反应的发生情况。
接受 CEA 的健康儿童比接受 IV-PCA 的儿童更早开始活动(p=0.002)。所有接受 CEA 的儿童,无论其分组如何,首次术后排便时间均更早(H;第 4 天与第 5 天,p=0.011,I;第 3 天与第 5 天,p=0.044)。接受 CEA 的健康儿童比接受 IV-PCA 的儿童提前 4 天出院(p<0.001)。在两组之间,术后恶心和呕吐无统计学差异。CEA 组有 9.7%的患者出现短暂性神经刺激。
CEA 可为脊柱侧弯手术后提供适当的疼痛管理,无论患者的精神状态如何。它可以使所有患者更早地进行术后排便,使健康患者更早地住院和更早地活动。