Suppr超能文献

人肝嵌合小鼠中丁型肝炎病毒之间强烈的复制干扰

Strong Replication Interference Between Hepatitis Delta Viruses in Human Liver Chimeric Mice.

作者信息

Giersch Katja, Hermanussen Lennart, Volz Tassilo, Volmari Annika, Allweiss Lena, Sureau Camille, Casey John, Huang Jiabin, Fischer Nicole, Lütgehetmann Marc, Dandri Maura

机构信息

Department of Internal Medicine, University Medical Center Hamburg-Eppendorf, Hamburg, Germany.

German Center for Infection Research (DZIF), Hamburg-Lübeck-Borstel-Riems Site, Hamburg, Germany.

出版信息

Front Microbiol. 2021 Jul 8;12:671466. doi: 10.3389/fmicb.2021.671466. eCollection 2021.

Abstract

BACKGROUND

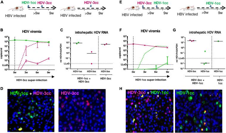
Hepatitis D Virus (HDV) is classified into eight genotypes with distinct clinical outcomes. Despite the maintenance of highly conserved functional motifs, it is unknown whether sequence divergence between genotypes, such as HDV-1 and HDV-3, or viral interference mechanisms may affect co-infection in the same host and cell, thus hindering the development of HDV inter-genotypic recombinants. We aimed to investigate virological differences of HDV-1 and HDV-3 and assessed their capacity to infect and replicate within the same liver and human hepatocyte .

METHODS

Human liver chimeric mice were infected with hepatitis B virus (HBV) and with one of the two HDV genotypes or with HDV-1 and HDV-3 simultaneously. In a second set of experiments, HBV-infected mice were first infected with HDV-1 and after 9 weeks with HDV-3, or vice versa. Also two distinct HDV-1 strains were used to infect mice simultaneously and sequentially. Virological parameters were determined by strain-specific qRT-PCR, RNA hybridization and immunofluorescence staining.

RESULTS

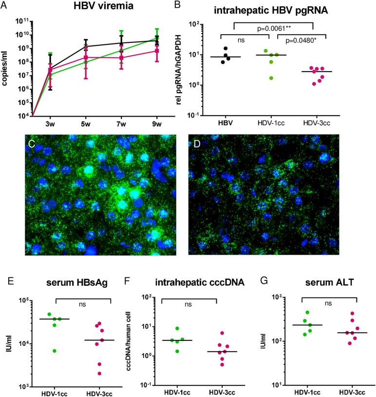
HBV/HDV co-infection studies indicated faster spreading kinetics and higher intrahepatic levels of HDV-3 compared to HDV-1. In mice that simultaneously received both HDV strains, HDV-3 became the dominant genotype. Interestingly, antigenomic HDV-1 and HDV-3 RNA were detected within the same liver but hardly within the same cell. Surprisingly, sequential super-infection experiments revealed a clear dominance of the HDV strain that was inoculated first, indicating that HDV-infected cells may acquire resistance to super-infection.

CONCLUSION

Infection with two largely divergent HDV genotypes could be established in the same liver, but rarely within the same hepatocyte. Sequential super-infection with distinct HDV genotypes and even with two HDV-1 isolates was strongly impaired, suggesting that virus interference mechanisms hamper productive replication in the same cell and hence recombination events even in a system lacking adaptive immune responses.

摘要

背景

丁型肝炎病毒(HDV)分为八个基因型,具有不同的临床结局。尽管其功能基序高度保守,但尚不清楚基因型之间的序列差异,如HDV-1和HDV-3之间的差异,或病毒干扰机制是否会影响同一宿主和细胞内的共感染,从而阻碍HDV基因型间重组体的产生。我们旨在研究HDV-1和HDV-3的病毒学差异,并评估它们在同一肝脏和人肝细胞内感染和复制的能力。

方法

将人肝脏嵌合小鼠感染乙型肝炎病毒(HBV),并感染两种HDV基因型之一,或同时感染HDV-1和HDV-3。在第二组实验中,先将感染HBV的小鼠感染HDV-1,9周后再感染HDV-3,反之亦然。还使用两种不同的HDV-1毒株同时和先后感染小鼠。通过菌株特异性定量逆转录聚合酶链反应(qRT-PCR)、RNA杂交和免疫荧光染色来确定病毒学参数。

结果

HBV/HDV共感染研究表明,与HDV-1相比,HDV-3的传播动力学更快,肝内水平更高。在同时接受两种HDV毒株的小鼠中,HDV-3成为优势基因型。有趣的是,在同一肝脏内可检测到反基因组HDV-1和HDV-3 RNA,但在同一细胞内几乎检测不到。令人惊讶的是,序贯重叠感染实验显示,先接种的HDV毒株明显占优势,这表明感染HDV的细胞可能获得了对重叠感染的抗性。

结论

在同一肝脏内可建立两种差异很大的HDV基因型感染,但在同一肝细胞内很少见。不同HDV基因型甚至两种HDV-1分离株的序贯重叠感染受到严重阻碍,这表明病毒干扰机制阻碍了同一细胞内的有效复制,从而阻碍了重组事件的发生,即使在缺乏适应性免疫反应的系统中也是如此。

https://cdn.ncbi.nlm.nih.gov/pmc/blobs/bacd/8297590/6b24723a3915/fmicb-12-671466-g001.jpg

文献AI研究员

20分钟写一篇综述,助力文献阅读效率提升50倍。

立即体验

用中文搜PubMed

大模型驱动的PubMed中文搜索引擎

马上搜索

文档翻译

学术文献翻译模型,支持多种主流文档格式。

立即体验