Laboratory of Molecular Biology and Immunology, National Institute on Aging, NIH, Baltimore, MD, United States.
Laboratory of Cardiovascular Science, National Institute on Aging, NIH, Baltimore, MD, United States.
Front Immunol. 2021 Jul 9;12:695220. doi: 10.3389/fimmu.2021.695220. eCollection 2021.
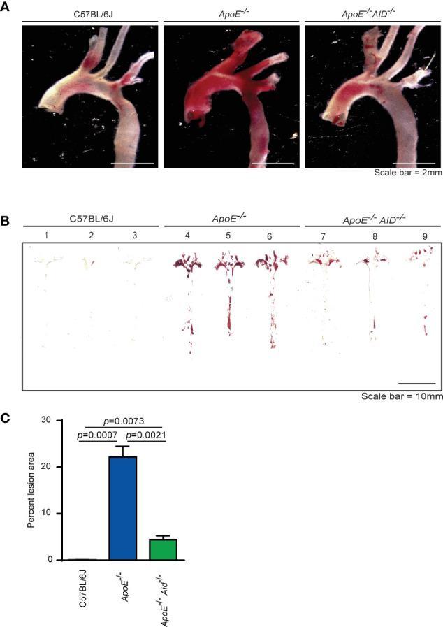
Current models stipulate that B cells and antibodies function during atherosclerosis in two distinct ways based on antibody isotype, where IgM is protective and IgG is inflammatory. To examine this model, we generated mice, which are unable to produce IgG antibodies due to the absence of activation-induced deaminase (AID) but maintain high plasma cholesterol due to the absence of apolipoprotein E (APOE). We saw a dramatic decrease in plaque formation in mice compared to mice. Rigorous analysis of serum antibodies revealed both and mice had substantially elevated titers of IgM antibodies compared to C57BL/6J controls, suggesting a more complex dynamic than previously described. Analysis of antigen specificity demonstrated that mice had elevated titers of antibodies specific to malondialdehyde-oxidized low density lipoprotein (MDA-oxLDL), which has been shown to block macrophage recruitment into plaques. Conversely, mice showed low levels of MDA-oxLDL specificity, but had antibodies specific to numerous self-proteins. We provide evidence for a hierarchical order of antibody specificity, where elevated levels of MDA-oxLDL specific IgM antibodies inhibit plaque formation. If the level of MDA-oxLDL specific IgM is insufficient, self-reactive IgM and IgG antibodies are generated against debris within the arterial plaque, resulting in increased inflammation and further plaque expansion.
目前的模型规定,B 细胞和抗体根据抗体同种型在动脉粥样硬化中发挥两种不同的作用,其中 IgM 具有保护作用,IgG 具有炎症作用。为了检验这一模型,我们生成了 小鼠,由于缺乏激活诱导脱氨酶(AID),这些小鼠无法产生 IgG 抗体,但由于缺乏载脂蛋白 E(APOE),它们仍保持高血浆胆固醇水平。与 小鼠相比,我们发现 小鼠的斑块形成明显减少。对血清抗体的严格分析表明,与 C57BL/6J 对照相比, 和 小鼠的 IgM 抗体滴度均显著升高,这表明比之前描述的更为复杂。抗原特异性分析表明, 小鼠的抗丙二醛氧化型低密度脂蛋白(MDA-oxLDL)抗体滴度升高,MDA-oxLDL 已被证明可阻止巨噬细胞募集到斑块中。相反, 小鼠的 MDA-oxLDL 特异性抗体水平较低,但具有针对多种自身蛋白的抗体。我们提供了抗体特异性的层次顺序的证据,其中 MDA-oxLDL 特异性 IgM 抗体的升高水平可抑制斑块形成。如果 MDA-oxLDL 特异性 IgM 的水平不足,则会针对动脉斑块内的碎片产生自身反应性 IgM 和 IgG 抗体,从而导致炎症增加和进一步的斑块扩张。