Suppr超能文献

大麻二酚与氯硝西泮在Dravet综合征条件性小鼠模型中的联合抗癫痫疗效

Combined Antiseizure Efficacy of Cannabidiol and Clonazepam in a Conditional Mouse Model of Dravet Syndrome.

作者信息

Chuang Shu-Hui, Westenbroek Ruth E, Stella Nephi, Catterall William A

机构信息

Department of Pharmacology, University of Washington, Seattle, Washington 98195, USA.

Department of Psychiatry & Behavioral Sciences, University of Washington, Seattle, Washington 98195, USA.

出版信息

J Exp Neurol. 2021;2(2):81-85. doi: 10.33696/neurol.2.040.

Abstract

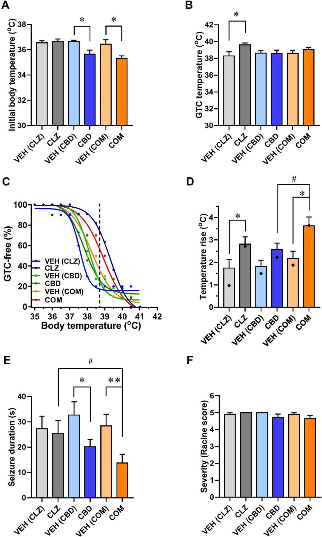
Dravet Syndrome (DS) is a severe childhood epilepsy caused by heterozygous loss-of-function mutations in the gene encoding brain type-I voltage-gated sodium channel Na1.1. DS is a devastating disease that typically begins at six to nine months of age. Symptoms include recurrent intractable seizures and premature death with severe neuropsychiatric comorbidities, including hyperactivity, sleep disorder, anxiety-like behaviors, impaired social interactions, and cognitive deficits. There is an urgent unmet need for therapeutic approaches that control and cure DS, as available therapeutic interventions have poor efficacy, intolerance, or other side effects. Here we investigated the therapeutic potential of combining the benzodiazepine clonazepam (CLZ) with the nonpsychotropic phytocannabinoid cannabidiol (CBD) against thermally induced febrile seizures in a conditional mouse model of DS. Our results show that a low dose of CLZ alone or combined with CBD elevated the threshold temperature for the thermal induction of seizures. Combination of CLZ with CBD significantly reduced seizure duration compared to the vehicle or CLZ alone, but did not affect seizure severity, indicating potential additive actions of CLZ and CBD on the duration of seizures. Our findings provide preclinical evidence supporting combination therapy of CLZ and CBD for treatment of febrile seizures in DS.

摘要

德雷维特综合征(DS)是一种严重的儿童癫痫,由编码脑I型电压门控钠通道Na1.1的基因杂合功能丧失突变引起。DS是一种毁灭性疾病,通常在6至9个月大时开始。症状包括反复发作的顽固性癫痫发作和过早死亡,并伴有严重的神经精神合并症,包括多动、睡眠障碍、焦虑样行为、社交互动受损和认知缺陷。由于现有的治疗干预措施疗效不佳、耐受性差或有其他副作用,因此迫切需要控制和治愈DS的治疗方法。在此,我们在DS的条件性小鼠模型中研究了苯二氮䓬类药物氯硝西泮(CLZ)与非精神活性植物大麻素大麻二酚(CBD)联合治疗热诱导热性惊厥的潜力。我们的结果表明,低剂量的CLZ单独使用或与CBD联合使用可提高热诱导癫痫发作的阈值温度。与单独使用载体或CLZ相比,CLZ与CBD联合使用可显著缩短癫痫发作持续时间,但不影响癫痫发作严重程度,表明CLZ和CBD对癫痫发作持续时间可能具有相加作用。我们的研究结果提供了临床前证据,支持CLZ和CBD联合治疗DS中的热性惊厥。

https://cdn.ncbi.nlm.nih.gov/pmc/blobs/35bb/8301289/625cb98b9dad/nihms-1716568-f0001.jpg

文献AI研究员

20分钟写一篇综述,助力文献阅读效率提升50倍。

立即体验

用中文搜PubMed

大模型驱动的PubMed中文搜索引擎

马上搜索

文档翻译

学术文献翻译模型,支持多种主流文档格式。

立即体验