Suppr超能文献

低氧水平可降低适应性免疫反应,并改善小鼠实验性哮喘。

Low oxygen levels decrease adaptive immune responses and ameliorate experimental asthma in mice.

机构信息

Ludwig Boltzmann Institute for Lung Vascular Research, Graz, Austria.

Division of Pharmacology, Otto Loewi Research Center, Medical University of Graz, Graz, Austria.

出版信息

Allergy. 2022 Mar;77(3):870-882. doi: 10.1111/all.15020. Epub 2021 Aug 1.

Abstract

BACKGROUND

High-altitude therapy has been used as add-on treatment for allergic asthma with considerable success. However, the underlying mechanisms remain unclear. In order to investigate the possible therapeutic effects of high-altitude therapy on allergic asthma, we utilized a new in vivo mouse model.

METHODS

Mice were treated with house dust mite (HDM) extract over 4 weeks and co-exposed to 10% oxygen (Hyp) or room air for the final 2 weeks. Experimental asthma was assessed by airway hyper-responsiveness, mucus hypersecretion and inflammatory cell recruitment. Isolated immune cells from mouse and allergic patients were stimulated in vitro with HDM under Hyp and normoxia in different co-culture systems to analyse the adaptive immune response.

RESULTS

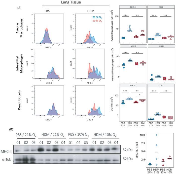
Compared to HDM-treated mice in room air, HDM-treated Hyp-mice displayed ameliorated mucosal hypersecretion and airway hyper-responsiveness. The attenuated asthma phenotype was associated with strongly reduced activation of antigen-presenting cells (APCs), effector cell infiltration and cytokine secretion. In vitro, hypoxia almost completely suppressed the HDM-induced adaptive immune response in both mouse and human immune cells. While hypoxia did not affect effector T-cell responses per-se, it interfered with antigen-presenting cell (APC) differentiation and APC/effector cell crosstalk.

CONCLUSIONS

Hypoxia-induced reduction in the Th2-response to HDM ameliorates allergic asthma in vivo. Hypoxia interferes with APC/T-cell crosstalk and confers an unresponsive phenotype to APCs.

摘要

背景

高海拔疗法已被用作过敏性哮喘的附加治疗方法,取得了相当大的成功。然而,其潜在机制仍不清楚。为了研究高海拔疗法对过敏性哮喘的可能治疗效果,我们利用了一种新的体内小鼠模型。

方法

小鼠接受屋尘螨(HDM)提取物处理 4 周,并在最后 2 周暴露于 10%氧气(Hyp)或室内空气。通过气道高反应性、黏液高分泌和炎症细胞募集来评估实验性哮喘。从小鼠和过敏性患者中分离的免疫细胞在 Hyp 和常氧下与 HDM 在不同共培养系统中体外刺激,以分析适应性免疫反应。

结果

与在室内空气中接受 HDM 处理的小鼠相比,在 Hyp 中接受 HDM 处理的小鼠显示出改善的黏膜高分泌和气道高反应性。减轻的哮喘表型与抗原呈递细胞(APC)、效应细胞浸润和细胞因子分泌的强烈减少有关。在体外,低氧几乎完全抑制了小鼠和人类免疫细胞中 HDM 诱导的适应性免疫反应。虽然低氧本身并不影响效应 T 细胞反应,但它干扰了抗原呈递细胞(APC)的分化和 APC/效应细胞的串扰。

结论

低氧诱导的对 HDM 的 Th2 反应减少改善了体内过敏性哮喘。低氧干扰 APC/T 细胞串扰,并使 APC 呈现无反应表型。

https://cdn.ncbi.nlm.nih.gov/pmc/blobs/6e33/9290649/478926ecf6da/ALL-77-870-g005.jpg

文献检索

告别复杂PubMed语法,用中文像聊天一样搜索,搜遍4000万医学文献。AI智能推荐,让科研检索更轻松。

立即免费搜索

文件翻译

保留排版,准确专业,支持PDF/Word/PPT等文件格式,支持 12+语言互译。

免费翻译文档

深度研究

AI帮你快速写综述,25分钟生成高质量综述,智能提取关键信息,辅助科研写作。

立即免费体验