Suppr超能文献

铁死亡相关基因在结直肠癌预后预测及肿瘤免疫微环境中的作用

Role of ferroptosis-related genes in prognostic prediction and tumor immune microenvironment in colorectal carcinoma.

作者信息

Yang Chao, Huang Shuoyang, Cao Fengyu, Zheng Yongbin

机构信息

Department of Gastrointestinal Surgery, Renmin Hospital of Wuhan University, Wuhan, China.

出版信息

PeerJ. 2021 Jul 14;9:e11745. doi: 10.7717/peerj.11745. eCollection 2021.

Abstract

BACKGROUND AND AIM

Colorectal cancer (CRC) ranks the second most common cause of cancer-related mortality worldwide. Ferroptosis, a recently discovered form of programmed cell death different from other, raises promising novel opportunities for therapeutic intervention of CRC. This study intended to systematically assess the prognosis value and multiple roles of the ferroptosis-related genes in the tumor immune microenvironment of CRC.

MATERIALS AND METHODS

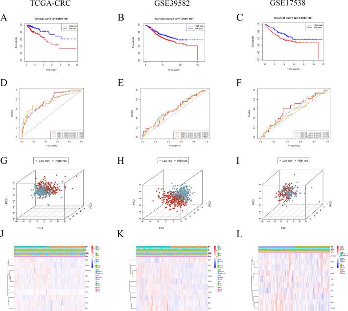
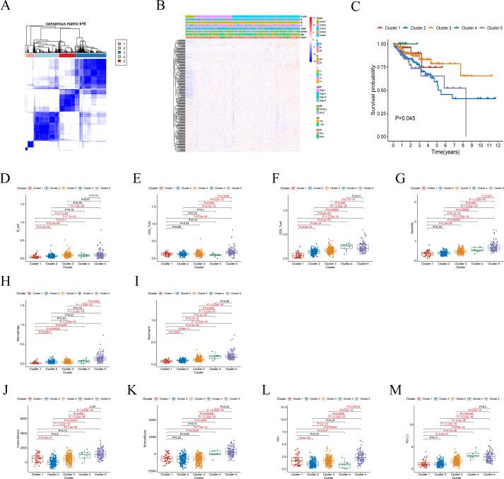
Of 1,192 CRC patients with complete information from the public datasets (TCGA CRC, GEO GSE39582 and GSE17538 cohorts) were selected for analysis. Firstly, K-means consensus clustering was performed to identify ferroptosis-associated subtypes in CRC patients. Subsequently, we constructed a risk signature based on ferroptosis-related genes in TCGA cohort and acquired its validation in two GEO cohorts. Additionally, we established a nomogram integrating the risk signature and clinical factors to improve risk assessment of CRC patients.

RESULTS

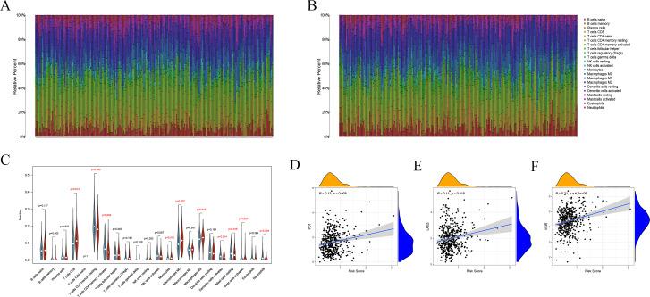
Five molecular subtypes were identified by consensus clustering for ferroptosis-related genes. There were significant differences in the overall survival, immune cells infiltration status and PD1/PD-L1 mRNA among the five clusters. Then, a risk signature based on the ten-gene was constructed which could distinguish effectively high-risk group among CRC patients in both training and validation sets. The high-risk patients were more likely to have an inhibitory immune microenvironment and lower stemness features. A prognostic nomogram integrated risk signature and clinicopathological features could be used as a more accurate prognostic prediction visualization tool than TNM stage alone.

CONCLUSION

This ferroptosis risk signature may accurately differentiate between different risk populations and predict the prognosis of CRC. Besides, this study elucidated the crucial role of ferroptosis in tumor immune microenvironment.

摘要

背景与目的

结直肠癌(CRC)是全球癌症相关死亡的第二大常见原因。铁死亡是一种最近发现的不同于其他形式的程序性细胞死亡,为CRC的治疗干预带来了新的有前景的机会。本研究旨在系统评估铁死亡相关基因在CRC肿瘤免疫微环境中的预后价值和多种作用。

材料与方法

从公共数据集(TCGA CRC、GEO GSE39582和GSE17538队列)中选择1192例具有完整信息的CRC患者进行分析。首先,进行K均值一致性聚类以识别CRC患者中铁死亡相关亚型。随后,我们基于TCGA队列中的铁死亡相关基因构建了一个风险特征,并在两个GEO队列中进行了验证。此外,我们建立了一个整合风险特征和临床因素的列线图,以改善CRC患者的风险评估。

结果

通过对铁死亡相关基因进行一致性聚类,鉴定出五种分子亚型。五个聚类在总生存期、免疫细胞浸润状态和PD1/PD-L1 mRNA方面存在显著差异。然后,构建了一个基于十个基因的风险特征,该特征可以在训练集和验证集中有效区分CRC患者中的高危组。高危患者更可能具有抑制性免疫微环境和较低的干性特征。一个整合风险特征和临床病理特征的预后列线图可以作为比单独的TNM分期更准确的预后预测可视化工具。

结论

这种铁死亡风险特征可能准确区分不同风险人群并预测CRC的预后。此外,本研究阐明了铁死亡在肿瘤免疫微环境中的关键作用。

https://cdn.ncbi.nlm.nih.gov/pmc/blobs/6161/8286063/43dec87c0799/peerj-09-11745-g001.jpg

文献AI研究员

20分钟写一篇综述,助力文献阅读效率提升50倍。

立即体验

用中文搜PubMed

大模型驱动的PubMed中文搜索引擎

马上搜索

文档翻译

学术文献翻译模型,支持多种主流文档格式。

立即体验