Suppr超能文献

一种新型人类长非编码 RNA SCDAL 通过 SNF5 介导的 GDF6 表达促进血管生成。

A Novel Human Long Noncoding RNA SCDAL Promotes Angiogenesis through SNF5-Mediated GDF6 Expression.

机构信息

Department of Cardiology, Second Affiliated Hospital, College of Medicine, Zhejiang University, Hangzhou, 310009, P. R. China.

Cardiovascular Key Laboratory of Zhejiang Province, Hangzhou, 310009, P. R. China.

出版信息

Adv Sci (Weinh). 2021 Sep;8(18):e2004629. doi: 10.1002/advs.202004629. Epub 2021 Jul 28.

Abstract

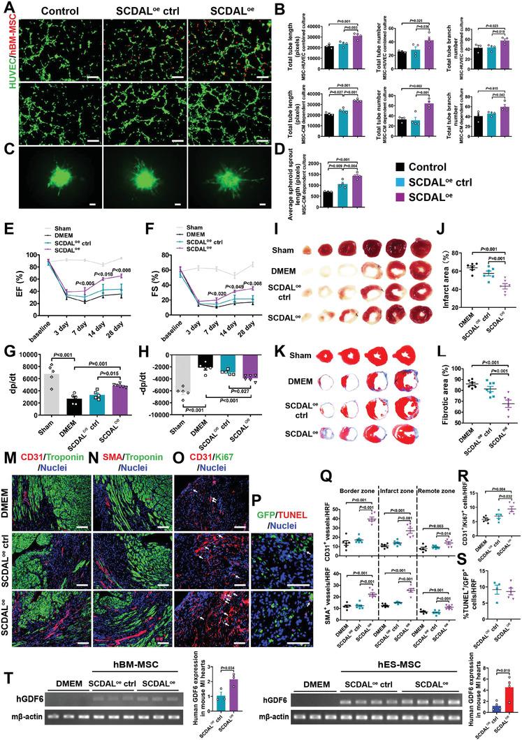
Angiogenesis is essential for vascular development. The roles of regulatory long noncoding RNAs (lncRNAs) in mediating angiogenesis remain under-explored. Human embryonic stem cell-derived mesenchymal stem cells (hES-MSCs) are shown to exert more potent cardioprotective effects against cardiac ischemia than human bone marrow-derived MSCs (hBM-MSCs), associated with enhanced neovascularization. The purpose of this study is to search for angiogenic lncRNAs enriched in hES-MSCs, and investigate their roles and mechanisms. AC103746.1 is one of the most highly expressed intergenic lncRNAs detected in hES-MSCs versus hBM-MSCs, and named as SCDAL (stem cell-derived angiogenic lncRNA). SCDAL knockdown significantly reduce the angiogenic potential and reparative effects of hES-MSCs in the infarcted hearts, while overexpression of SCDAL in either hES-MSCs or hBM-MSCs exhibits augmented angiogenesis and cardiac function recovery. Mechanistically, SCDAL induces growth differentiation factor 6 (GDF6) expression via direct interaction with SNF5 at GDF6 promoter. Secreted GDF6 promotes endothelial angiogenesis via non-canonical vascular endothelial growth factor receptor 2 activation. Furthermore, SCDAL-GDF6 is expressed in human endothelial cells, and directly enhances endothelial angiogenesis in vitro and in vivo. Thus, these findings uncover a previously unknown lncRNA-dependent regulatory circuit for angiogenesis. Targeted intervention of the SCDAL-GDF6 pathway has potential as a therapy for ischemic heart diseases.

摘要

血管生成对于血管发育至关重要。调节长非编码 RNA(lncRNA)在介导血管生成中的作用仍未得到充分探索。人类胚胎干细胞衍生的间充质干细胞(hES-MSCs)对心肌缺血的心脏保护作用比人类骨髓衍生的间充质干细胞(hBM-MSCs)更强,与增强的新生血管化有关。本研究的目的是寻找富含 hES-MSCs 的血管生成 lncRNA,并研究其作用和机制。AC103746.1 是在 hES-MSCs 与 hBM-MSCs 相比中检测到表达最丰富的基因间 lncRNA 之一,命名为 SCDAL(干细胞衍生的血管生成 lncRNA)。SCDAL 敲低显著降低了 hES-MSCs 在梗死心脏中的血管生成潜力和修复作用,而 SCDAL 在 hES-MSCs 或 hBM-MSCs 中的过表达表现出增强的血管生成和心脏功能恢复。在机制上,SCDAL 通过与 GDF6 启动子上的 SNF5 直接相互作用诱导生长分化因子 6(GDF6)的表达。分泌的 GDF6 通过非经典血管内皮生长因子受体 2 的激活促进内皮血管生成。此外,SCDAL-GDF6 在人内皮细胞中表达,并直接增强体外和体内的内皮血管生成。因此,这些发现揭示了一个以前未知的 lncRNA 依赖性血管生成调节回路。靶向干预 SCDAL-GDF6 通路有可能成为缺血性心脏病的治疗方法。

https://cdn.ncbi.nlm.nih.gov/pmc/blobs/3e93/8456203/d010a8464a1a/ADVS-8-2004629-g005.jpg

文献AI研究员

20分钟写一篇综述,助力文献阅读效率提升50倍。

立即体验

用中文搜PubMed

大模型驱动的PubMed中文搜索引擎

马上搜索

文档翻译

学术文献翻译模型,支持多种主流文档格式。

立即体验