Department of Pharmacology & Nutritional Sciences, University of Kentucky, College of Medicine, Lexington, KY 40506, United States.
Markey Cancer Center, the University of Kentucky, College of Medicine, Lexington, KY 40506, United States.
Theranostics. 2021 Jun 11;11(16):7658-7670. doi: 10.7150/thno.62406. eCollection 2021.
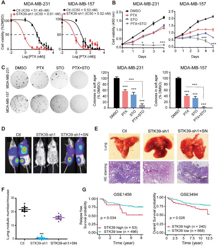
SNAI1 is widely regarded as a master driver of epithelial-mesenchymal transition (EMT) and associated with breast cancer progression and metastasis. This pro-malignant role is strongly linked to posttranslational modification, especially phosphorylation, which controls its protein levels and subcellular localization. While multiple kinases are implicated in regulation of SNAI1 stability, the precise mechanism by which SNAI1 is stabilized in tumors remains to be fully elucidated. : A series of and experiments were conducted to reveal the regulation of SNAI1 by Serine/Threonine Kinase 39 (STK39) and the role of STK39 in breast cancer metastasis. We identified STK39, a member of Stem 20-like serine/threonine kinase family, as a novel posttranslational regulator that enhances the stability of SNAI1. Inhibition of STK39 via knockdown or use of a specific inhibitor resulted in SNAI1 destabilization. Mechanistically, STK39 interacted with and phosphorylated SNAI1 at T203, which is critical for its nuclear retention. Functionally, STK39 inhibition markedly impaired the EMT phenotype and decreased tumor cell migration, invasion, and metastasis both and . These effects were rescued by ectopic SNAI1 expression. In addition, depletion of STK39 dramatically enhanced sensitivity to chemotherapeutic agents. Our study demonstrated that STK39 is a key mediator of SNAI1 stability and is associated with the pro-metastatic cellular process, highlighting the STK39-SNAI1 signaling axis as promising therapeutic targets for treatments of metastatic breast cancer.
SNAI1 被广泛认为是上皮-间充质转化 (EMT) 的主要驱动因子,与乳腺癌的进展和转移有关。这种促癌作用与翻译后修饰密切相关,尤其是磷酸化,它控制着 SNAI1 的蛋白水平和亚细胞定位。虽然有多种激酶参与 SNAI1 稳定性的调节,但 SNAI1 在肿瘤中稳定的精确机制仍有待充分阐明。
我们进行了一系列的 和 实验,揭示了丝氨酸/苏氨酸激酶 39 (STK39) 对 SNAI1 的调节作用以及 STK39 在乳腺癌转移中的作用。我们鉴定出 STK39,一种 Stem 20 样丝氨酸/苏氨酸激酶家族的成员,作为一种新型的翻译后调节因子,增强了 SNAI1 的稳定性。通过敲低或使用特异性抑制剂抑制 STK39 导致 SNAI1 不稳定。从机制上讲,STK39 与 SNAI1 相互作用并在 T203 处磷酸化 SNAI1,这对于其核保留至关重要。功能上,STK39 抑制显著削弱了 EMT 表型,并减少了肿瘤细胞的迁移、侵袭和转移。这些作用可以通过异位 SNAI1 表达得到挽救。此外,STK39 的耗竭显著增强了对化疗药物的敏感性。
我们的研究表明,STK39 是 SNAI1 稳定性的关键介质,与促转移的细胞过程有关,突出了 STK39-SNAI1 信号轴作为治疗转移性乳腺癌的有前途的治疗靶点。