Department of Pharmacology, Moores Cancer Center, University of California, San Diego, La Jolla, CA, USA.
Department of Medical Genetics and Department of Neurology, Waisman Center, University of Wisconsin-Madison, Madison, WI, USA.
Nat Cell Biol. 2019 Mar;21(3):359-371. doi: 10.1038/s41556-019-0291-8. Epub 2019 Feb 25.
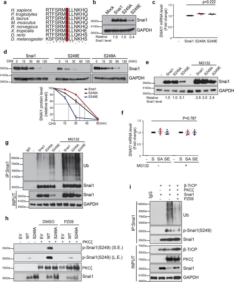
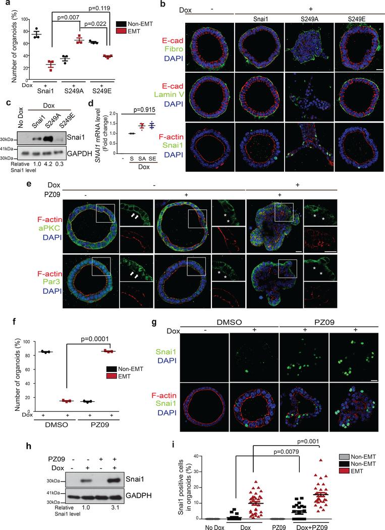
Loss of apical-basal polarity and activation of epithelial-mesenchymal transition (EMT) both contribute to carcinoma progression and metastasis. Here, we report that apical-basal polarity inhibits EMT to suppress metastatic dissemination. Using mouse and human epithelial three-dimensional organoid cultures, we show that the PAR-atypical protein kinase C (aPKC) polarity complex inhibits EMT and invasion by promoting degradation of the SNAIL family protein SNAI1. Under intact apical-basal polarity, aPKC kinases phosphorylate S249 of SNAI1, which leads to protein degradation. Loss of apical-basal polarity prevents aPKC-mediated SNAI1 phosphorylation and stabilizes the SNAI1 protein to promote EMT and invasion. In human breast tumour xenografts, inhibition of the PAR-complex-mediated SNAI1 degradation mechanism promotes tumour invasion and metastasis. Analyses of human breast tissue samples reveal negative correlations between PAR3 and SNAI1 protein levels. Our results demonstrate that apical-basal polarity functions as a critical checkpoint of EMT to precisely control epithelial-mesenchymal plasticity during tumour metastasis.
顶端-基底极性的丧失和上皮-间充质转化(EMT)的激活均有助于癌症的进展和转移。在这里,我们报告顶端-基底极性抑制 EMT 以抑制转移性扩散。我们使用小鼠和人上皮三维类器官培养物表明,PAR-非典型蛋白激酶 C(aPKC)极性复合物通过促进 SNAIL 家族蛋白 SNAI1 的降解来抑制 EMT 和侵袭。在完整的顶端-基底极性下,aPKC 激酶磷酸化 SNAI1 的 S249 ,导致蛋白质降解。顶端-基底极性的丧失阻止了 aPKC 介导的 SNAI1 磷酸化并稳定了 SNAI1 蛋白,从而促进 EMT 和侵袭。在人乳腺癌肿瘤异种移植物中,抑制 PAR 复合物介导的 SNAI1 降解机制可促进肿瘤侵袭和转移。对人乳腺癌组织样本的分析表明 PAR3 和 SNAI1 蛋白水平之间存在负相关。我们的结果表明,顶端-基底极性作为 EMT 的关键检查点,可在肿瘤转移过程中精确控制上皮-间充质的可塑性。