• 文献检索
  • 文档翻译
  • 深度研究
  • 学术资讯
  • Suppr Zotero 插件Zotero 插件
  • 邀请有礼
  • 套餐&价格
  • 历史记录
应用&插件
Suppr Zotero 插件Zotero 插件浏览器插件Mac 客户端Windows 客户端微信小程序
定价
高级版会员购买积分包购买API积分包
服务
文献检索文档翻译深度研究API 文档MCP 服务
关于我们
关于 Suppr公司介绍联系我们用户协议隐私条款
关注我们

Suppr 超能文献

核心技术专利:CN118964589B侵权必究
粤ICP备2023148730 号-1Suppr @ 2026

文献检索

告别复杂PubMed语法,用中文像聊天一样搜索,搜遍4000万医学文献。AI智能推荐,让科研检索更轻松。

立即免费搜索

文件翻译

保留排版,准确专业,支持PDF/Word/PPT等文件格式,支持 12+语言互译。

免费翻译文档

深度研究

AI帮你快速写综述,25分钟生成高质量综述,智能提取关键信息,辅助科研写作。

立即免费体验

微小RNA-107通过靶向RAD51促进急性髓细胞白血病细胞凋亡。

MicroRNA-107 promotes apoptosis of acute myelocytic leukemia cells by targeting RAD51.

作者信息

Huang Fengxia, Tang Wei, Lei Yan

机构信息

Department of Medical Technology Clinical and Hematological Laboratory Office, Xi'an Medical University, Xi'an, Shaanxi, China.

Department of Radiology, Affiliated Hospital of North Sichuan Medical College, Nanchong, Sichuan, China.

出版信息

Arch Med Sci. 2020 Feb 4;17(4):1044-1055. doi: 10.5114/aoms.2020.92860. eCollection 2021.

DOI:10.5114/aoms.2020.92860
PMID:34336032
原文链接:https://pmc.ncbi.nlm.nih.gov/articles/PMC8314419/
Abstract

INTRODUCTION

This study aimed to investigate the role of microRNA (miRNA) that affects acute myelocytic leukemia (AML) and its potential molecular mechanism by constructing a miRNA-mRNA interaction network using bioinformatics methods.

MATERIAL AND METHODS

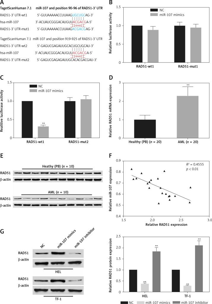
MicroRNA expression data of AML were retrieved from Gene Expression Omnibus (GEO) and analyzed by microarray analysis. Expression levels of miR-107 and RAD51 mRNA were detected by quantitative real time polymerase chain reaction (qRT-PCR). Protein expression of RAD51, pro-apoptotic protein Bax, apoptosis related protein CytC and anti-apoptotic protein Bcl-2 were determined by Western blot. The rate of cell apoptosis was detected by Annexin-V/PI. The predicted targeting relationship between miR-107 and the 3'UTR of RAD51 was first predicted by the online application TargetScan and then verified by dual-luciferase assay.

RESULTS

Acute myelocytic leukemia-associated genes ( = 197) and miRNAs ( = 1701) were retrieved from the database, the interaction network of miRNA-mRNA was constructed and the core position was occupied by RAD51. miR-107 exhibited a regulatory effect on RAD51 in which the mRNA and protein expression of RAD51 were both significantly inhibited by miR-107 mimics . Additionally, down-regulated expression of miR107 as well as up-regulated expression of RAD51 were detected not only in the plasma of AML patients compared to healthy volunteers, but also in AML cell lines compared to the normal bone marrow stromal cell line. Further study found that increased expression of miR-107 and the consequent down-regulation of RAD51 could aggravate the apoptosis of AML cells .

CONCLUSIONS

Our present results showed that the crucial role of RAD51 and miR-107 in the apoptosis of AML cells, i.e., miR-107 promotes the apoptosis of AML cells through down-regulating the expression of RAD51.

摘要

引言

本研究旨在通过生物信息学方法构建miRNA- mRNA相互作用网络,探讨影响急性髓细胞白血病(AML)的微小RNA(miRNA)的作用及其潜在分子机制。

材料与方法

从基因表达综合数据库(GEO)中检索AML的miRNA表达数据,并通过微阵列分析进行分析。采用定量实时聚合酶链反应(qRT-PCR)检测miR-107和RAD51 mRNA的表达水平。通过蛋白质免疫印迹法测定RAD51、促凋亡蛋白Bax、凋亡相关蛋白CytC和抗凋亡蛋白Bcl-2的蛋白表达。采用Annexin-V/PI检测细胞凋亡率。首先通过在线应用程序TargetScan预测miR-107与RAD51的3'UTR之间的预测靶向关系,然后通过双荧光素酶测定进行验证。

结果

从数据库中检索到急性髓细胞白血病相关基因(n = 197)和miRNA(n = 1701),构建了miRNA- mRNA相互作用网络,RAD51占据核心位置。miR-107对RAD51具有调节作用,其中miR-107模拟物显著抑制RAD51的mRNA和蛋白表达。此外,与健康志愿者相比,不仅在AML患者血浆中检测到miR107表达下调以及RAD51表达上调,而且与正常骨髓基质细胞系相比,在AML细胞系中也检测到上述情况。进一步研究发现,miR-107表达增加以及随之而来的RAD51下调可加重AML细胞的凋亡。

结论

我们目前的结果表明RAD51和miR-107在AML细胞凋亡中起关键作用,即miR-107通过下调RAD51的表达促进AML细胞凋亡。

https://cdn.ncbi.nlm.nih.gov/pmc/blobs/b707/8314419/48b93390ac3b/AMS-17-4-92141-g005.jpg
https://cdn.ncbi.nlm.nih.gov/pmc/blobs/b707/8314419/e1471ce4bd0f/AMS-17-4-92141-g001.jpg
https://cdn.ncbi.nlm.nih.gov/pmc/blobs/b707/8314419/802bdfe139cb/AMS-17-4-92141-g002.jpg
https://cdn.ncbi.nlm.nih.gov/pmc/blobs/b707/8314419/7bc87a33dfc3/AMS-17-4-92141-g003.jpg
https://cdn.ncbi.nlm.nih.gov/pmc/blobs/b707/8314419/b15595428e55/AMS-17-4-92141-g004.jpg
https://cdn.ncbi.nlm.nih.gov/pmc/blobs/b707/8314419/48b93390ac3b/AMS-17-4-92141-g005.jpg
https://cdn.ncbi.nlm.nih.gov/pmc/blobs/b707/8314419/e1471ce4bd0f/AMS-17-4-92141-g001.jpg
https://cdn.ncbi.nlm.nih.gov/pmc/blobs/b707/8314419/802bdfe139cb/AMS-17-4-92141-g002.jpg
https://cdn.ncbi.nlm.nih.gov/pmc/blobs/b707/8314419/7bc87a33dfc3/AMS-17-4-92141-g003.jpg
https://cdn.ncbi.nlm.nih.gov/pmc/blobs/b707/8314419/b15595428e55/AMS-17-4-92141-g004.jpg
https://cdn.ncbi.nlm.nih.gov/pmc/blobs/b707/8314419/48b93390ac3b/AMS-17-4-92141-g005.jpg

相似文献

1
MicroRNA-107 promotes apoptosis of acute myelocytic leukemia cells by targeting RAD51.微小RNA-107通过靶向RAD51促进急性髓细胞白血病细胞凋亡。
Arch Med Sci. 2020 Feb 4;17(4):1044-1055. doi: 10.5114/aoms.2020.92860. eCollection 2021.
2
[Proliferation, migration and apoptosis of acute myeloid leukemia cells regulated by mir-23a-3p targeting SMC1A and the mechanism].[mir-23a-3p靶向SMC1A调控急性髓系白血病细胞的增殖、迁移和凋亡及其机制]
Zhonghua Zhong Liu Za Zhi. 2019 Oct 23;41(10):753-759. doi: 10.3760/cma.j.issn.0253-3766.2019.10.006.
3
Silencing of long noncoding RNA TUG1 inhibits viability and promotes apoptosis of acute myeloid leukemia cells by targeting microRNA-221-3p/KIT axis.长链非编码 RNA TUG1 沉默通过靶向 microRNA-221-3p/KIT 轴抑制急性髓系白血病细胞的活力并促进其凋亡。
Clin Hemorheol Microcirc. 2020;76(3):425-437. doi: 10.3233/CH-200906.
4
MicroRNA 34b inhibits cell proliferation in pediatric acute myeloid leukemia via regulating LDHA.miRNA-34b 通过调控 LDHA 抑制小儿急性髓系白血病细胞增殖。
Eur Rev Med Pharmacol Sci. 2019 Jun;23(12):5351-5359. doi: 10.26355/eurrev_201906_18202.
5
MicroRNA-183 promotes cell proliferation via regulating programmed cell death 6 in pediatric acute myeloid leukemia.微小RNA-183通过调控程序性细胞死亡6促进小儿急性髓系白血病细胞增殖。
J Cancer Res Clin Oncol. 2017 Jan;143(1):169-180. doi: 10.1007/s00432-016-2277-2. Epub 2016 Oct 13.
6
HDAC Inhibition Induces MicroRNA-182, which Targets RAD51 and Impairs HR Repair to Sensitize Cells to Sapacitabine in Acute Myelogenous Leukemia.组蛋白去乙酰化酶抑制可诱导微小RNA-182,其靶向RAD51并损害同源重组修复,从而使急性髓性白血病细胞对沙帕他滨敏感。
Clin Cancer Res. 2016 Jul 15;22(14):3537-49. doi: 10.1158/1078-0432.CCR-15-1063. Epub 2016 Feb 8.
7
microRNA-146a Promotes Growth of Acute Leukemia Cells by Downregulating Ciliary Neurotrophic Factor Receptor and Activating JAK2/STAT3 Signaling.microRNA-146a 通过下调睫状神经营养因子受体并激活 JAK2/STAT3 信号通路促进急性白血病细胞的生长。
Yonsei Med J. 2019 Oct;60(10):924-934. doi: 10.3349/ymj.2019.60.10.924.
8
MiR-212-5p regulates the proliferation and apoptosis of AML cells through targeting FZD5.miR-212-5p 通过靶向 FZD5 调节 AML 细胞的增殖和凋亡。
Eur Rev Med Pharmacol Sci. 2018 Dec;22(23):8415-8422. doi: 10.26355/eurrev_201812_16540.
9
Bone mesenchymal stem cell-derived exosomal microRNA-7-5p inhibits progression of acute myeloid leukemia by targeting OSBPL11.骨髓间充质干细胞来源的外泌体 microRNA-7-5p 通过靶向 OSBPL11 抑制急性髓系白血病的进展。
J Nanobiotechnology. 2022 Jan 10;20(1):29. doi: 10.1186/s12951-021-01206-7.
10
Circular RNA circ_0040823 inhibits the proliferation of acute myeloid leukemia cells and induces apoptosis by regulating miR-516b/PTEN.环状RNA circ_0040823通过调控miR-516b/PTEN抑制急性髓系白血病细胞增殖并诱导其凋亡。
J Gene Med. 2022 Mar;24(3):e3404. doi: 10.1002/jgm.3404. Epub 2022 Jan 23.

引用本文的文献

1
lncRNA GAPLINC regulates vascular endothelial cell apoptosis in atherosclerosis.长链非编码RNA GAPLINC在动脉粥样硬化中调节血管内皮细胞凋亡。
Arch Med Sci. 2023 Jul 8;20(1):216-232. doi: 10.5114/aoms/169383. eCollection 2024.
2
Identification and Characterization of circRNAs in Non-Lactating Dairy Goat Mammary Glands Reveal Their Regulatory Role in Mammary Cell Involution and Remodeling.非泌乳期奶山羊乳腺中 circRNAs 的鉴定和特征分析揭示了它们在乳腺细胞退化和重塑中的调控作用。
Biomolecules. 2023 May 18;13(5):860. doi: 10.3390/biom13050860.
3
Effects of miR-107 on Breast Cancer Cell Growth and Death via Regulation of the PTEN/AKT Signaling Pathway.

本文引用的文献

1
Hormone-induced DNA damage response and repair mediated by cyclin D1 in breast and prostate cancer.细胞周期蛋白D1介导的激素诱导的乳腺癌和前列腺癌DNA损伤反应与修复
Oncotarget. 2017 Jul 20;8(47):81803-81812. doi: 10.18632/oncotarget.19413. eCollection 2017 Oct 10.
2
MicroRNA-107-5p suppresses non-small cell lung cancer by directly targeting oncogene epidermal growth factor receptor.微小RNA-107-5p通过直接靶向癌基因表皮生长因子受体来抑制非小细胞肺癌。
Oncotarget. 2017 Jun 16;8(34):57012-57023. doi: 10.18632/oncotarget.18505. eCollection 2017 Aug 22.
3
XPG Asp1104His, XRCC2 Rs3218536 A/G and RAD51 135G/C Gene Polymorphisms and Colorectal Cancer Risk: A Meta-Analysis.
miR-107通过调控PTEN/AKT信号通路对乳腺癌细胞生长和死亡的影响
J Oncol. 2023 Feb 8;2023:1244067. doi: 10.1155/2023/1244067. eCollection 2023.
XPG基因Asp1104His多态性、XRCC2基因Rs3218536 A/G多态性及RAD51基因135G/C多态性与结直肠癌风险:一项荟萃分析
Asian Pac J Cancer Prev. 2017 Jul 27;18(7):1805-1813. doi: 10.22034/APJCP.2017.18.7.1805.
4
Differential Analysis of Genetic, Epigenetic, and Cytogenetic Abnormalities in AML.急性髓系白血病中遗传、表观遗传和细胞遗传学异常的差异分析
Int J Genomics. 2017;2017:2913648. doi: 10.1155/2017/2913648. Epub 2017 Jun 20.
5
Emerging therapies for acute myeloid leukemia.急性髓系白血病的新兴疗法
J Hematol Oncol. 2017 Apr 18;10(1):93. doi: 10.1186/s13045-017-0463-6.
6
Induction of mitochondrial apoptotic pathway by raloxifene and estrogen in human endometrial stromal ThESC cell line.雷洛昔芬和雌激素对人子宫内膜基质ThESC细胞系线粒体凋亡途径的诱导作用
Arch Med Sci. 2017 Mar 1;13(2):293-301. doi: 10.5114/aoms.2016.59874. Epub 2016 May 12.
7
miR-107 regulates tumor progression by targeting NF1 in gastric cancer.miR-107 通过靶向 NF1 调控胃癌的肿瘤进展。
Sci Rep. 2016 Nov 9;6:36531. doi: 10.1038/srep36531.
8
MicroRNA-107 is downregulated and having tumor suppressive effect in breast cancer by negatively regulating brain-derived neurotrophic factor.微小 RNA-107 在乳腺癌中下调并具有肿瘤抑制作用,通过负调控脑源性神经营养因子。
J Gene Med. 2017 Dec;19(12). doi: 10.1002/jgm.2932.
9
MiR-107 suppresses proliferation of hepatoma cells through targeting HMGA2 mRNA 3'UTR.微小RNA-107通过靶向HMGA2信使核糖核酸3'非翻译区抑制肝癌细胞增殖。
Biochem Biophys Res Commun. 2016 Nov 18;480(3):455-460. doi: 10.1016/j.bbrc.2016.10.070. Epub 2016 Oct 20.
10
MicroRNA-mRNA Pairs Associated with Outcome in AML: From In Vitro Cell-Based Studies to AML Patients.与急性髓系白血病预后相关的微小RNA-信使核糖核酸对:从基于体外细胞的研究到急性髓系白血病患者
Front Pharmacol. 2016 Jan 28;6:324. doi: 10.3389/fphar.2015.00324. eCollection 2015.