Department of Anesthesiology, Zhongshan Hospital, Fudan University, Shanghai, China.
Cancer Center, Zhongshan Hospital, Fudan University, Shanghai, China.
Front Cell Infect Microbiol. 2021 Jul 14;11:677902. doi: 10.3389/fcimb.2021.677902. eCollection 2021.
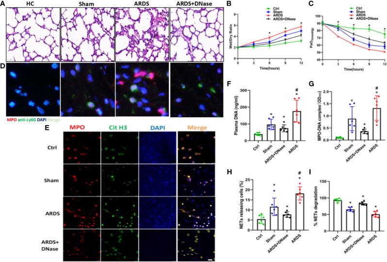
Patients with sepsis may progress to acute respiratory distress syndrome (ARDS). Evidence of neutrophil extracellular traps (NETs) in sepsis-induced lung injury has been reported. However, the role of circulating NETs in the progression and thrombotic tendency of sepsis-induced lung injury remains elusive. The aim of this study was to investigate the role of tissue factor-enriched NETs in the progression and immunothrombosis of sepsis-induced lung injury.
Human blood samples and an animal model of sepsis-induced lung injury were used to detect and evaluate NET formation in ARDS patients. Immunofluorescence imaging, ELISA, Western blotting, and qPCR were performed to evaluate NET formation and tissue factor (TF) delivery ability. DNase, an anti-TF antibody, and thrombin inhibitors were applied to evaluate the contribution of thrombin to TF-enriched NET formation and the contribution of TF-enriched NETs to immunothrombosis in ARDS patients.
Significantly increased levels of TF-enriched NETs were observed in ARDS patients and mice. Blockade of NETs in ARDS mice alleviated disease progression, indicating a reduced lung wet/dry ratio and PaO2 level. data demonstrated that thrombin-activated platelets were responsible for increased NET formation and related TF exposure and subsequent immunothrombosis in ARDS patients.
The interaction of thrombin-activated platelets with PMNs in ARDS patients results in local NET formation and delivery of active TF. The notion that NETs represent a mechanism by which PMNs release thrombogenic signals during thrombosis may offer novel therapeutic targets.
脓毒症患者可能进展为急性呼吸窘迫综合征(ARDS)。已有研究报道,脓毒症诱导的肺损伤中存在中性粒细胞胞外诱捕网(NETs)。然而,循环 NETs 在脓毒症诱导的肺损伤进展和血栓倾向中的作用仍不清楚。本研究旨在探讨富含组织因子的 NETs 在脓毒症诱导的肺损伤进展和免疫血栓形成中的作用。
使用人血样本和脓毒症诱导的肺损伤动物模型来检测和评估 ARDS 患者中 NET 的形成。通过免疫荧光成像、ELISA、Western blot 和 qPCR 来评估 NET 的形成和组织因子(TF)的传递能力。使用 DNAse、抗 TF 抗体和凝血酶抑制剂来评估凝血酶对 TF 富集 NET 形成的贡献以及 TF 富集 NETs 对 ARDS 患者免疫血栓形成的贡献。
在 ARDS 患者和小鼠中观察到明显增加的 TF 富集 NETs 水平。在 ARDS 小鼠中阻断 NETs 可缓解疾病进展,表明肺湿/干比和 PaO2 水平降低。这些数据表明,激活的血小板与 ARDS 患者中的中性粒细胞之间的相互作用导致 NET 形成增加以及相关 TF 的暴露和随后的免疫血栓形成。
在 ARDS 患者中,激活的血小板与 PMNs 的相互作用导致局部 NET 形成和活性 TF 的传递。NETs 代表 PMNs 在血栓形成过程中释放血栓形成信号的机制的观点可能为提供新的治疗靶点。