Suppr超能文献

可解释的深度推荐系统模型,用于预测激酶抑制剂在癌细胞系中的疗效。

Interpretable deep recommender system model for prediction of kinase inhibitor efficacy across cancer cell lines.

机构信息

Faculty of Mathematics, Informatics and Mechanics, University of Warsaw, Warsaw, Poland.

Oncology Bioinformatics, Translational Medicine, Merck Healthcare KGaA, Darmstadt, Germany.

出版信息

Sci Rep. 2021 Aug 6;11(1):15993. doi: 10.1038/s41598-021-94564-z.

Abstract

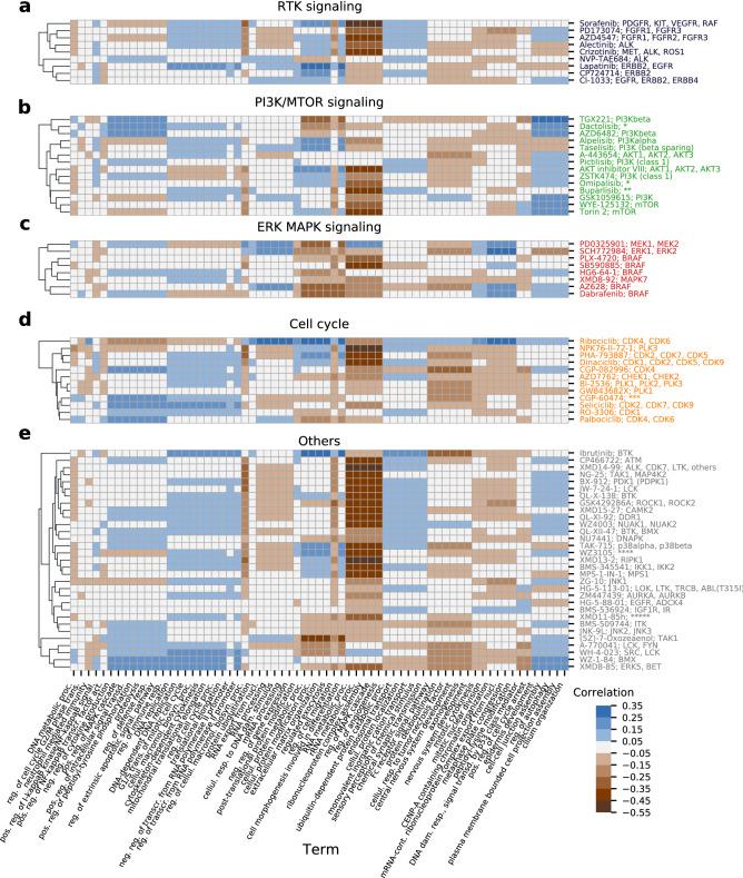
Computational models for drug sensitivity prediction have the potential to significantly improve personalized cancer medicine. Drug sensitivity assays, combined with profiling of cancer cell lines and drugs become increasingly available for training such models. Multiple methods were proposed for predicting drug sensitivity from cancer cell line features, some in a multi-task fashion. So far, no such model leveraged drug inhibition profiles. Importantly, multi-task models require a tailored approach to model interpretability. In this work, we develop DEERS, a neural network recommender system for kinase inhibitor sensitivity prediction. The model utilizes molecular features of the cancer cell lines and kinase inhibition profiles of the drugs. DEERS incorporates two autoencoders to project cell line and drug features into 10-dimensional hidden representations and a feed-forward neural network to combine them into response prediction. We propose a novel interpretability approach, which in addition to the set of modeled features considers also the genes and processes outside of this set. Our approach outperforms simpler matrix factorization models, achieving R [Formula: see text] 0.82 correlation between true and predicted response for the unseen cell lines. The interpretability analysis identifies 67 biological processes that drive the cell line sensitivity to particular compounds. Detailed case studies are shown for PHA-793887, XMD14-99 and Dabrafenib.

摘要

用于药物敏感性预测的计算模型有可能极大地改善个性化癌症治疗。药物敏感性测定与癌细胞系和药物的分析相结合,越来越多地用于训练此类模型。已经提出了多种从癌细胞系特征预测药物敏感性的方法,有些是多任务方式。到目前为止,还没有这样的模型利用药物抑制谱。重要的是,多任务模型需要针对模型可解释性的专门方法。在这项工作中,我们开发了 DEERS,这是一种用于激酶抑制剂敏感性预测的神经网络推荐系统。该模型利用癌细胞系的分子特征和药物的激酶抑制谱。DEERS 结合了两个自动编码器,将细胞系和药物特征投射到 10 维隐藏表示中,并使用前馈神经网络将它们组合成响应预测。我们提出了一种新的可解释性方法,该方法除了考虑建模特征集之外,还考虑了该集合之外的基因和过程。我们的方法优于更简单的矩阵分解模型,在未见过的细胞系中,真实和预测响应之间的 R [公式:见正文]达到 0.82 的相关性。可解释性分析确定了 67 个生物过程,这些过程驱动了细胞系对特定化合物的敏感性。对 PHA-793887、XMD14-99 和 Dabrafenib 进行了详细的案例研究。

https://cdn.ncbi.nlm.nih.gov/pmc/blobs/a1e6/8346627/d145044cc262/41598_2021_94564_Fig1_HTML.jpg

文献AI研究员

20分钟写一篇综述,助力文献阅读效率提升50倍。

立即体验

用中文搜PubMed

大模型驱动的PubMed中文搜索引擎

马上搜索

文档翻译

学术文献翻译模型,支持多种主流文档格式。

立即体验