Zhao Tian, Zhan Libin, Zhou Wen, Chen Wanxin, Luo Jintong, Zhang Lijing, Weng Zebin, Zhao Chunyan, Liu Shenlin
School of Traditional Chinese Medicine and School of Integrated Chinese and Western Medicine, Nanjing University of Chinese Medicine, Nanjing, China.
Affiliated Hospital of Nanjing University of Chinese Medicine, Nanjing, China.
Front Pharmacol. 2021 Jul 22;12:647529. doi: 10.3389/fphar.2021.647529. eCollection 2021.
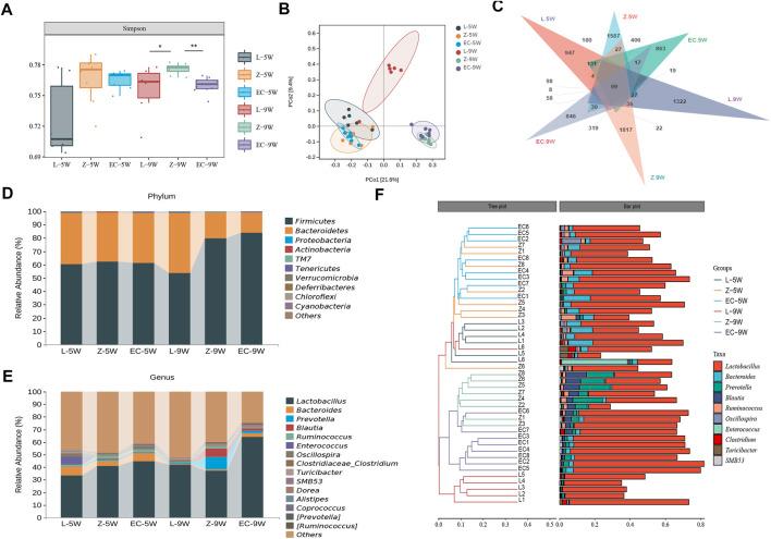
Obesity is a chronic metabolic disease caused by genetic and environmental factors that has become a serious global health problem. There is evidence that gut microbiota is closely related to the occurrence and development of obesity. Erchen Decoction (ECD), a traditional Chinese medicine, has been widely used for clinical treatment and basic research of obesity and related metabolic diseases in recent years. It can significantly improve insulin resistance (IR) and lipid metabolism disorders. However, there is no microbiological study on its metabolic regulation. In this study, we investigated the effects of ECD on obesity, especially lipid metabolism and the composition and function of gut microbiota in Zucker diabetic fatty (ZDF) rats, and explored the correlation between the biomarkers of gut microbiota and metabolite and host phenotype. The results showed that ECD could reduce body weight, improve IR and lipid metabolism, and reduce the concentration of free fatty acids (FFA) released from white adipose tissue (WAT) due to excessive lipolysis by interfering with the insulin receptor substrate 1 (IRS1)/protein kinase B (AKT)/protein kinase A (PKA)/hormone-sensitive triglyceride lipase (HSL) signaling pathway in ZDF rats. Additionally, ECD gradually adjusted the overall structure of changed gut microbiota, reversed the relative abundance of six genera, and changed the function of gut microbiota by reducing the content of propionic acid, a metabolite of gut microbiota, in ZDF rats. A potentially close relationship between biomarkers, especially , , and , propionic acid and host phenotypes were demonstrated through correlation analysis. The results suggested that the beneficial effects of ECD on obesity, especially lipid metabolism disorders, are related to the regulation of gut microbiota in ZDF rats. This provides a basis for further research on the mechanism and clinical application of ECD to improve obesity via gut microbiota.
肥胖是一种由遗传和环境因素引起的慢性代谢性疾病,已成为严重的全球健康问题。有证据表明,肠道微生物群与肥胖的发生和发展密切相关。二陈汤(ECD)作为一种中药,近年来已广泛用于肥胖及相关代谢性疾病的临床治疗和基础研究。它能显著改善胰岛素抵抗(IR)和脂质代谢紊乱。然而,目前尚无关于其代谢调节的微生物学研究。在本研究中,我们研究了二陈汤对Zucker糖尿病脂肪(ZDF)大鼠肥胖的影响,特别是脂质代谢以及肠道微生物群的组成和功能,并探讨了肠道微生物群生物标志物与代谢物及宿主表型之间的相关性。结果表明,二陈汤可通过干扰ZDF大鼠胰岛素受体底物1(IRS1)/蛋白激酶B(AKT)/蛋白激酶A(PKA)/激素敏感性甘油三酯脂肪酶(HSL)信号通路,降低体重,改善IR和脂质代谢,并降低白色脂肪组织(WAT)因过度脂解而释放的游离脂肪酸(FFA)浓度。此外,二陈汤逐渐调整了ZDF大鼠肠道微生物群的整体结构,逆转了6个属的相对丰度,并通过降低肠道微生物群代谢物丙酸的含量改变了肠道微生物群的功能。通过相关性分析证明了生物标志物,尤其是 、 、 、丙酸与宿主表型之间可能存在密切关系。结果表明,二陈汤对肥胖尤其是脂质代谢紊乱的有益作用与ZDF大鼠肠道微生物群的调节有关。这为进一步研究二陈汤通过肠道微生物群改善肥胖的机制和临床应用提供了依据。