Tang Wei, Guo Zong-Duo, Chai Wei-Na, Du Dong-Lin, Yang Xiao-Min, Cao Lang, Chen Hong, Zhou Chao, Cheng Chong-Jie, Sun Xiao-Chuan, Huang Zhi-Jian, Zhong Jian-Jun
Department of Neurosurgery, First Affiliated Hospital of Chongqing Medical University, Chongqing, China.
Department of Ophthalmology, First Affiliated Hospital of Chongqing Medical University, Chongqing, China.
Neural Regen Res. 2022 Mar;17(3):577-586. doi: 10.4103/1673-5374.314326.
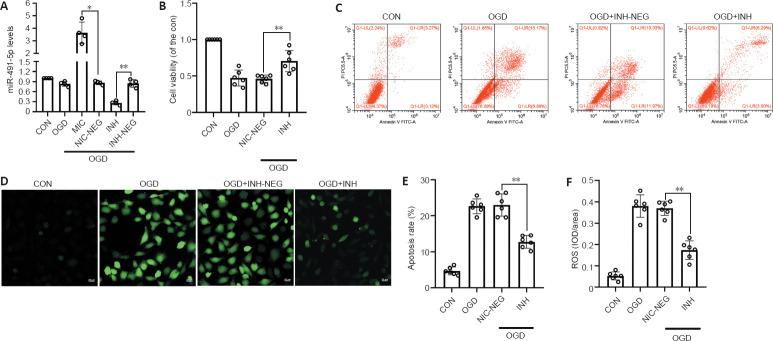
MicroRNA-491-5p (miR-491-5p) plays an important role in regulating cell proliferation and migration; however, the effect of miR-491-5p on neovascularization after traumatic brain injury remains poorly understood. In this study, a controlled cortical injury model in C57BL/6 mice and an oxygen-glucose deprivation model in microvascular endothelial cells derived from mouse brain were established to simulate traumatic brain injury in vivo and in vitro, respectively. In the in vivo model, quantitative real-time-polymerase chain reaction results showed that the expression of miR-491-5p increased or decreased following the intracerebroventricular injection of an miR-491-5p agomir or antagomir, respectively, and the expression of miR-491-5p decreased slightly after traumatic brain injury. To detect the neuroprotective effects of miR-491-p, neurological severity scores, Morris water maze test, laser speckle techniques, and immunofluorescence staining were assessed, and the results revealed that miR-491-5p downregulation alleviated neurological dysfunction, promoted the recovery of regional cerebral blood flow, increased the number of lectin-stained microvessels, and increased the survival of neurons after traumatic brain injury. During the in vitro experiments, the potential mechanism of miR-491-5p on neovascularization was explored through quantitative real-time-polymerase chain reaction, which showed that miR-491-5p expression increased or decreased in brain microvascular endothelial cells after transfection with an miR-491-5p mimic or inhibitor, respectively. Dual-luciferase reporter and western blot assays verified that metallothionein-2 was a target gene for miR-491-5p. Cell counting kit 8 (CCK-8) assay, flow cytometry, and 2?,7?-dichlorofluorescein diacetate (DCFH-DA) assay results confirmed that the downregulation of miR-491-5p increased brain microvascular endothelial cell viability, reduced cell apoptosis, and alleviated oxidative stress under oxygen-glucose deprivation conditions. Cell scratch assay, Transwell assay, tube formation assay, and western blot assay results demonstrated that miR-491-5p downregulation promoted the migration, proliferation, and tube formation of brain microvascular endothelial cells through a metallothionein-2-dependent hypoxia-inducible factor-1α/vascular endothelial growth factor pathway. These findings confirmed that miR-491-5p downregulation promotes neovascularization, restores cerebral blood flow, and improves the recovery of neurological function after traumatic brain injury. The mechanism may be mediated through a metallothionein-2-dependent hypoxia-inducible factor-1α/vascular endothelial growth factor signaling pathway and the alleviation of oxidative stress. All procedures were approved by Ethics Committee of the First Affiliated Hospital of Chongqing Medical University, China (approval No. 2020-304) on June 22, 2020.
微小RNA-491-5p(miR-491-5p)在调节细胞增殖和迁移中发挥重要作用;然而,miR-491-5p对创伤性脑损伤后新生血管形成的影响仍知之甚少。在本研究中,分别建立了C57BL/6小鼠的控制性皮质损伤模型和源自小鼠脑的微血管内皮细胞的氧糖剥夺模型,以在体内和体外模拟创伤性脑损伤。在体内模型中,定量实时聚合酶链反应结果显示,分别经脑室内注射miR-491-5p激动剂或拮抗剂后,miR-491-5p的表达增加或降低,且创伤性脑损伤后miR-491-5p的表达略有下降。为检测miR-491-p的神经保护作用,评估了神经功能严重程度评分、莫里斯水迷宫试验、激光散斑技术和免疫荧光染色,结果显示miR-491-5p下调可减轻神经功能障碍,促进局部脑血流恢复,增加凝集素染色微血管数量,并增加创伤性脑损伤后神经元的存活。在体外实验中,通过定量实时聚合酶链反应探索了miR-491-5p对新生血管形成的潜在机制,结果显示分别用miR-491-5p模拟物或抑制剂转染后,脑微血管内皮细胞中miR-491-5p的表达增加或降低。双荧光素酶报告基因和蛋白质印迹分析证实金属硫蛋白-2是miR-491-5p的靶基因。细胞计数试剂盒8(CCK-8)分析、流式细胞术和2',7'-二氯荧光素二乙酸酯(DCFH-DA)分析结果证实,miR-491-5p下调可提高脑微血管内皮细胞活力,减少细胞凋亡,并减轻氧糖剥夺条件下的氧化应激。细胞划痕试验、Transwell试验、管腔形成试验和蛋白质印迹分析结果表明,miR-491-5p下调通过金属硫蛋白-2依赖性缺氧诱导因子-1α/血管内皮生长因子途径促进脑微血管内皮细胞的迁移、增殖和管腔形成。这些发现证实,miR-491-5p下调可促进创伤性脑损伤后的新生血管形成,恢复脑血流,并改善神经功能恢复。其机制可能通过金属硫蛋白-2依赖性缺氧诱导因子-1α/血管内皮生长因子信号通路介导,并减轻氧化应激。所有程序均于2020年6月22日获得中国重庆医科大学附属第一医院伦理委员会批准(批准号:202—304)。