Department of Oral & Cranio-Maxillofacial Surgery, Shanghai Ninth People's Hospital, College of Stomatology, Shanghai Jiao Tong University School of Medicine, National Clinical Research Center for Oral Diseases, Shanghai Key Laboratory of Stomatology & Shanghai Research Institute of Stomatology, Shanghai, 200011, China.
State Key Laboratory of Military Stomatology & National Clinical Research Center for Oral Diseases & Shaanxi Key Laboratory of Oral Diseases, Department of Oral and Maxillofacial Surgery, School of Stomatology, The Fourth Military Medical University, Xi'an, 710032, China.
Adv Sci (Weinh). 2021 Oct;8(19):e2100584. doi: 10.1002/advs.202100584. Epub 2021 Aug 11.
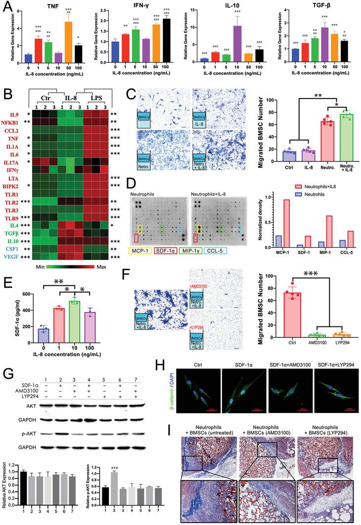
The role of neutrophils in bone regeneration remains elusive. In this study, it is shown that intramuscular implantation of interleukin-8 (IL-8) (commonly recognized as a chemotactic cytokine for neutrophils) at different levels lead to outcomes resembling those of fracture hematoma at various stages. Ectopic endochondral ossification is induced by certain levels of IL-8, during which neutrophils are recruited to the implanted site and are N2-polarized, which then secrete stromal cell-derived factor-1α (SDF-1α) for bone mesenchymal stem cell (BMSC) chemotaxis via the SDF-1/CXCR4 (C-X-C motif chemokine receptor 4) axis and its downstream phosphatidylinositol 3'-kinase (PI3K)/Akt pathway and β-catenin-mediated migration. Neutrophils are pivotal for recruiting and orchestrating innate and adaptive immunocytes, as well as BMSCs at the initial stage of bone healing and regeneration. The results in this study delineate the mechanism of neutrophil-initiated bone regeneration and interaction between neutrophils and BMSCs, and innate and adaptive immunities. This work lays the foundation for research in the fields of bone regenerative therapy and biomaterial development, and might inspire further research into novel therapeutic options.
中性粒细胞在骨再生中的作用仍然难以捉摸。本研究表明,将白细胞介素-8(IL-8)(通常被认为是中性粒细胞的趋化细胞因子)以不同水平肌内植入会导致类似于骨折血肿在不同阶段的结果。在某些水平的 IL-8 诱导异位软骨内骨化,在此期间,中性粒细胞被募集到植入部位并呈 N2 极化,然后通过 SDF-1/CXCR4(C-X-C 基序趋化因子受体 4)轴及其下游磷脂酰肌醇 3'-激酶(PI3K)/Akt 途径和 β-连环蛋白介导的迁移来分泌基质细胞衍生因子-1α(SDF-1α)以趋化骨髓间充质干细胞(BMSC)。中性粒细胞在骨愈合和再生的初始阶段对于招募和协调先天和适应性免疫细胞以及 BMSCs 至关重要。本研究的结果描绘了中性粒细胞启动骨再生的机制以及中性粒细胞与 BMSCs、先天免疫和适应性免疫之间的相互作用。这项工作为骨再生治疗和生物材料开发领域的研究奠定了基础,并可能激发对新型治疗选择的进一步研究。