Suppr超能文献

干扰素 lambda 4 可损害丙型肝炎病毒抗原呈递并减弱 T 细胞应答。

Interferon lambda 4 impairs hepatitis C viral antigen presentation and attenuates T cell responses.

机构信息

Department of Biomedicine, University of Basel, Basel, Switzerland.

Biozentrum, University of Basel, Basel, Switzerland.

出版信息

Nat Commun. 2021 Aug 12;12(1):4882. doi: 10.1038/s41467-021-25218-x.

Abstract

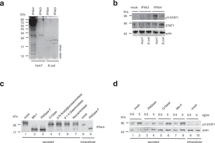
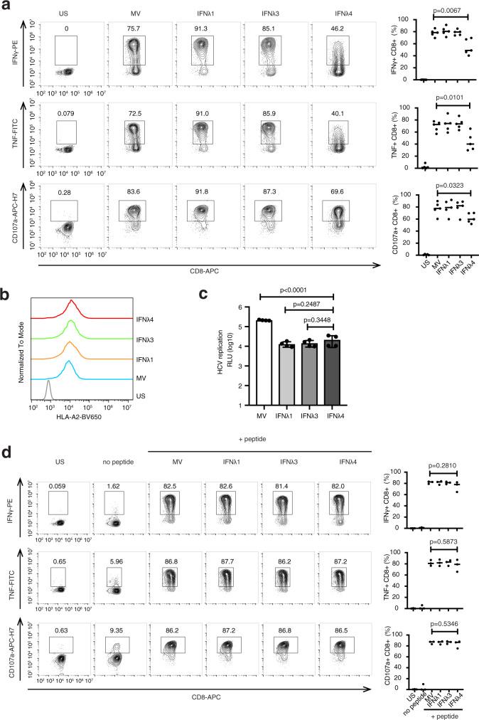
Genetic variants of the interferon lambda (IFNL) gene locus are strongly associated with spontaneous and IFN treatment-induced clearance of hepatitis C virus (HCV) infections. Individuals with the ancestral IFNL4-dG allele are not able to clear HCV in the acute phase and have more than a 90% probability to develop chronic hepatitis C (CHC). Paradoxically, the IFNL4-dG allele encodes a fully functional IFNλ4 protein with antiviral activity against HCV. Here we describe an effect of IFNλ4 on HCV antigen presentation. Only minor amounts of IFNλ4 are secreted, because the protein is largely retained in the endoplasmic reticulum (ER) where it induces ER stress. Stressed cells are significantly weaker activators of HCV specific CD8 T cells than unstressed cells. This is not due to reduced MHC I surface presentation or extracellular IFNλ4 effects, since T cell responses are restored by exogenous loading of MHC with HCV antigens. Rather, IFNλ4 induced ER stress impairs HCV antigen processing and/or loading onto the MHC I complex. Our results provide a potential explanation for the IFNλ4-HCV paradox.

摘要

干扰素 lambda (IFNL) 基因座的遗传变异与丙型肝炎病毒 (HCV) 感染的自发清除和 IFN 治疗诱导的清除密切相关。具有祖先 IFNL4-dG 等位基因的个体在急性期不能清除 HCV,并且有超过 90%的概率发展为慢性丙型肝炎 (CHC)。矛盾的是,IFNL4-dG 等位基因编码一种具有抗病毒活性的完全功能性 IFNλ4 蛋白,可对抗 HCV。在这里,我们描述了 IFNλ4 对 HCV 抗原呈递的影响。只有少量的 IFNλ4 被分泌,因为该蛋白主要被保留在内质网 (ER) 中,在那里它会诱导 ER 应激。与未受应激的细胞相比,应激细胞对 HCV 特异性 CD8 T 细胞的激活作用明显较弱。这不是由于 MHC I 表面呈递减少或细胞外 IFNλ4 效应所致,因为通过用 HCV 抗原对外源加载 MHC,T 细胞反应得以恢复。相反,IFNλ4 诱导的 ER 应激会损害 HCV 抗原的加工和/或加载到 MHC I 复合物上。我们的研究结果为 IFNλ4-HCV 悖论提供了一个潜在的解释。

https://cdn.ncbi.nlm.nih.gov/pmc/blobs/3e30/8360984/bf5cc30a2158/41467_2021_25218_Fig1_HTML.jpg

文献AI研究员

20分钟写一篇综述,助力文献阅读效率提升50倍。

立即体验

用中文搜PubMed

大模型驱动的PubMed中文搜索引擎

马上搜索

文档翻译

学术文献翻译模型,支持多种主流文档格式。

立即体验