Suppr超能文献

卵巢癌中CXCL10相关肿瘤微环境特征鉴定及临床结局

Identification of CXCL10-Relevant Tumor Microenvironment Characterization and Clinical Outcome in Ovarian Cancer.

作者信息

Jin Jing, Li Yi, Muluh Tobias Achu, Zhi Liangke, Zhao Qijie

机构信息

Department of Oncology, The Second People's Hospital of Yibin, Yibin, China.

Department of Oncology, The Affiliated Hospital of Southwest Medical University, Luzhou, China.

出版信息

Front Genet. 2021 Jul 27;12:678747. doi: 10.3389/fgene.2021.678747. eCollection 2021.

Abstract

BACKGROUND

Chemokines are implicated in tumor microenvironment (TME) cell infiltration. Development of ovarian cancer involves heterologous cells together with the adjacent microenvironment. Nonetheless, our understanding of the chemokine-related TME characteristics in ovarian cancer remains obscure.

METHODS

In this large-scale multi-platform study of 10 microarray datasets consisting of 1,673 ovarian cancer patients, we comprehensively evaluated CXCL10 and CXCL9 expression risk classifications for predicting overall survival (OS) and TME immune characteristics. The cross-validation between a standard cohort (TCGA: The Cancer Genome Atlas) and three test cohorts (GEO: Gene-Expression Omnibus) was applied. We investigated differences in the biological functions and the underlying mechanisms between high- and low-risk classifications.

RESULTS

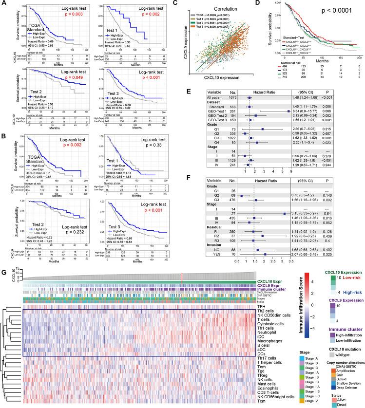
We identified that evaluation of CXCL10 expression could predict the tumor development, immune cell infiltration, TME signature, genetic alteration, and patient prognosis in ovarian cancer. Low-risk classification was characterized by high CXCL10 expression and prolonged prognosis, which was positively associated with specific immune cell infiltration (i.e., T cells, DCs, aDC, and Th2 cells) and TME immune-relevant signatures. Meanwhile, the high-risk classification was defined by lower CXCL10/CXCL9 expression and relevant poor prognosis and immune infiltrations. The CXCL10-based low-risk classification was also linked to antitumor biological function of specific immune gene sets, such as IL2-STAT5 signaling. Additionally, a mutational pattern featured by enrichment of C > T transition was further identified to be associated with immune cell infiltration.

CONCLUSIONS

This work proposed a promising biomarker for evaluating TME immune characteristics and clinical outcomes in patients with ovarian cancer. Estimation of CXCL10 risk pattern sheds a novel insight on ovarian cancer TME immune characteristics and provides strategies for ovarian cancer immunotherapy.

摘要

背景

趋化因子与肿瘤微环境(TME)中的细胞浸润有关。卵巢癌的发展涉及异源细胞以及相邻的微环境。然而,我们对卵巢癌中趋化因子相关的TME特征仍知之甚少。

方法

在这项对10个包含1673例卵巢癌患者的微阵列数据集进行的大规模多平台研究中,我们全面评估了CXCL10和CXCL9表达风险分类,以预测总生存期(OS)和TME免疫特征。应用了标准队列(TCGA:癌症基因组图谱)与三个测试队列(GEO:基因表达综合数据库)之间的交叉验证。我们研究了高风险和低风险分类之间生物学功能和潜在机制的差异。

结果

我们发现评估CXCL10表达可以预测卵巢癌的肿瘤发展、免疫细胞浸润、TME特征、基因改变和患者预后。低风险分类的特征是CXCL10高表达和预后延长,这与特定免疫细胞浸润(即T细胞、树突状细胞、活化树突状细胞和Th2细胞)和TME免疫相关特征呈正相关。同时,高风险分类的定义是CXCL10/CXCL9表达较低以及相关的不良预后和免疫浸润。基于CXCL10的低风险分类还与特定免疫基因集的抗肿瘤生物学功能相关,例如IL2-STAT5信号传导。此外,进一步确定以C>T转换富集为特征的突变模式与免疫细胞浸润有关。

结论

这项工作提出了一种有前景的生物标志物,用于评估卵巢癌患者的TME免疫特征和临床结果。CXCL10风险模式的评估为卵巢癌TME免疫特征提供了新的见解,并为卵巢癌免疫治疗提供了策略。

https://cdn.ncbi.nlm.nih.gov/pmc/blobs/0b12/8354215/8f204ed18d0f/fgene-12-678747-g001.jpg

文献AI研究员

20分钟写一篇综述,助力文献阅读效率提升50倍。

立即体验

用中文搜PubMed

大模型驱动的PubMed中文搜索引擎

马上搜索

文档翻译

学术文献翻译模型,支持多种主流文档格式。

立即体验