Beuret Laurent, Fortier-Beaulieu Simon-Pierre, Rondeau Vincent, Roy Sophie, Houde Nicolas, Balabanian Karl, Espéli Marion, Charron Jean
Centre de Recherche sur le Cancer de l'Université Laval, Centre de Recherche du CHU de Québec-Université Laval (Oncology), Québec, QC, Canada.
Université de Paris, Institut de Recherche Saint Louis, EMiLy, Inserm U1160, Paris, France.
Front Cell Dev Biol. 2021 Jul 27;9:639022. doi: 10.3389/fcell.2021.639022. eCollection 2021.
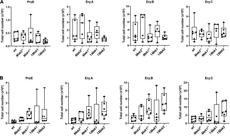
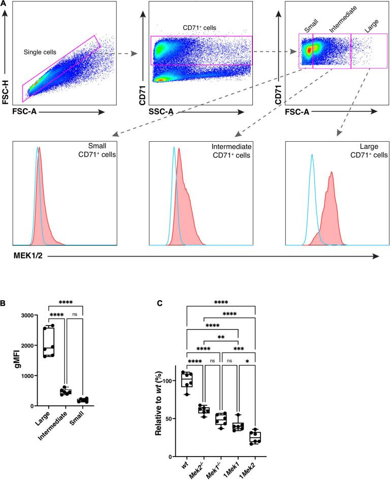
Several studies have established the crucial role of the extracellular signal-regulated kinase (ERK)/mitogen-activated protein kinase pathway in hematopoietic cell proliferation and differentiation. MEK1 and MEK2 phosphorylate and activate ERK1 and ERK2. However, whether MEK1 and MEK2 differentially regulate these processes is unknown. To define the function of genes in the activation of the ERK pathway during hematopoiesis, we generated a mutant mouse line carrying a hematopoietic-specific deletion of the gene function in a null background. Inactivation of both and genes resulted in death shortly after birth with a severe anemia revealing the essential role of the ERK pathway in erythropoiesis. and functional ablation also affected lymphopoiesis and myelopoiesis. In contrast, mice that retained one functional (1) or (1) allele in hematopoietic cells were viable and fertile. 1 and 1 mutants showed mild signs of anemia and splenomegaly, but the half-life of their red blood cells and the response to erythropoietic stress were not altered, suggesting a certain level of redundancy for sustaining functional erythropoiesis. However, subtle differences in multipotent progenitor distribution in the bone marrow were observed in 1 mice, suggesting that the two genes might differentially regulate early hematopoiesis.
多项研究已证实细胞外信号调节激酶(ERK)/丝裂原活化蛋白激酶途径在造血细胞增殖和分化中起关键作用。MEK1和MEK2使ERK1和ERK2磷酸化并激活它们。然而,MEK1和MEK2是否对这些过程进行差异调节尚不清楚。为了确定造血过程中基因在ERK途径激活中的功能,我们构建了一个在基因功能缺失背景下携带造血特异性基因缺失的突变小鼠品系。和基因的失活导致出生后不久死亡,并伴有严重贫血,揭示了ERK途径在红细胞生成中的重要作用。和功能缺失也影响淋巴细胞生成和髓细胞生成。相比之下,在造血细胞中保留一个功能性(1)或(1)等位基因的小鼠是存活且可育的。1和1突变体表现出轻度贫血和脾肿大的迹象,但它们红细胞的半衰期和对红细胞生成应激的反应未改变,这表明在维持功能性红细胞生成方面存在一定程度的冗余。然而,在1小鼠中观察到骨髓中多能祖细胞分布存在细微差异,这表明两个基因可能对早期造血进行差异调节。