Storr Liver Centre, Westmead Institute for Medical Research, Westmead Hospital and University of Sydney, NSW, Australia.
Medical School, Sir Charles Gairdner Hospital Unit, University of Western Australia, Nedlands, WA, Australia.
EBioMedicine. 2021 Aug;70:103521. doi: 10.1016/j.ebiom.2021.103521. Epub 2021 Aug 11.
Liver fibrosis risk is a heritable trait, the outcome of which is the net deposition of extracellular matrix by hepatic stellate cell-derived myofibroblasts. Whereas nucleotide sequence variations have been extensively studied in liver fibrosis, the role of copy number variations (CNV) in which genes exist in abnormal numbers of copies (mostly due to duplication or deletion) has had limited exploration.
The impact of the XPO4 CNV on histological liver damage was examined in a cohort comprised 646 Caucasian patients with biopsy-proven MAFLD and 170 healthy controls. XPO4 expression was modulated and function was examined in human and animal models.
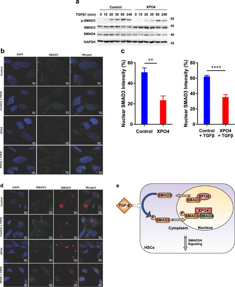
Here we demonstrate in a cohort of 816 subjects, 646 with biopsy-proven metabolic associated liver disease (MAFLD) and 170 controls, that duplication in the exportin 4 (XPO4) CNV is associated with the severity of liver fibrosis. Functionally, this occurs via reduced expression of hepatic XPO4 that maintains sustained activation of SMAD3/SMAD4 and promotes TGF-β1-mediated HSC activation and fibrosis. This effect was mediated through termination of nuclear SMAD3 signalling. XPO4 demonstrated preferential binding to SMAD3 compared to other SMADs and led to reduced SMAD3-mediated responses as shown by attenuation of TGFβ1 induced SMAD transcriptional activity, reductions in the recruitment of SMAD3 to target gene promoters following TGF-β1, as well as attenuation of SMAD3 phosphorylation and disturbed SMAD3/SMAD4 complex formation.
We conclude that a CNV in XPO4 is a critical mediator of fibrosis severity and can be exploited as a therapeutic target for liver fibrosis.
ME and JG are supported by the Robert W. Storr Bequest to the Sydney Medical Foundation, University of Sydney; a National Health and Medical Research Council of Australia (NHMRC) Program Grant (APP1053206) and Project and ideas grants (APP2001692, APP1107178 and APP1108422). AB is supported by an Australian Government Research Training Program (RTP) scholarship. EB is supported by Horizon 2020 under grant 634413 for the project EPoS.
肝纤维化风险是一种遗传性特征,其结果是肝星状细胞衍生的肌成纤维细胞导致细胞外基质的净沉积。尽管核苷酸序列变异在肝纤维化中得到了广泛研究,但基因拷贝数变异(CNV)的作用(主要是由于重复或缺失导致的异常数量的拷贝)的研究有限。
在由 646 名经活检证实为代谢相关性脂肪性肝病(MAFLD)的白人和 170 名健康对照组成的队列中,研究了 XPO4 CNV 对组织学肝损伤的影响。在人和动物模型中调节 XPO4 表达并检测其功能。
我们在 816 名受试者的队列中证明,在 646 名经活检证实的代谢相关脂肪性肝病(MAFLD)和 170 名对照中,出口蛋白 4(XPO4)CNV 的重复与肝纤维化的严重程度相关。功能上,这是通过降低肝 XPO4 的表达来实现的,这种表达维持了 SMAD3/SMAD4 的持续激活,并促进了 TGF-β1 介导的 HSC 激活和纤维化。这种效应是通过终止核 SMAD3 信号来介导的。XPO4 与其他 SMAD 相比,对 SMAD3 具有优先结合作用,从而导致 SMAD3 介导的反应减弱,如 TGFβ1 诱导的 SMAD 转录活性减弱,TGF-β1 后 SMAD3 募集到靶基因启动子减少,以及 SMAD3 磷酸化减弱和 SMAD3/SMAD4 复合物形成紊乱。
我们得出结论,XPO4 的 CNV 是纤维化严重程度的关键介质,可作为肝纤维化的治疗靶点。
ME 和 JG 得到悉尼医学基金会悉尼大学 Robert W. Storr 遗赠、澳大利亚国家卫生和医学研究委员会(NHMRC)项目赠款(APP1053206)和项目和创意赠款(APP2001692、APP1107178 和 APP1108422)的支持。AB 由澳大利亚政府研究培训计划(RTP)奖学金资助。EB 由 Horizon 2020 项目 EPoS 资助。