Chen Songming, Duan Yumei, Wu Yanhao, Yang Desong, An Jian
Key Laboratory of Molecular Radiation Oncology Hunan Province, Xiangya Hospital, Central South University, Changsha, China.
Xiangya Cancer Center, Xiangya Hospital, Central South University, Changsha, China.
Front Pharmacol. 2021 Jul 30;12:728368. doi: 10.3389/fphar.2021.728368. eCollection 2021.
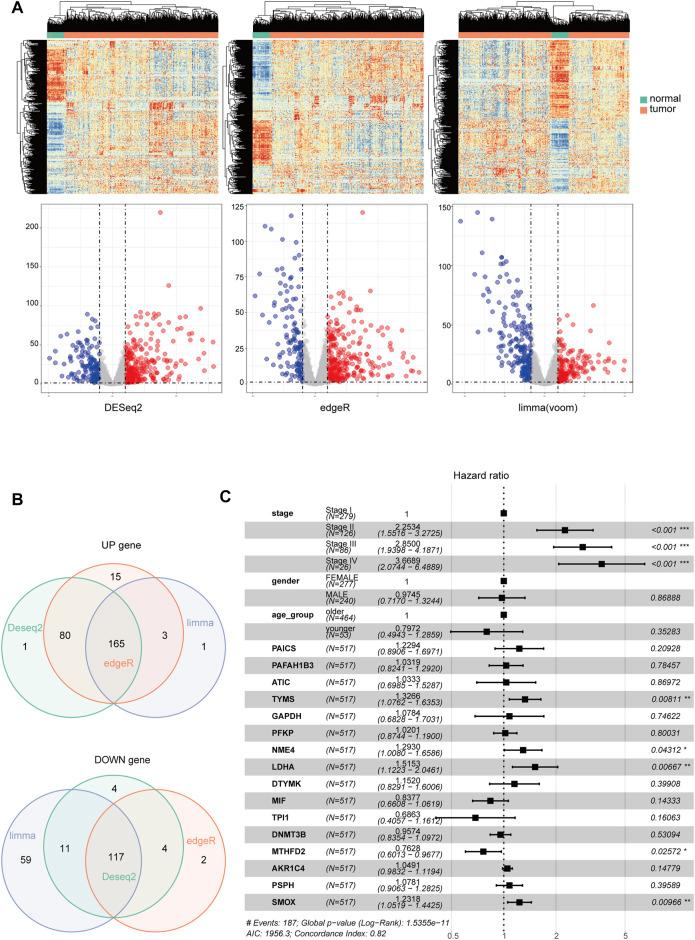
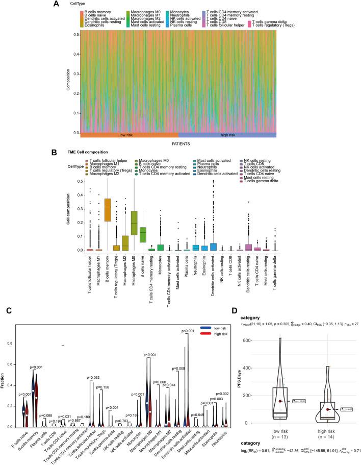
Although multiple metabolic pathways are involved in the initiation, progression, and therapy of lung adenocarcinoma (LUAD), the tumor microenvironment (TME) for immune cell infiltration that is regulated by metabolic enzymes has not yet been characterized. 517 LUAD samples and 59 non-tumor samples were obtained from The Cancer Genome Atlas (TCGA) database as the training cohort. Kaplan-Meier analysis and Univariate Cox analysis were applied to screen the candidate metabolic enzymes for their role in relation to survival rate in LUAD patients. A prognostic metabolic enzyme signature, termed the metabolic gene risk score (MGRS), was established based on multivariate Cox proportional hazards regression analysis and was verified in an independent test cohort, GSE31210. In addition, we analyzed the immune cell infiltration characteristics in patients grouped by their Risk Score. Furthermore, the prognostic value of these four enzymes was verified in another independent cohort by immunohistochemistry and an optimized model of the metabolic-immune protein risk score (MIPRS) was constructed. The MGRS model comprising 4 genes (, and ) was developed to classify patients into high-risk and low-risk groups. Patients with a high-risk score had a poor prognosis and exhibited activated carbon and nucleotide metabolism, both of which were associated with changes to TME immune cell infiltration characteristics. In addition, the optimized MIPRS model showed more accurate predictive power in prognosis of LUAD. Our study revealed an integrated metabolic enzyme signature as a reliable prognostic tool to accurately predict the prognosis of LUAD.
尽管多种代谢途径参与肺腺癌(LUAD)的发生、发展和治疗,但由代谢酶调节的免疫细胞浸润的肿瘤微环境(TME)尚未得到表征。从癌症基因组图谱(TCGA)数据库中获取517例LUAD样本和59例非肿瘤样本作为训练队列。应用Kaplan-Meier分析和单因素Cox分析筛选候选代谢酶在LUAD患者生存率方面的作用。基于多因素Cox比例风险回归分析建立了一种预后代谢酶特征,称为代谢基因风险评分(MGRS),并在独立测试队列GSE31210中进行了验证。此外,我们分析了根据风险评分分组的患者的免疫细胞浸润特征。此外,通过免疫组织化学在另一个独立队列中验证了这四种酶的预后价值,并构建了代谢-免疫蛋白风险评分(MIPRS)的优化模型。开发了包含4个基因(、和)的MGRS模型,将患者分为高风险和低风险组。高风险评分的患者预后较差,表现出活性炭和核苷酸代谢的激活,这两者均与TME免疫细胞浸润特征的变化有关。此外,优化后的MIPRS模型在LUAD预后方面显示出更准确的预测能力。我们的研究揭示了一种综合代谢酶特征作为准确预测LUAD预后的可靠预后工具。