Suppr超能文献

紧密连接蛋白6(CLDN6)在肝癌组织中的表达及其对肝癌细胞生物学表型的影响

The Expression of CLDN6 in Hepatocellular Carcinoma Tissue and the Effects of CLDN6 on Biological Phenotypes of Hepatocellular Carcinoma Cells.

作者信息

Lu Yan, Dang Qihua, Bo Yin, Su Xuejin, Wang Liping, Sun Jiaqi, Wei Junyuan, Quan Chengshi, Li Yanru

机构信息

The Key Laboratory of Pathobiology, Ministry of Education, College of Basic Medical Sciences, Jilin University, 126 Xinmin Avenue, Changchun, Jilin, 130021, People's Republic of China.

The Department of Anatomy, College of Basic Medical Sciences, Jilin University, 126 Xinmin Avenue, Changchun, Jilin, 130021, People's Republic of China.

出版信息

J Cancer. 2021 Jul 13;12(18):5454-5463. doi: 10.7150/jca.55727. eCollection 2021.

Abstract

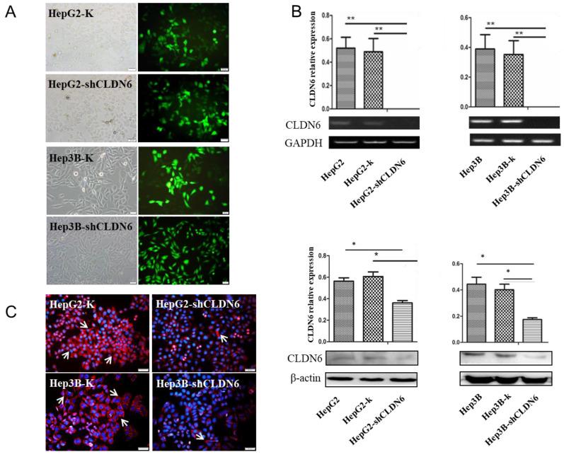
CLDN6, a member of claudin (CLDN) family, was found to be a breast cancer suppressor gene in our early experiments. However, CLDN6 was highly expressed in human hepatocellular carcinoma (hHCC) (TCGA database), and the role of CLDN6 in hHCC is still unclear. To investigate the expression of CLDN6, immunohistochemical staining was performed in hHCC tissues. As a result, hHCC tissues highly expressed CLDN6, and the expression was related to the degree of tumor's differentiation. To research the role of CLDN6 in hHCC cells, CLDN6 was silenced in HepG2 and Hep3B cells which highly expressed CLDN6 through liposome transfection. Results showed that after silencing of CLDN6, the proliferation, migration and invasion abilities of hHCC cells were inhibited. Meanwhile, the expression of E-cadherin was upregulated, and the expression of N-cadherin and Vimentin was downregulated. All the results above indicated that CLDN6 promoted the development of hHCC, and could be a potential target for the treatment of it.

摘要

紧密连接蛋白6(CLDN6)是紧密连接蛋白(CLDN)家族的成员之一,在我们早期的实验中被发现是一种乳腺癌抑制基因。然而,CLDN6在人类肝细胞癌(hHCC)中高表达(TCGA数据库),其在hHCC中的作用仍不清楚。为了研究CLDN6的表达情况,我们对hHCC组织进行了免疫组化染色。结果显示,hHCC组织中CLDN6高表达,且其表达与肿瘤分化程度相关。为了研究CLDN6在hHCC细胞中的作用,我们通过脂质体转染在高表达CLDN6的HepG2和Hep3B细胞中沉默CLDN6。结果表明,CLDN6沉默后,hHCC细胞的增殖、迁移和侵袭能力受到抑制。同时,E-钙黏蛋白的表达上调,N-钙黏蛋白和波形蛋白的表达下调。上述所有结果表明,CLDN6促进了hHCC的发展,可能是其治疗的潜在靶点。

https://cdn.ncbi.nlm.nih.gov/pmc/blobs/5762/8364659/789cf13fbdc4/jcav12p5454g001.jpg

文献AI研究员

20分钟写一篇综述,助力文献阅读效率提升50倍。

立即体验

用中文搜PubMed

大模型驱动的PubMed中文搜索引擎

马上搜索

文档翻译

学术文献翻译模型,支持多种主流文档格式。

立即体验