Suppr超能文献

基于杂交捕获的基因panel测序进行神经母细胞瘤风险评估与治疗分层

Neuroblastoma Risk Assessment and Treatment Stratification with Hybrid Capture-Based Panel Sequencing.

作者信息

Szymansky Annabell, Kruetzfeldt Louisa-Marie, Heukamp Lukas C, Hertwig Falk, Theissen Jessica, Deubzer Hedwig E, Willing Eva-Maria, Menon Roopika, Fuchs Steffen, Thole Theresa, Schulte Stefanie, Schmelz Karin, Künkele Annette, Lang Peter, Fuchs Jörg, Eggert Angelika, Eckert Cornelia, Fischer Matthias, Henssen Anton G, Rodriguez-Fos Elias, Schulte Johannes H

机构信息

Department of Pediatric Oncology and Hematology, Charité-Universitätsmedizin Berlin, 13353 Berlin, Germany.

Division of Molecular Biology, Institut für Hämatopathologie Hamburg, 22547 Hamburg, Germany.

出版信息

J Pers Med. 2021 Jul 22;11(8):691. doi: 10.3390/jpm11080691.

Abstract

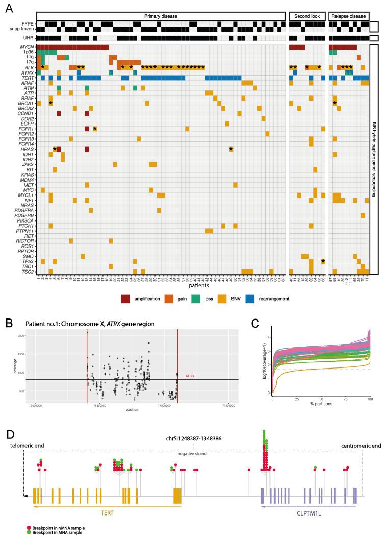
For many years, the risk-based therapy stratification of children with neuroblastoma has relied on clinical and molecular covariates. In recent years, genome analysis has revealed further alterations defining risk, tumor biology, and therapeutic targets. The implementation of a robust and scalable method for analyzing traditional and new molecular markers in routine diagnostics is an urgent clinical need. Here, we investigated targeted panel sequencing as a diagnostic approach to analyze all relevant genomic neuroblastoma risk markers in one assay. Our "neuroblastoma hybrid capture sequencing panel" (NB-HCSP) assay employs a technology for the high-coverage sequencing (>1000×) of 55 selected genes and neuroblastoma-relevant genomic regions, which allows for the detection of single nucleotide changes, structural rearrangements, and copy number alterations. We validated our assay by analyzing 15 neuroblastoma cell lines and a cohort of 20 neuroblastomas, for which reference routine diagnostic data and genome sequencing data were available. We observed a high concordance for risk markers identified by the NB-HSCP assay, clinical routine diagnostics, and genome sequencing. Subsequently, we demonstrated clinical applicability of the NB-HCSP assay by analyzing routine clinical samples. We conclude that the NB-HCSP assay may be implemented into routine diagnostics as a single assay that covers all essential covariates for initial neuroblastoma classification, extended risk stratification, and targeted therapy selection.

摘要

多年来,神经母细胞瘤患儿基于风险的治疗分层一直依赖于临床和分子协变量。近年来,基因组分析揭示了更多定义风险、肿瘤生物学和治疗靶点的改变。在常规诊断中实施一种强大且可扩展的方法来分析传统和新的分子标志物是一项紧迫的临床需求。在此,我们研究了靶向测序板作为一种诊断方法,在一次检测中分析所有相关的神经母细胞瘤基因组风险标志物。我们的“神经母细胞瘤杂交捕获测序板”(NB-HCSP)检测采用一种技术,对55个选定基因和与神经母细胞瘤相关的基因组区域进行高覆盖测序(>1000×),这使得能够检测单核苷酸变化、结构重排和拷贝数改变。我们通过分析15个神经母细胞瘤细胞系和一组20个神经母细胞瘤验证了我们的检测方法,这些样本有可用的参考常规诊断数据和基因组测序数据。我们观察到NB-HSCP检测、临床常规诊断和基因组测序所识别的风险标志物具有高度一致性。随后,我们通过分析常规临床样本证明了NB-HCSP检测的临床适用性。我们得出结论,NB-HCSP检测可作为一种单一检测方法应用于常规诊断,该方法涵盖了神经母细胞瘤初始分类、扩展风险分层和靶向治疗选择的所有基本协变量。

https://cdn.ncbi.nlm.nih.gov/pmc/blobs/1c9a/8398598/1cd7d71f6d7b/jpm-11-00691-g001.jpg

文献AI研究员

20分钟写一篇综述,助力文献阅读效率提升50倍。

立即体验

用中文搜PubMed

大模型驱动的PubMed中文搜索引擎

马上搜索

文档翻译

学术文献翻译模型,支持多种主流文档格式。

立即体验