Department of Hepatobiliary and Pancreatic SurgeryThe First Affiliated Hospital of Zhengzhou UniversityZhengzhouChina.
Henan Engineering Technology Research Center for Organ TransplantationZhengzhouChina.
Hepatology. 2022 Feb;75(2):338-352. doi: 10.1002/hep.32133. Epub 2021 Dec 6.
Hepatic ischemia-reperfusion injury (IRI) is a common complication of hepatectomy and liver transplantation. However, the mechanisms underlying hepatic IRI have not been fully elucidated. Regulator of G-protein signaling 14 (RGS14) is a multifunctional scaffolding protein that integrates the G-protein and mitogen-activated protein kinase (MAPK) signaling pathways. However, the role of RGS14 in hepatic IRI remains unclear.
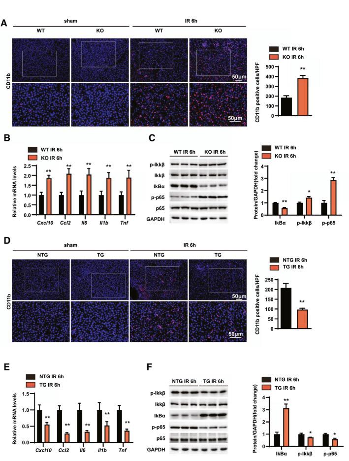
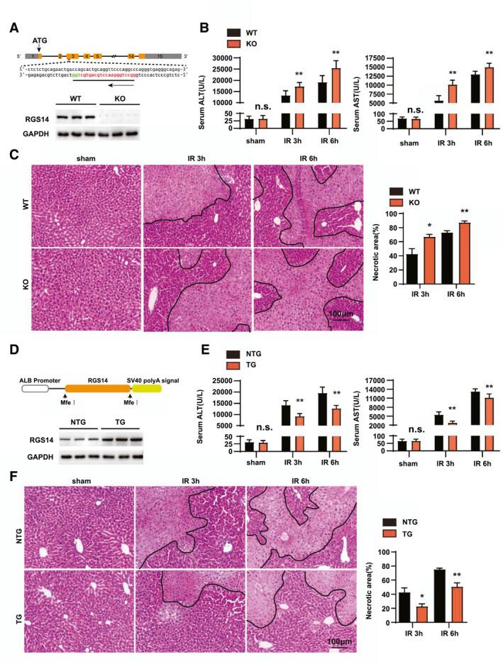
We found that RGS14 expression increased in mice subjected to hepatic ischemia-reperfusion (IR) surgery and during hypoxia reoxygenation in hepatocytes. We constructed global RGS14 knockout (RGS14-KO) and hepatocyte-specific RGS14 transgenic (RGS14-TG) mice to establish 70% hepatic IRI models. Histological hematoxylin and eosin staining, levels of alanine aminotransferase and aspartate aminotransferase, expression of inflammatory factors, and apoptosis were used to assess liver damage and function in these models. We found that RGS14 deficiency significantly aggravated IR-induced liver injury and activated hepatic inflammatory responses and apoptosis in vivo and in vitro. Conversely, RGS14 overexpression exerted the opposite effect of the RGS14-deficient models. Phosphorylation of TGF-β-activated kinase 1 (TAK1) and its downstream effectors c-Jun N-terminal kinase (JNK) and p38 increased in the liver tissues of RGS14-KO mice but was repressed in those of RGS14-TG mice. Furthermore, inhibition of TAK1 phosphorylation rescued the effect of RGS14 deficiency on JNK and p38 activation, thus blocking the inflammatory responses and apoptosis.
RGS14 plays a protective role in hepatic IR by inhibiting activation of the TAK1-JNK/p38 signaling pathway. This may be a potential therapeutic strategy for reducing incidences of hepatic IRI in the future.
肝缺血再灌注损伤(IRI)是肝切除术和肝移植的常见并发症。然而,肝 IRI 的机制尚未完全阐明。G 蛋白信号调节因子 14(RGS14)是一种多功能支架蛋白,可整合 G 蛋白和丝裂原活化蛋白激酶(MAPK)信号通路。然而,RGS14 在肝 IRI 中的作用尚不清楚。
我们发现 RGS14 在肝缺血再灌注(IR)手术后的小鼠和肝细胞缺氧复氧过程中表达增加。我们构建了全局 RGS14 敲除(RGS14-KO)和肝细胞特异性 RGS14 转基因(RGS14-TG)小鼠,以建立 70%的肝 IRI 模型。通过组织学苏木精和伊红染色、丙氨酸转氨酶和天冬氨酸转氨酶水平、炎症因子表达和细胞凋亡评估这些模型中的肝损伤和功能。我们发现 RGS14 缺乏显著加重了 IR 诱导的肝损伤,并在体内和体外激活了肝炎症反应和细胞凋亡。相反,RGS14 过表达则表现出与 RGS14 缺乏模型相反的效果。RGS14-KO 小鼠的肝组织中 TGF-β激活激酶 1(TAK1)及其下游效应子 c-Jun N 端激酶(JNK)和 p38 的磷酸化增加,但在 RGS14-TG 小鼠中则受到抑制。此外,抑制 TAK1 磷酸化挽救了 RGS14 缺乏对 JNK 和 p38 激活的影响,从而阻断了炎症反应和细胞凋亡。
RGS14 通过抑制 TAK1-JNK/p38 信号通路的激活在肝 IR 中发挥保护作用。这可能是未来减少肝 IRI 发生率的一种潜在治疗策略。