Suppr超能文献

抑制酸性神经酰胺酶可引起胰腺癌细胞线粒体功能障碍和氧化应激。

Inhibition of acid ceramidase elicits mitochondrial dysfunction and oxidative stress in pancreatic cancer cells.

机构信息

Department of Surgery, The Jikei University School of Medicine, Tokyo, Japan.

Division of Gene Therapy, Research Center for Medical Science, The Jikei University School of Medicine, Tokyo, Japan.

出版信息

Cancer Sci. 2021 Nov;112(11):4570-4579. doi: 10.1111/cas.15123. Epub 2021 Sep 13.

Abstract

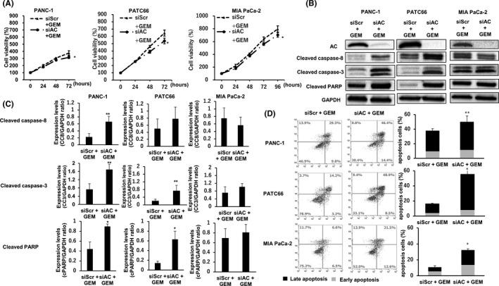
Although the inhibition of acid ceramidase (AC) is known to induce antitumor effects in various cancers, there are few reports in pancreatic cancer, and the underlying mechanisms remain unclear. Moreover, there is currently no safe administration method of AC inhibitor. Here the effects of gene therapy using siRNA and shRNA for AC inhibition with its mechanisms for pancreatic cancer were investigated. The inhibition of AC by siRNA and shRNA using an adeno-associated virus 8 (AAV8) vector had antiproliferative effects by inducing apoptosis in pancreatic cancer cells and xenograft mouse model. Acid ceramidase inhibition elicits mitochondrial dysfunction, reactive oxygen species accumulation, and manganese superoxide dismutase suppression, resulting in apoptosis of pancreatic cancer cells accompanied by ceramide accumulation. These results elucidated the mechanisms underlying the antitumor effect of AC inhibition in pancreatic cancer cells and suggest the potential of the AAV8 vector to inhibit AC as a therapeutic strategy.

摘要

尽管抑制酸性神经酰胺酶(AC)已被证实可在多种癌症中诱导抗肿瘤作用,但在胰腺癌中报道较少,其潜在机制仍不清楚。此外,目前还没有安全的 AC 抑制剂给药方法。本研究旨在探讨使用 siRNA 和 shRNA 进行基因治疗抑制 AC 及其作用机制对胰腺癌的影响。腺相关病毒 8(AAV8)载体抑制 AC 通过诱导胰腺癌细胞和异种移植小鼠模型中的细胞凋亡产生抗增殖作用。酸性神经酰胺酶抑制导致线粒体功能障碍、活性氧物质积累和锰超氧化物歧化酶抑制,从而导致伴随神经酰胺积累的胰腺癌细胞凋亡。这些结果阐明了 AC 抑制在胰腺癌细胞中的抗肿瘤作用的机制,并提示 AAV8 载体抑制 AC 作为一种治疗策略的潜力。

https://cdn.ncbi.nlm.nih.gov/pmc/blobs/5e2c/8586682/23e51256e078/CAS-112-4570-g003.jpg

相似文献

1
Inhibition of acid ceramidase elicits mitochondrial dysfunction and oxidative stress in pancreatic cancer cells.
Cancer Sci. 2021 Nov;112(11):4570-4579. doi: 10.1111/cas.15123. Epub 2021 Sep 13.
2
Targeting acid ceramidase sensitises head and neck cancer to cisplatin.
Eur J Cancer. 2016 Jan;52:163-72. doi: 10.1016/j.ejca.2015.10.056. Epub 2015 Dec 11.
4
Potential role of acid ceramidase in conversion of cytostatic to cytotoxic end-point in pancreatic cancer cells.
Cancer Chemother Pharmacol. 2013 Mar;71(3):635-45. doi: 10.1007/s00280-012-2050-4. Epub 2012 Dec 21.
5
C6-ceramide and targeted inhibition of acid ceramidase induce synergistic decreases in breast cancer cell growth.
Breast Cancer Res Treat. 2012 Jun;133(2):447-58. doi: 10.1007/s10549-011-1768-8. Epub 2011 Sep 21.
6
Novel off-target effect of tamoxifen--inhibition of acid ceramidase activity in cancer cells.
Biochim Biophys Acta. 2013 Dec;1831(12):1657-64. doi: 10.1016/j.bbalip.2013.07.016. Epub 2013 Aug 9.
7
Acid ceramidase is upregulated in AML and represents a novel therapeutic target.
Oncotarget. 2016 Dec 13;7(50):83208-83222. doi: 10.18632/oncotarget.13079.

引用本文的文献

1
Bufotalin Induces Oxidative Stress-Mediated Apoptosis by Blocking the ITGB4/FAK/ERK Pathway in Glioblastoma.
Antioxidants (Basel). 2024 Sep 27;13(10):1179. doi: 10.3390/antiox13101179.
2
Targeting acid ceramidase enhances antitumor immune response in colorectal cancer.
J Adv Res. 2024 Nov;65:73-87. doi: 10.1016/j.jare.2023.12.013. Epub 2023 Dec 21.
4
A Near-Infrared Fluorogenic Probe for Rapid, Specific, and Ultrasensitive Detection of Sphingosine in Living Cells and In Vivo.
Adv Sci (Weinh). 2024 Jan;11(2):e2307598. doi: 10.1002/advs.202307598. Epub 2023 Nov 30.
5
Association between abnormal lipid metabolism and tumor.
Front Endocrinol (Lausanne). 2023 May 25;14:1134154. doi: 10.3389/fendo.2023.1134154. eCollection 2023.
7
Cross-Regulation of the Cellular Redox System, Oxygen, and Sphingolipid Signalling.
Metabolites. 2023 Mar 14;13(3):426. doi: 10.3390/metabo13030426.

本文引用的文献

1
Targeting the Sphingolipid System as a Therapeutic Direction for Glioblastoma.
Cancers (Basel). 2020 Jan 1;12(1):111. doi: 10.3390/cancers12010111.
2
Evaluation of AAV-mediated delivery of shRNA to target basal-like breast cancer genetic vulnerabilities.
J Biotechnol. 2019 Jul 20;300:70-77. doi: 10.1016/j.jbiotec.2019.05.016. Epub 2019 May 28.
3
Sphingolipids and acid ceramidase as therapeutic targets in cancer therapy.
Crit Rev Oncol Hematol. 2019 Jun;138:104-111. doi: 10.1016/j.critrevonc.2019.03.018. Epub 2019 Apr 13.
4
Acid ceramidase, an emerging target for anti-cancer and anti-angiogenesis.
Arch Pharm Res. 2019 Mar;42(3):232-243. doi: 10.1007/s12272-019-01114-3. Epub 2019 Jan 19.
5
Neutral ceramidase: Advances in mechanisms, cell regulation, and roles in cancer.
Adv Biol Regul. 2019 Jan;71:141-146. doi: 10.1016/j.jbior.2018.10.005. Epub 2018 Oct 26.
6
Mechanisms of Ceramide-Dependent Cancer Cell Death.
Adv Cancer Res. 2018;140:1-25. doi: 10.1016/bs.acr.2018.04.007.
7
Structural basis for the activation of acid ceramidase.
Nat Commun. 2018 Apr 24;9(1):1621. doi: 10.1038/s41467-018-03844-2.
9
Acid ceramidase and its inhibitors: a drug target and a new class of drugs for killing glioblastoma cancer stem cells with high efficiency.
Oncotarget. 2017 Nov 7;8(68):112662-112674. doi: 10.18632/oncotarget.22637. eCollection 2017 Dec 22.
10
Sphingolipid metabolism in cancer signalling and therapy.
Nat Rev Cancer. 2018 Jan;18(1):33-50. doi: 10.1038/nrc.2017.96. Epub 2017 Nov 17.

文献AI研究员

20分钟写一篇综述,助力文献阅读效率提升50倍。

立即体验

用中文搜PubMed

大模型驱动的PubMed中文搜索引擎

马上搜索

文档翻译

学术文献翻译模型,支持多种主流文档格式。

立即体验