Suppr超能文献

双 RNA 测序揭示了 NTHi-巨噬细胞在细胞内持续存在期间的转录组变化。

Dual RNASeq Reveals NTHi-Macrophage Transcriptomic Changes During Intracellular Persistence.

机构信息

Clinical and Experimental Sciences, Faculty of Medicine, University of Southampton, Southampton, United Kingdom.

NIHR Southampton Biomedical Research Centre, University Hospital Southampton NHS Foundation Trust, Southampton, United Kingdom.

出版信息

Front Cell Infect Microbiol. 2021 Aug 23;11:723481. doi: 10.3389/fcimb.2021.723481. eCollection 2021.

Abstract

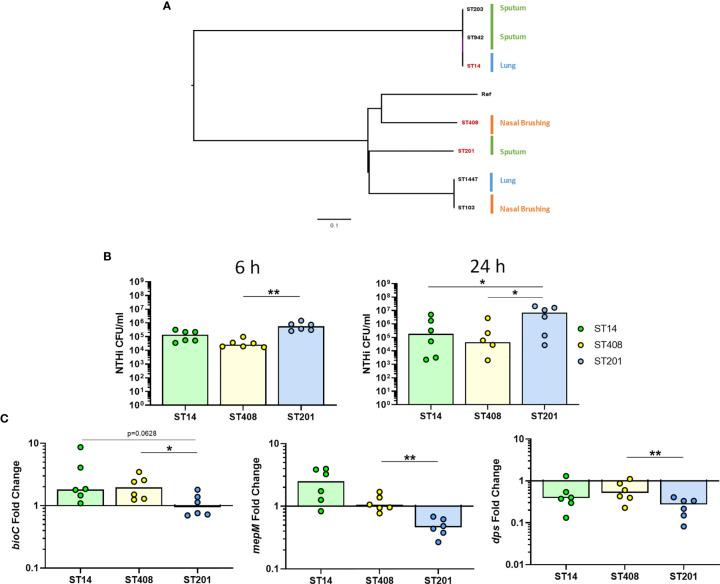
Nontypeable (NTHi) is a pathobiont which chronically colonises the airway of individuals with chronic respiratory disease and is associated with poor clinical outcomes. It is unclear how NTHi persists in the airway, however accumulating evidence suggests that NTHi can invade and persist within macrophages. To better understand the mechanisms of NTHi persistence within macrophages, we developed an model of NTHi intracellular persistence using human monocyte-derived macrophages (MDM). Dual RNA Sequencing was used to assess MDM and NTHi transcriptomic regulation occurring simultaneously during NTHi persistence. Analysis of the macrophage response to NTHi identified temporally regulated transcriptomic profiles, with a specific 'core' profile displaying conserved expression of genes across time points. Gene list enrichment analysis identified enrichment of immune responses in the core gene set, with KEGG pathway analysis revealing specific enrichment of intracellular immune response pathways. NTHi persistence was facilitated by modulation of bacterial metabolic, stress response and ribosome pathways. Levels of NTHi genes , and were differentially expressed by intracellular NTHi compared to planktonic NTHi, indicating that the transcriptomic adaption was distinct between the two different NTHi lifestyles. Overall, this study provides crucial insights into the transcriptomic adaptations facilitating NTHi persistence within macrophages. Targeting these reported pathways with novel therapeutics to reduce NTHi burden in the airway could be an effective treatment strategy given the current antimicrobial resistance crisis and lack of NTHi vaccines.

摘要

不可分型流感嗜血杆菌(NTHi)是一种条件致病菌,它会在患有慢性呼吸道疾病的个体的气道中慢性定植,并与不良的临床结局相关。目前尚不清楚 NTHi 如何在气道中持续存在,但越来越多的证据表明,NTHi 可以侵入并在巨噬细胞中持续存在。为了更好地理解 NTHi 在巨噬细胞中持续存在的机制,我们使用人单核细胞衍生的巨噬细胞(MDM)开发了一种 NTHi 细胞内持续存在的模型。采用双 RNA 测序技术,评估了 NTHi 持续存在过程中同时发生的 MDM 和 NTHi 转录组调控。对巨噬细胞对 NTHi 反应的分析确定了具有时间调节转录组谱,具有特定的“核心”谱,显示基因在各时间点的保守表达。基因列表富集分析发现核心基因集中存在免疫反应的富集,KEGG 途径分析显示细胞内免疫反应途径的特异性富集。细菌代谢、应激反应和核糖体途径的调节促进了 NTHi 的持续存在。与浮游 NTHi 相比,细胞内 NTHi 表达的 NTHi 基因 、 和 水平存在差异,表明两种不同 NTHi 生活方式之间的转录组适应是不同的。总的来说,这项研究为促进 NTHi 在巨噬细胞内持续存在的转录组适应提供了重要的见解。鉴于当前的抗菌药物耐药危机和缺乏 NTHi 疫苗,针对这些报道的途径用新型治疗药物来减少气道中 NTHi 的负担可能是一种有效的治疗策略。

https://cdn.ncbi.nlm.nih.gov/pmc/blobs/9834/8419319/af7a47eda360/fcimb-11-723481-g001.jpg

文献检索

告别复杂PubMed语法,用中文像聊天一样搜索,搜遍4000万医学文献。AI智能推荐,让科研检索更轻松。

立即免费搜索

文件翻译

保留排版,准确专业,支持PDF/Word/PPT等文件格式,支持 12+语言互译。

免费翻译文档

深度研究

AI帮你快速写综述,25分钟生成高质量综述,智能提取关键信息,辅助科研写作。

立即免费体验