Suppr超能文献

吴茱萸碱通过 TRPV1 依赖性 CaMKII 和 CaMKKβ/AMPK 信号通路增加人内皮细胞中一氧化氮的合成。

Rutaecarpine Increases Nitric Oxide Synthesis via eNOS Phosphorylation by TRPV1-Dependent CaMKII and CaMKKβ/AMPK Signaling Pathway in Human Endothelial Cells.

机构信息

College of Pharmacy, Chungnam National University, Daejeon 34134, Korea.

Drug & Disease Target Research Team, Division of Bioconvergence Analysis, Korea Basic Science Institute (KBSI), Cheongju 28119, Korea.

出版信息

Int J Mol Sci. 2021 Aug 30;22(17):9407. doi: 10.3390/ijms22179407.

Abstract

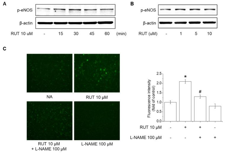
Rutaecarpine (RUT) is a bioactive alkaloid isolated from the fruit of that exerts a cellular protective effect. However, its protective effects on endothelial cells and its mechanism of action are still unclear. In this study, we demonstrated the effects of RUT on nitric oxide (NO) synthesis via endothelial nitric oxide synthase (eNOS) phosphorylation in endothelial cells and the underlying molecular mechanisms. RUT treatment promoted NO generation by increasing eNOS phosphorylation. Additionally, RUT induced an increase in intracellular Ca concentration and phosphorylation of Ca/calmodulin-dependent protein kinase kinase β (CaMKKβ), AMP-activated protein kinase (AMPK), and Ca/calmodulin-dependent kinase II (CaMKII). Inhibition of transient receptor potential vanilloid type 1 (TRPV1) attenuated RUT-induced intracellular Ca concentration and phosphorylation of CaMKII, CaMKKβ, AMPK, and eNOS. Treatment with KN-62 (a CaMKII inhibitor), Compound C (an AMPK inhibitor), and STO-609 (a CaMKKβ inhibitor) suppressed RUT-induced eNOS phosphorylation and NO generation. Interestingly, RUT attenuated the expression of ICAM-1 and VCAM-1 induced by TNF-α and inhibited the inflammation-related NF-κB signaling pathway. Taken together, these results suggest that RUT promotes NO synthesis and eNOS phosphorylation via the Ca/CaMKII and CaM/CaMKKβ/AMPK signaling pathways through TRPV1. These findings provide evidence that RUT prevents endothelial dysfunction and benefit cardiovascular health.

摘要

荷叶碱(RUT)是从果实中分离得到的一种生物活性生物碱,具有细胞保护作用。然而,其对内皮细胞的保护作用及其作用机制尚不清楚。在本研究中,我们证明了 RUT 通过内皮型一氧化氮合酶(eNOS)磷酸化促进内皮细胞中一氧化氮(NO)合成的作用及其潜在的分子机制。RUT 通过增加 eNOS 磷酸化来促进 NO 的生成。此外,RUT 诱导细胞内 Ca 浓度增加和钙/钙调蛋白依赖性蛋白激酶激酶β(CaMKKβ)、AMP 激活蛋白激酶(AMPK)和钙/钙调蛋白依赖性激酶 II(CaMKII)的磷酸化。瞬时受体电位香草酸型 1(TRPV1)的抑制减弱了 RUT 诱导的 CaMKII、CaMKKβ、AMPK 和 eNOS 的磷酸化。用 KN-62(一种 CaMKII 抑制剂)、Compound C(一种 AMPK 抑制剂)和 STO-609(一种 CaMKKβ 抑制剂)处理可抑制 RUT 诱导的 eNOS 磷酸化和 NO 生成。有趣的是,RUT 减弱了 TNF-α诱导的 ICAM-1 和 VCAM-1 的表达,并抑制了炎症相关的 NF-κB 信号通路。综上所述,这些结果表明,RUT 通过 TRPV1 促进 Ca/CaMKII 和 CaM/CaMKKβ/AMPK 信号通路诱导 NO 合成和 eNOS 磷酸化。这些发现为 RUT 预防内皮功能障碍和有益于心血管健康提供了证据。

https://cdn.ncbi.nlm.nih.gov/pmc/blobs/7105/8431268/c81622c9a4e1/ijms-22-09407-g001.jpg

文献AI研究员

20分钟写一篇综述,助力文献阅读效率提升50倍。

立即体验

用中文搜PubMed

大模型驱动的PubMed中文搜索引擎

马上搜索

文档翻译

学术文献翻译模型,支持多种主流文档格式。

立即体验