Suppr超能文献

一种新型组织工程骨装置的构建与评估

Construction and evaluation of a novel tissue-engineered bone device.

作者信息

Chang Zhengqi, Xing Junchao, Yu Xiuchun

机构信息

Department of Orthopedics, 960th Hospital of PLA, Jinan, Shandong 250031, P.R. China.

Department of Orthopedics, Southwest Hospital, Third Military Medical University, Chongqing 400038, P.R. China.

出版信息

Exp Ther Med. 2021 Oct;22(4):1166. doi: 10.3892/etm.2021.10600. Epub 2021 Aug 12.

Abstract

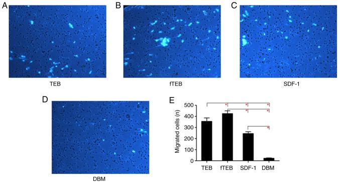
Tissue-engineered bones (TEB) are a promising strategy for treating large segmental bone defects. However, the application of TEB is greatly limited by technical and logistical issues caused by the viable cells used. The aim of the present study was to devise novel TEB, termed functional TEB (fTEB) using devitalized mesenchymal stem cells (MSCs) with the functional proteins retained. TEB were fabricated by seeding MSCs on demineralized bone matrix (DBM) scaffolds. fTEB were prepared with deep hyperthermia treatment. Total proteins were extracted from fTEB and conditioned media (CM) were prepared. The effects of fTEB-CM on the proliferation, differentiation and migration of host MSCs were assessed. Following lyophilization, the majority of the MSCs were devitalized, but the proteins within the TEB were retained in fTEB. Similar to TEB, fTEB outperformed the DBM in inducing migration, proliferation and osteogenic differentiation in MSCs. The abundance of cytokines in fTEB was also determined. fTEB were shown to be a promising alternative to TEB. Thus, they might serve as off-the-shelf tissue engineering products, meeting the high demands for bone substitutes in the clinical setting.

摘要

组织工程骨(TEB)是治疗大段骨缺损的一种很有前景的策略。然而,TEB的应用受到所用活细胞引起的技术和后勤问题的极大限制。本研究的目的是设计一种新型的TEB,即功能性TEB(fTEB),使用保留功能蛋白的失活间充质干细胞(MSCs)。通过将MSCs接种在脱矿骨基质(DBM)支架上制备TEB。通过深部热疗制备fTEB。从fTEB中提取总蛋白并制备条件培养基(CM)。评估fTEB-CM对宿主MSCs增殖、分化和迁移的影响。冻干后,大多数MSCs失活,但TEB内的蛋白质保留在fTEB中。与TEB相似,fTEB在诱导MSCs迁移、增殖和成骨分化方面优于DBM。还测定了fTEB中细胞因子的丰度。结果表明,fTEB是TEB的一种有前景的替代品。因此,它们可能作为现成的组织工程产品,满足临床环境中对骨替代物的高需求。

https://cdn.ncbi.nlm.nih.gov/pmc/blobs/f914/8393655/a05881ecd6b8/etm-22-04-10600-g00.jpg

文献AI研究员

20分钟写一篇综述,助力文献阅读效率提升50倍。

立即体验

用中文搜PubMed

大模型驱动的PubMed中文搜索引擎

马上搜索

文档翻译

学术文献翻译模型,支持多种主流文档格式。

立即体验