Suppr超能文献

YAP 建立了上胚层对生殖细胞命运诱导信号的反应能力。

YAP establishes epiblast responsiveness to inductive signals for germ cell fate.

机构信息

Department of Cell and Developmental Biology, Max Planck Institute for Molecular Biomedicine, Münster 48149, Germany.

Guangzhou Regenerative Medicine and Health Guangdong Laboratory, Luoxuan Avenue, Haizhu District, 510320 Guangzhou, PRC.

出版信息

Development. 2021 Oct 15;148(20). doi: 10.1242/dev.199732. Epub 2021 Oct 19.

Abstract

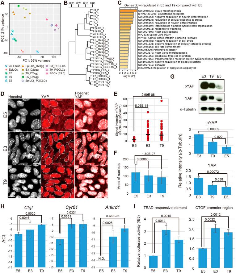
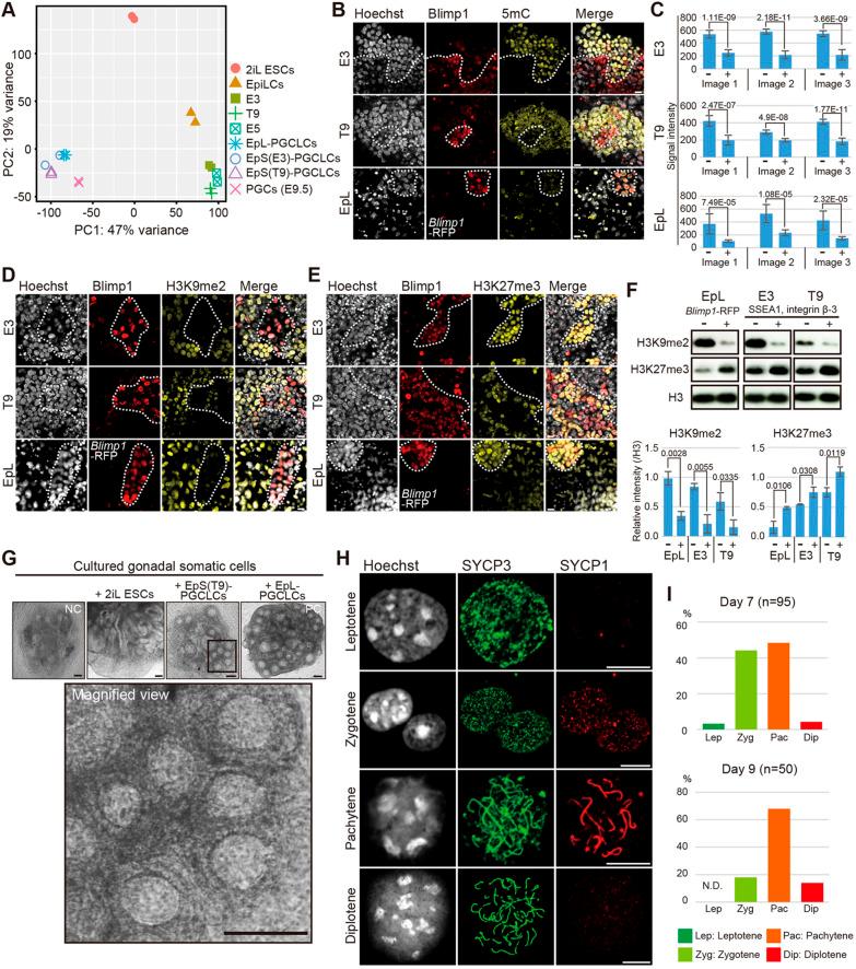
The germ cell lineage in mammals is induced by the stimulation of pluripotent epiblast cells by signaling molecules. Previous studies have suggested that the germ cell differentiation competence or responsiveness of epiblast cells to signaling molecules is established and maintained in epiblast cells of a specific differentiation state. However, the molecular mechanism underlying this process has not been well defined. Here, using the differentiation model of mouse epiblast stem cells (EpiSCs), we have shown that two defined EpiSC lines have robust germ cell differentiation competence. However, another defined EpiSC line has no competence. By evaluating the molecular basis of EpiSCs with distinct germ cell differentiation competence, we identified YAP, an intracellular mediator of the Hippo signaling pathway, as crucial for the establishment of germ cell induction. Strikingly, deletion of YAP severely affected responsiveness to inductive stimuli, leading to a defect in WNT target activation and germ cell differentiation. In conclusion, we propose that the Hippo/YAP signaling pathway creates a potential for germ cell fate induction via mesodermal WNT signaling in pluripotent epiblast cells.

摘要

哺乳动物的生殖细胞谱系是由多能胚外细胞受到信号分子的刺激而诱导产生的。先前的研究表明,胚外细胞对信号分子的生殖细胞分化能力或反应性是在特定分化状态的胚外细胞中建立和维持的。然而,这一过程的分子机制尚未得到很好的定义。在这里,我们使用小鼠胚外干细胞(EpiSCs)的分化模型表明,两种已定义的 EpiSC 系具有很强的生殖细胞分化能力。然而,另一种已定义的 EpiSC 系则没有这种能力。通过评估具有不同生殖细胞分化能力的 EpiSCs 的分子基础,我们发现 Hippo 信号通路的细胞内介质 YAP 对于诱导生殖细胞的建立至关重要。引人注目的是,YAP 的缺失严重影响了对诱导性刺激的反应性,导致 WNT 靶基因的激活和生殖细胞分化缺陷。总之,我们提出 Hippo/YAP 信号通路通过多能胚外细胞中的中胚层 WNT 信号为生殖细胞命运的诱导创造了一种可能性。

https://cdn.ncbi.nlm.nih.gov/pmc/blobs/b58c/8571999/6e932caa86fe/develop-148-199732-g1.jpg

文献AI研究员

20分钟写一篇综述,助力文献阅读效率提升50倍。

立即体验

用中文搜PubMed

大模型驱动的PubMed中文搜索引擎

马上搜索

文档翻译

学术文献翻译模型,支持多种主流文档格式。

立即体验