Suppr超能文献

诱导性生殖细胞分离需要残留的多能性。

Residual pluripotency is required for inductive germ cell segregation.

机构信息

Department of Cell and Developmental Biology, Max Planck Institute for Molecular Biomedicine, Münster, Germany.

Guangzhou Regenerative Medicine and Health Guangdong Laboratory, Guangzhou, China.

出版信息

EMBO Rep. 2021 Aug 4;22(8):e52553. doi: 10.15252/embr.202152553. Epub 2021 Jun 22.

Abstract

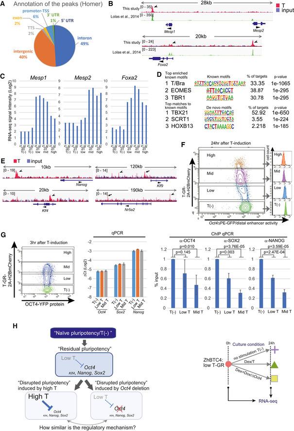
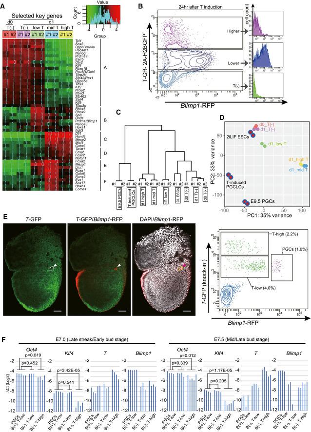
Fine-tuned dissolution of pluripotency is critical for proper cell differentiation. Here we show that the mesodermal transcription factor, T, globally affects the properties of pluripotency through binding to Oct4 and to the loci of other pluripotency regulators. Strikingly, lower T levels coordinately affect naïve pluripotency, thereby directly activating the germ cell differentiation program, in contrast to the induction of germ cell fate of primed models. Contrary to the effect of lower T levels, higher T levels more severely affect the pluripotency state, concomitantly enhancing the somatic differentiation program and repressing the germ cell differentiation program. Consistent with such in vitro findings, nascent germ cells in vivo are detected in the region of lower T levels at the posterior primitive streak. Furthermore, T and core pluripotency regulators co-localize at the loci of multiple germ cell determinants responsible for germ cell development. In conclusion, our findings indicate that residual pluripotency establishes the earliest and fundamental regulatory mechanism for inductive germline segregation from somatic lineages.

摘要

精细调控多能性的解体对于细胞的正确分化至关重要。在这里,我们发现中胚层转录因子 T 通过与 Oct4 结合以及与其他多能性调控因子的基因座结合,全局地影响多能性的特性。引人注目的是,较低水平的 T 协调地影响原始多能性,从而直接激活生殖细胞分化程序,与诱导原始模型的生殖细胞命运形成对比。与较低水平 T 的作用相反,较高水平的 T 更严重地影响多能性状态,同时增强体细胞分化程序并抑制生殖细胞分化程序。与这些体外发现一致的是,在尾部原始条纹中较低 T 水平的区域检测到体内新生生殖细胞。此外,T 和核心多能性调控因子在负责生殖细胞发育的多个生殖细胞决定因素的基因座上共定位。总之,我们的研究结果表明,残留的多能性为诱导生殖细胞与体细胞谱系分离建立了最早和基本的调控机制。

https://cdn.ncbi.nlm.nih.gov/pmc/blobs/0147/8344911/94551610466e/EMBR-22-e52553-g003.jpg

文献AI研究员

20分钟写一篇综述,助力文献阅读效率提升50倍。

立即体验

用中文搜PubMed

大模型驱动的PubMed中文搜索引擎

马上搜索

文档翻译

学术文献翻译模型,支持多种主流文档格式。

立即体验