• 文献检索
  • 文档翻译
  • 深度研究
  • 学术资讯
  • Suppr Zotero 插件Zotero 插件
  • 邀请有礼
  • 套餐&价格
  • 历史记录
应用&插件
Suppr Zotero 插件Zotero 插件浏览器插件Mac 客户端Windows 客户端微信小程序
定价
高级版会员购买积分包购买API积分包
服务
文献检索文档翻译深度研究API 文档MCP 服务
关于我们
关于 Suppr公司介绍联系我们用户协议隐私条款
关注我们

Suppr 超能文献

核心技术专利:CN118964589B侵权必究
粤ICP备2023148730 号-1Suppr @ 2026

文献检索

告别复杂PubMed语法,用中文像聊天一样搜索,搜遍4000万医学文献。AI智能推荐,让科研检索更轻松。

立即免费搜索

文件翻译

保留排版,准确专业,支持PDF/Word/PPT等文件格式,支持 12+语言互译。

免费翻译文档

深度研究

AI帮你快速写综述,25分钟生成高质量综述,智能提取关键信息,辅助科研写作。

立即免费体验

鞘脂代谢和花生四烯酸代谢途径中 ORMDL3、丝氨酸棕榈酰转移酶和 5-脂氧合酶之间的串扰。

Crosstalk between ORMDL3, serine palmitoyltransferase, and 5-lipoxygenase in the sphingolipid and eicosanoid metabolic pathways.

机构信息

Department of Signal Transduction, Institute of Molecular Genetics of the Czech Academy of Sciences, Prague, Czech Republic.

Department of Signal Transduction, Institute of Molecular Genetics of the Czech Academy of Sciences, Prague, Czech Republic.

出版信息

J Lipid Res. 2021;62:100121. doi: 10.1016/j.jlr.2021.100121. Epub 2021 Sep 22.

DOI:10.1016/j.jlr.2021.100121
PMID:34560079
原文链接:https://pmc.ncbi.nlm.nih.gov/articles/PMC8527048/
Abstract

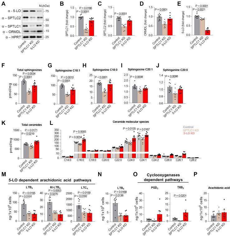
Leukotrienes (LTs) and sphingolipids are critical lipid mediators participating in numerous cellular signal transduction events and developing various disorders, such as bronchial hyperactivity leading to asthma. Enzymatic reactions initiating production of these lipid mediators involve 5-lipoxygenase (5-LO)-mediated conversion of arachidonic acid to LTs and serine palmitoyltransferase (SPT)-mediated de novo synthesis of sphingolipids. Previous studies have shown that endoplasmic reticulum membrane protein ORM1-like protein 3 (ORMDL3) inhibits the activity of SPT and subsequent sphingolipid synthesis. However, the role of ORMDL3 in the synthesis of LTs is not known. In this study, we used peritoneal-derived mast cells isolated from ORMDL3 KO or control mice and examined their calcium mobilization, degranulation, NF-κB inhibitor-α phosphorylation, and TNF-α production. We found that peritoneal-derived mast cells with ORMDL3 KO exhibited increased responsiveness to antigen. Detailed lipid analysis showed that compared with WT cells, ORMDL3-deficient cells exhibited not only enhanced production of sphingolipids but also of LT signaling mediators LTB, 6t-LTB, LTC, LTB, and 6t-LTB. The crosstalk between ORMDL3 and 5-LO metabolic pathways was supported by the finding that endogenous ORMDL3 and 5-LO are localized in similar endoplasmic reticulum domains in human mast cells and that ORMDL3 physically interacts with 5-LO. Further experiments showed that 5-LO also interacts with the long-chain 1 and long-chain 2 subunits of SPT. In agreement with these findings, 5-LO knockdown increased ceramide levels, and silencing of SPTLC1 decreased arachidonic acid metabolism to LTs to levels observed upon 5-LO knockdown. These results demonstrate functional crosstalk between the LT and sphingolipid metabolic pathways, leading to the production of lipid signaling mediators.

摘要

白细胞三烯 (LTs) 和鞘脂是参与多种细胞信号转导事件和多种疾病发展的关键脂质介质,如导致哮喘的支气管高反应性。这些脂质介质产生的酶促反应涉及 5-脂氧合酶 (5-LO) 介导的花生四烯酸转化为 LTs 和丝氨酸棕榈酰转移酶 (SPT) 介导的鞘脂从头合成。先前的研究表明内质网膜蛋白 ORM1 样蛋白 3 (ORMDL3) 抑制 SPT 的活性和随后的鞘脂合成。然而,ORMDL3 在 LTs 合成中的作用尚不清楚。在这项研究中,我们使用从 ORMDL3 KO 或对照小鼠分离的腹腔衍生肥大细胞,检查了它们的钙动员、脱颗粒、NF-κB 抑制剂-α磷酸化和 TNF-α 产生。我们发现,与 WT 细胞相比,ORMDL3 KO 的腹腔衍生肥大细胞对抗原的反应性增加。详细的脂质分析表明,与 WT 细胞相比,ORMDL3 缺失细胞不仅产生了更多的鞘脂,而且还产生了 LT 信号介质 LTB、6t-LTB、LTC、LTB 和 6t-LTB。ORMDL3 和 5-LO 代谢途径之间的串扰得到了支持,发现内源性 ORMDL3 和 5-LO 定位于人类肥大细胞中相似的内质网域,并且 ORMDL3 与 5-LO 物理相互作用。进一步的实验表明,5-LO 还与 SPT 的长链 1 和长链 2 亚基相互作用。与这些发现一致,5-LO 敲低增加了神经酰胺水平,而 SPTLC1 的沉默降低了花生四烯酸代谢为 LTs 的水平,达到 5-LO 敲低的水平。这些结果表明 LT 和鞘脂代谢途径之间存在功能串扰,导致脂质信号介质的产生。

https://cdn.ncbi.nlm.nih.gov/pmc/blobs/7382/8527048/4b6ebe11e0f8/gr7.jpg
https://cdn.ncbi.nlm.nih.gov/pmc/blobs/7382/8527048/56a5378af11a/gr1.jpg
https://cdn.ncbi.nlm.nih.gov/pmc/blobs/7382/8527048/e9484e6f6c36/gr2.jpg
https://cdn.ncbi.nlm.nih.gov/pmc/blobs/7382/8527048/be251a72ee4f/gr3.jpg
https://cdn.ncbi.nlm.nih.gov/pmc/blobs/7382/8527048/28e449d36716/gr4.jpg
https://cdn.ncbi.nlm.nih.gov/pmc/blobs/7382/8527048/0cfd91fea271/gr5.jpg
https://cdn.ncbi.nlm.nih.gov/pmc/blobs/7382/8527048/566d88302a6a/gr6.jpg
https://cdn.ncbi.nlm.nih.gov/pmc/blobs/7382/8527048/4b6ebe11e0f8/gr7.jpg
https://cdn.ncbi.nlm.nih.gov/pmc/blobs/7382/8527048/56a5378af11a/gr1.jpg
https://cdn.ncbi.nlm.nih.gov/pmc/blobs/7382/8527048/e9484e6f6c36/gr2.jpg
https://cdn.ncbi.nlm.nih.gov/pmc/blobs/7382/8527048/be251a72ee4f/gr3.jpg
https://cdn.ncbi.nlm.nih.gov/pmc/blobs/7382/8527048/28e449d36716/gr4.jpg
https://cdn.ncbi.nlm.nih.gov/pmc/blobs/7382/8527048/0cfd91fea271/gr5.jpg
https://cdn.ncbi.nlm.nih.gov/pmc/blobs/7382/8527048/566d88302a6a/gr6.jpg
https://cdn.ncbi.nlm.nih.gov/pmc/blobs/7382/8527048/4b6ebe11e0f8/gr7.jpg

相似文献

1
Crosstalk between ORMDL3, serine palmitoyltransferase, and 5-lipoxygenase in the sphingolipid and eicosanoid metabolic pathways.鞘脂代谢和花生四烯酸代谢途径中 ORMDL3、丝氨酸棕榈酰转移酶和 5-脂氧合酶之间的串扰。
J Lipid Res. 2021;62:100121. doi: 10.1016/j.jlr.2021.100121. Epub 2021 Sep 22.
2
ORMDL/serine palmitoyltransferase stoichiometry determines effects of ORMDL3 expression on sphingolipid biosynthesis.ORMDL/丝氨酸棕榈酰转移酶化学计量决定ORMDL3表达对鞘脂生物合成的影响。
J Lipid Res. 2015 Apr;56(4):898-908. doi: 10.1194/jlr.M057539. Epub 2015 Feb 17.
3
ORMDL3 expression levels have no influence on the activity of serine palmitoyltransferase.ORMDL3的表达水平对丝氨酸棕榈酰转移酶的活性没有影响。
FASEB J. 2016 Dec;30(12):4289-4300. doi: 10.1096/fj.201600639R. Epub 2016 Sep 19.
4
ORMDL2 Deficiency Potentiates the ORMDL3-Dependent Changes in Mast Cell Signaling.ORMDL2 缺乏增强了 Mast 细胞信号转导中 ORMDL3 依赖的变化。
Front Immunol. 2021 Feb 11;11:591975. doi: 10.3389/fimmu.2020.591975. eCollection 2020.
5
Sphingolipids and Asthma.鞘脂类和哮喘。
Adv Exp Med Biol. 2022;1372:145-155. doi: 10.1007/978-981-19-0394-6_10.
6
CRISPR/Cas9 deletion of ORMDLs reveals complexity in sphingolipid metabolism.CRISPR/Cas9 敲除 ORMDLs 揭示了神经酰胺代谢的复杂性。
J Lipid Res. 2021;62:100082. doi: 10.1016/j.jlr.2021.100082. Epub 2021 Apr 30.
7
Human Rhinovirus Infection of the Respiratory Tract Affects Sphingolipid Synthesis.人类鼻病毒感染呼吸道会影响神经鞘脂类的合成。
Am J Respir Cell Mol Biol. 2022 Mar;66(3):302-311. doi: 10.1165/rcmb.2021-0443OC.
8
Orosomucoid-like 3 Supports Rhinovirus Replication in Human Epithelial Cells.黏蛋白样蛋白 3 可支持鼻病毒在人上皮细胞中的复制。
Am J Respir Cell Mol Biol. 2020 Jun;62(6):783-792. doi: 10.1165/rcmb.2019-0237OC.
9
The ORMDL/Orm-serine palmitoyltransferase (SPT) complex is directly regulated by ceramide: Reconstitution of SPT regulation in isolated membranes.ORMDL/Orm 丝氨酸棕榈酰转移酶(SPT)复合物受神经酰胺直接调节:在分离的膜中重建 SPT 调节。
J Biol Chem. 2019 Mar 29;294(13):5146-5156. doi: 10.1074/jbc.RA118.007291. Epub 2019 Jan 30.
10
Coordinated regulation of the orosomucoid-like gene family expression controls de novo ceramide synthesis in mammalian cells.类orosomucoid基因家族表达的协同调控控制哺乳动物细胞中神经酰胺的从头合成。
J Biol Chem. 2015 Jan 30;290(5):2822-30. doi: 10.1074/jbc.M114.595116. Epub 2014 Dec 17.

引用本文的文献

1
Hematopoietic stem cell transplantation leads to biochemical and functional correction in two mouse models of acid ceramidase deficiency.造血干细胞移植可导致两种酸性鞘磷脂酶缺乏症小鼠模型的生化和功能校正。
Mol Ther. 2024 Oct 2;32(10):3402-3421. doi: 10.1016/j.ymthe.2024.08.004. Epub 2024 Aug 5.
2
Simultaneous deletion of ORMDL1 and ORMDL3 proteins disrupts immune cell homeostasis.同时删除 ORMDL1 和 ORMDL3 蛋白会破坏免疫细胞的动态平衡。
Front Immunol. 2024 Apr 23;15:1376629. doi: 10.3389/fimmu.2024.1376629. eCollection 2024.
3
Label-free-based proteomic analysis reveals differential whey proteins of porcine milk during lactation.
基于无标记的蛋白质组学分析揭示了哺乳期猪乳中乳清蛋白的差异。
Food Chem X. 2024 Jan 3;21:101112. doi: 10.1016/j.fochx.2023.101112. eCollection 2024 Mar 30.
4
Enhanced Membrane Fluidization and Cholesterol Displacement by 1-Heptanol Inhibit Mast Cell Effector Functions.1-庚醇通过增强膜流化和胆固醇置换来抑制肥大细胞效应功能。
Cells. 2023 Aug 15;12(16):2069. doi: 10.3390/cells12162069.
5
Simultaneous reduction of all ORMDL proteins decreases the threshold of mast cell activation.同时降低所有 ORMDL 蛋白可降低肥大细胞活化的阈值。
Sci Rep. 2023 Jun 14;13(1):9615. doi: 10.1038/s41598-023-36344-5.
6
Exogenous Antioxidants in Remyelination and Skeletal Muscle Recovery.外源性抗氧化剂在髓鞘再生和骨骼肌恢复中的作用
Biomedicines. 2022 Oct 13;10(10):2557. doi: 10.3390/biomedicines10102557.