Suppr超能文献

西伯利亚人参对大鼠原代皮层神经元HO诱导损伤后轴突再生和生长锥重塑的神经治疗潜力

Neurotherapeutic Potential of Sibericus on Axon Regeneration and Growth Cone Reformation after HO-Induced Injury in Rat Primary Cortical Neurons.

作者信息

Hong Jin Young, Lee Junseon, Kim Hyunseong, Jeon Wan-Jin, Yeo Changhwan, Choi Bo Ram, Yoon Jee Eun, Shin Ji Yun, Kim Jeom-Yong, Ha In-Hyuk

机构信息

Jaseng Spine and Joint Research Institute, Jaseng Medical Foundation, Seoul 135-896, Korea.

Jaseng Bio Science Research Institute, Jaseng Bio. Co., Ltd., Seoul 061010, Korea.

出版信息

Biology (Basel). 2021 Aug 26;10(9):833. doi: 10.3390/biology10090833.

Abstract

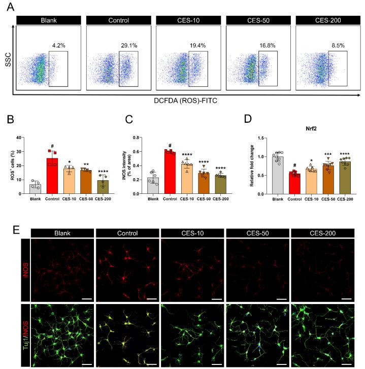
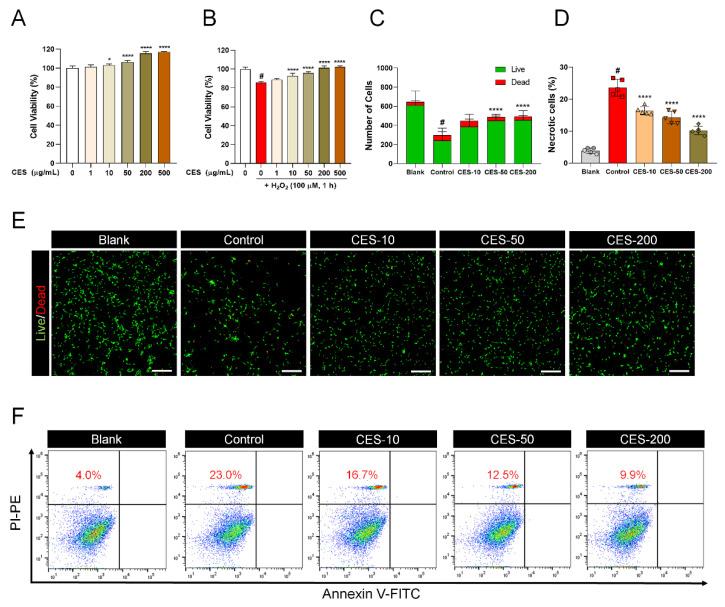
sibericus (CES), commonly known as deer antler, has been used as a medicinal herb because of its various pharmacological activities, including its anti-infective, anti-arthritic, anti-allergic, and anti-oxidative properties. However, the precise mechanisms by which CES functions as a potent anti-oxidative agent remain unknown; particularly, the effects of CES on cortical neurons and its neurobiological mechanism have not been examined. We used primary cortical neurons from the embryonic rat cerebral cortex and hydrogen peroxide to induce oxidative stress and damage in neurons. After post-treatment of CES at three concentrations (10, 50, and 200 µg/mL), the influence of CES on the neurobiological mechanism was assessed by immunocytochemistry, flow cytometry, and real-time PCR. CES effectively prevented neuronal death caused by hydrogen peroxide-induced damage by regulating oxidative signaling. In addition, CES significantly induced the expression of brain-derived neurotrophic factor and neurotrophin nerve growth factor, as well as regeneration-associated genes. We also observed newly processing elongated axons after CES treatment under oxidative conditions. In addition, filopodia tips generally do not form a retraction bulb, called swollen endings. Thus, CES shows therapeutic potential for treating neurological diseases by stimulating neuron repair and regeneration.

摘要

西伯利亚鹿茸(CES),通常被称为鹿角,因其具有多种药理活性,包括抗感染、抗关节炎、抗过敏和抗氧化特性,而被用作草药。然而,CES作为一种有效的抗氧化剂发挥作用的确切机制仍不清楚;特别是,CES对皮质神经元的影响及其神经生物学机制尚未得到研究。我们使用来自胚胎大鼠大脑皮质的原代皮质神经元和过氧化氢来诱导神经元的氧化应激和损伤。在以三种浓度(10、50和200 µg/mL)对CES进行后处理后,通过免疫细胞化学、流式细胞术和实时PCR评估CES对神经生物学机制的影响。CES通过调节氧化信号有效地预防了过氧化氢诱导的损伤所导致的神经元死亡。此外,CES显著诱导了脑源性神经营养因子和神经营养性神经生长因子以及再生相关基因的表达。在氧化条件下,我们还观察到CES处理后新形成的伸长轴突。此外,丝状伪足末端通常不会形成称为肿胀末端的回缩球。因此,CES通过刺激神经元修复和再生显示出治疗神经疾病的潜力。

https://cdn.ncbi.nlm.nih.gov/pmc/blobs/ba82/8471249/03ee7bb927a5/biology-10-00833-sch001.jpg

文献AI研究员

20分钟写一篇综述,助力文献阅读效率提升50倍。

立即体验

用中文搜PubMed

大模型驱动的PubMed中文搜索引擎

马上搜索

文档翻译

学术文献翻译模型,支持多种主流文档格式。

立即体验