Suppr超能文献

RIOK2抑制剂NSC139021通过诱导Skp2介导的细胞周期阻滞和凋亡对胶质母细胞瘤发挥抗肿瘤作用。

RIOK2 Inhibitor NSC139021 Exerts Anti-Tumor Effects on Glioblastoma via Inducing Skp2-Mediated Cell Cycle Arrest and Apoptosis.

作者信息

Yu Min, Hu Xiaoyan, Yan Jingyu, Wang Ying, Lu Fei, Chang Junlei

机构信息

Shenzhen Key Laboratory of Biomimetic Materials and Cellular Immunomodulation, Institute of Biomedicine and Biotechnology, Shenzhen Institute of Advanced Technology, Chinese Academy of Sciences, Shenzhen 518055, China.

University of Chinese Academy of Sciences, Beijing 100864, China.

出版信息

Biomedicines. 2021 Sep 17;9(9):1244. doi: 10.3390/biomedicines9091244.

Abstract

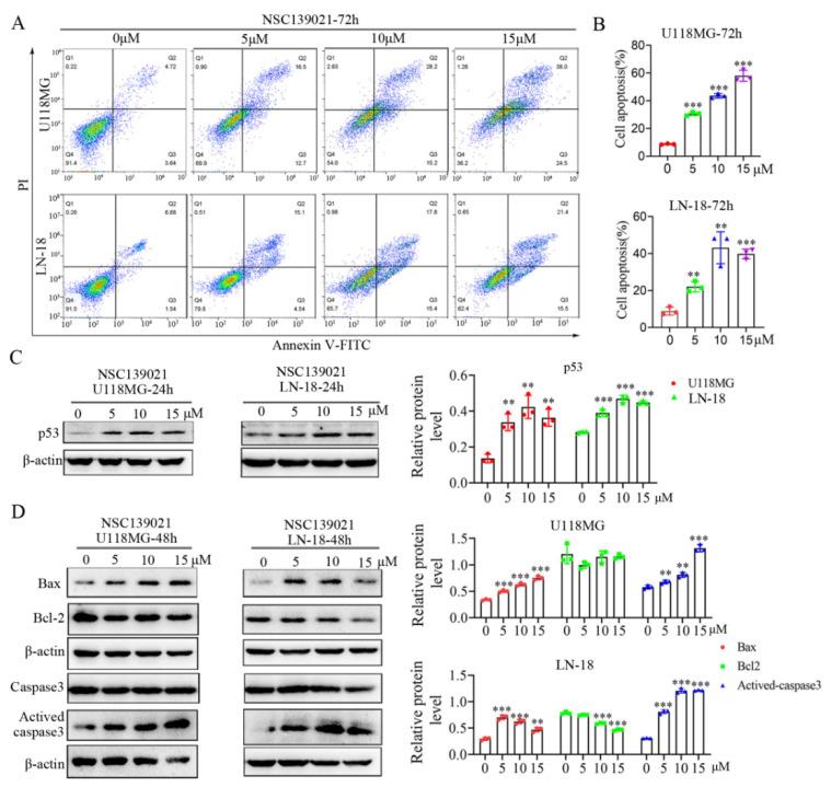
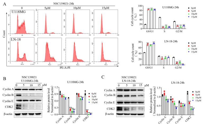
Up to now, the chemotherapy approaches for glioblastoma were limited. 1-[2-Thiazolylazo]-2-naphthol (named as NSC139021) was shown to significantly inhibit the proliferation of prostate cancer cells by targeting the atypical protein kinase RIOK2. It is documented that RIOK2 overexpressed in glioblastoma. However, whether NSC139021 can inhibit the growth of glioblastoma cells and be a potential drug for glioblastoma treatment need to be clarified. In this study, we investigated the effects of NSC139021 on human U118MG, LN-18, and mouse GL261 glioblastoma cells and the mouse models of glioblastoma. We verified that NSC139021 effectively inhibited glioblastoma cells proliferation, but it is independent of RIOK2. Our data showed that NSC139021 induced cell cycle arrest at G0/G1 phase via the Skp2-p27/p21-Cyclin E/CDK2-pRb signaling pathway in G1/S checkpoint regulation. In addition, NSC139021 also increased the apoptosis of glioblastoma cells by activating the p53 signaling pathway and increasing the levels of Bax and cleaved caspase 3. Furthermore, intraperitoneal administration of 150 mg/kg NSC139021 significantly suppressed the growth of human and mouse glioblastoma in vivo. Our study suggests that NSC139021 may be a potential chemotherapy drug for the treatment of glioblastoma by targeting the Skp2-p27/p21-Cyclin E/CDK2-pRb signaling pathway.

摘要

到目前为止,胶质母细胞瘤的化疗方法有限。1-[2-噻唑基偶氮]-2-萘酚(命名为NSC139021)已被证明可通过靶向非典型蛋白激酶RIOK2显著抑制前列腺癌细胞的增殖。据记载,RIOK2在胶质母细胞瘤中过表达。然而,NSC139021是否能抑制胶质母细胞瘤细胞的生长并成为胶质母细胞瘤治疗的潜在药物尚需阐明。在本研究中,我们研究了NSC139021对人U118MG、LN-18和小鼠GL261胶质母细胞瘤细胞以及胶质母细胞瘤小鼠模型的影响。我们证实NSC139021能有效抑制胶质母细胞瘤细胞的增殖,但与RIOK2无关。我们的数据表明,NSC139021通过Skp2-p27/p21-Cyclin E/CDK2-pRb信号通路在G1/S检查点调节中诱导细胞周期停滞在G0/G1期。此外,NSC139021还通过激活p53信号通路并增加Bax和裂解的半胱天冬酶3的水平来增加胶质母细胞瘤细胞的凋亡。此外,腹腔注射150 mg/kg NSC139021可显著抑制体内人源和小鼠源胶质母细胞瘤的生长。我们的研究表明,NSC139021可能是一种通过靶向Skp2-p27/p21-Cyclin E/CDK2-pRb信号通路治疗胶质母细胞瘤的潜在化疗药物。

https://cdn.ncbi.nlm.nih.gov/pmc/blobs/15fc/8470931/ced79c0620ec/biomedicines-09-01244-g001.jpg

文献AI研究员

20分钟写一篇综述,助力文献阅读效率提升50倍。

立即体验

用中文搜PubMed

大模型驱动的PubMed中文搜索引擎

马上搜索

文档翻译

学术文献翻译模型,支持多种主流文档格式。

立即体验