Suppr超能文献

中国重庆临床谱广泛的儿科患者中细小病毒感染的鉴定与基因特征分析

The Identification and Genetic Characterization of Parechovirus Infection Among Pediatric Patients With Wide Clinical Spectrum in Chongqing, China.

作者信息

Zhang Xiao-Ai, Zhao Rui-Qiu, Chen Jin-Jin, Yuan Yang, Tang Xiang, Zhou Zi-Wei, Ren Luo, Lu Qin-Bin, Wang Yu-Na, Zhang Hai-Yang, Zhang Pan-He, Fang Li-Qun, Zhou Hai-Sheng, Liu En-Mei, Xu Hong-Mei, Liu Wei

机构信息

State Key Laboratory of Pathogen and Biosecurity, Beijing Institute of Microbiology and Epidemiology, Beijing, China.

Children's Hospital of Chongqing Medical University, Chongqing, China.

出版信息

Front Microbiol. 2021 Sep 14;12:709849. doi: 10.3389/fmicb.2021.709849. eCollection 2021.

Abstract

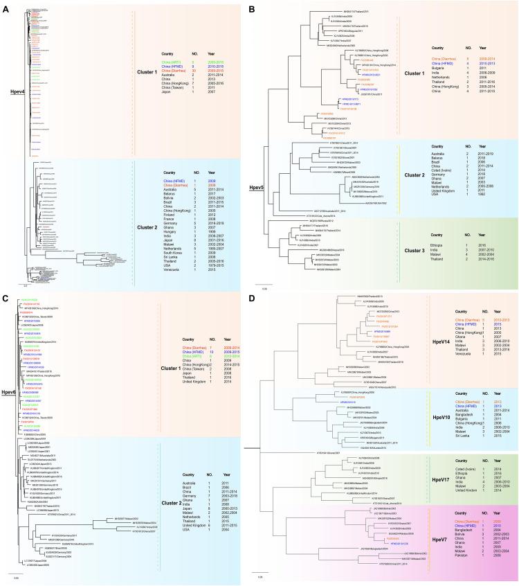
Human parechoviruses (HPeVs) are important causes of infection in children. However, without a comprehensive and persistent surveillance, the epidemiology and clinical features of HPeV infection remain ambiguous. We performed a hospital-based surveillance study among three groups of pediatric patients with acute respiratory infection (Group 1), acute diarrhea (Group 2), and hand, foot and mouth disease (Group 3) in Chongqing, China, from 2009 to 2015. Among 10,212 tested patients, 707 (6.92%) were positive for HPeV, with the positive rates differing significantly among three groups (Group 1, 3.43%; Group 2, 14.94%; Group 3, 3.55%; < 0.001). The co-infection with other pathogens was detected in 75.2% (531/707) of HPeV-positive patients. Significant negative interaction between HPeV and Parainfluenza virus (PIV) ( = 0.046, OR = 0.59, 95% CI = 0.34-0.98) and positive interactions between HPeV and Enterovirus (EV) ( = 0.015, OR = 2.28, 95% CI = 1.23-4.73) were identified. Among 707 HPeV-positive patients, 592 (83.73%) were successfully sequenced, and 10 genotypes were identified, with HPeV1 ( = 396), HPeV4 ( = 86), and HPeV3 ( = 46) as the most frequently seen. The proportion of genotypes differed among three groups ( < 0.001), with HPeV1 and HPeV4 overrepresented in Group 2 and HPeV6 overrepresented in Group 3. The spatial patterns of HPeV genotypes disclosed more close clustering of the currently sequenced strains than those from other countries/regions, although they were indeed mixed. Three main genotypes (HPeV1, HPeV3, and HPeV4) had shown distinct seasonal peaks, highlighting a bi-annual cycle of all HpeV and two genotypes (HPeV 1 and HPeV 4) with peaks in odd-numbered years and with peaks in even-numbered years HPeV3. Significantly higher HPeV1 viral loads were associated with severe diarrhea in Group 2 ( = 0.044), while associated with HPeV single infection than HPeV-EV coinfection among HFMD patients ( = 0.001). It's concluded that HPeV infection was correlated with wide clinical spectrum in pediatric patients with a high variety of genotypes determined. Still no clinical significance can be confirmed, which warranted more molecular surveillance in the future.

摘要

人细小病毒(HPeVs)是儿童感染的重要病因。然而,由于缺乏全面持续的监测,HPeV感染的流行病学和临床特征仍不明确。2009年至2015年,我们在中国重庆对三组急性呼吸道感染儿科患者(第1组)、急性腹泻患者(第2组)和手足口病患者(第3组)进行了一项基于医院的监测研究。在10212例接受检测的患者中,707例(6.92%)HPeV检测呈阳性,三组的阳性率差异显著(第1组为3.43%;第2组为14.94%;第3组为3.55%;P<0.001)。75.2%(531/707)的HPeV阳性患者检测到与其他病原体的合并感染。发现HPeV与副流感病毒(PIV)之间存在显著的负相互作用(P = 0.046,OR = 0.59,95%CI = 0.34 - 0.98),HPeV与肠道病毒(EV)之间存在正相互作用(P = 0.015,OR = 2.28,95%CI = 1.23 - 4.73)。在707例HPeV阳性患者中,592例(83.73%)成功测序,鉴定出10种基因型,其中HPeV1(n = 396)、HPeV4(n = 86)和HPeV3(n = 46)最为常见。三组间基因型比例不同(P<0.001),HPeV1和HPeV4在第2组中占比过高,HPeV6在第3组中占比过高。HPeV基因型的空间分布模式显示,与其他国家/地区的菌株相比,目前测序的菌株聚类更紧密,尽管它们确实是混合的。三种主要基因型(HPeV1、HPeV3和HPeV4)呈现出明显的季节性高峰,突出了所有HpeV的两年周期,以及两种基因型(HPeV 1和HPeV 4)在奇数年出现高峰,HPeV3在偶数年出现高峰。第2组中,HPeV1病毒载量显著升高与严重腹泻相关(P = 0.044),而手足口病患者中,与HPeV单一感染相比,HPeV-EV合并感染时HPeV1病毒载量更高(P = 0.001)。结论是,HPeV感染与儿科患者广泛的临床谱相关,确定了多种基因型。目前仍无法确认其临床意义,未来需要更多的分子监测。

https://cdn.ncbi.nlm.nih.gov/pmc/blobs/3559/8477803/34eff8c1be48/fmicb-12-709849-g001.jpg

文献AI研究员

20分钟写一篇综述,助力文献阅读效率提升50倍。

立即体验

用中文搜PubMed

大模型驱动的PubMed中文搜索引擎

马上搜索

文档翻译

学术文献翻译模型,支持多种主流文档格式。

立即体验