Medical Sciences Graduate Program, McMaster University, Hamilton, ON, Canada.
Department of Medicine, Firestone Institute for Respiratory Health, McMaster University and The Research Institute of St. Joe's Hamilton, Hamilton, ON, Canada.
Front Immunol. 2021 Sep 16;12:740330. doi: 10.3389/fimmu.2021.740330. eCollection 2021.
The accumulation of macrophages in the airways and the pulmonary interstitium is a hallmark of cigarette smoke-associated inflammation. Notably, pulmonary macrophages are not a homogenous population but consist of several subpopulations. To date, the manner in which cigarette smoke exposure affects the relative composition and functional capacity of macrophage subpopulations has not been elucidated.
Using a whole-body cigarette smoke exposure system, we investigated the impact of cigarette smoke on macrophage subpopulations in C57BL/6 mice using flow cytometry-based approaches. Moreover, we used bromodeoxyuridine labelling plus and mice to assess the relative contribution of local proliferation and monocyte recruitment to macrophage accumulation. To assess the functional consequences of altered macrophage subpopulations, we used a model of concurrent bleomycin-induced lung injury and cigarette smoke exposure to examine tissue remodelling processes.
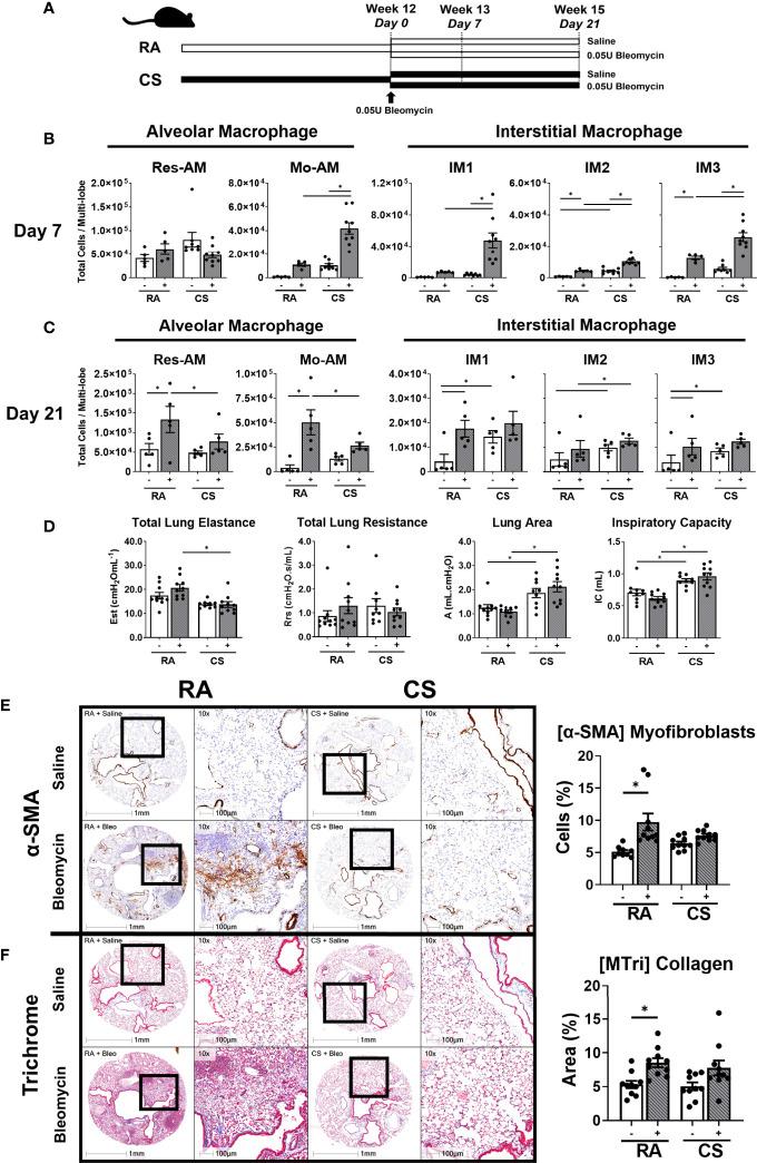
Cigarette smoke exposure altered the composition of pulmonary macrophages increasing CD11b subpopulations including monocyte-derived alveolar macrophages (Mo-AM) as well as interstitial macrophages (IM)1, -2 and -3. The increase in CD11b subpopulations was observed at multiple cigarette smoke exposure timepoints. Bromodeoxyuridine labelling and studies in mice demonstrated that increased Mo-AM and IM3 turnover in the lungs of cigarette smoke-exposed mice was IL-1α dependent. Compositional changes in macrophage subpopulations were associated with impaired induction of fibrogenesis including decreased α-smooth muscle actin positive cells following intratracheal bleomycin treatment. Mechanistically, and assays demonstrated predominant macrophage M1 polarisation and reduced matrix metallopeptidase 9 activity in cigarette smoke-exposed mice.
Cigarette smoke exposure modified the composition of pulmonary macrophage by expanding CD11b subpopulations. These compositional changes were associated with attenuated fibrogenesis, as well as predominant M1 polarisation and decreased fibrotic activity. Overall, these data suggest that cigarette smoke exposure altered the composition of pulmonary macrophage subpopulations contributing to impaired tissue remodelling.
气道和肺间质中巨噬细胞的积累是与香烟烟雾相关炎症的标志。值得注意的是,肺巨噬细胞不是一个同质群体,而是由几个亚群组成。迄今为止,香烟烟雾暴露如何影响巨噬细胞亚群的相对组成和功能能力尚未阐明。
我们使用全身香烟烟雾暴露系统,通过流式细胞术方法研究香烟烟雾对 C57BL/6 小鼠巨噬细胞亚群的影响。此外,我们使用溴脱氧尿苷标记和 小鼠来评估局部增殖和单核细胞募集对巨噬细胞积累的相对贡献。为了评估改变的巨噬细胞亚群的功能后果,我们使用同时进行博来霉素诱导的肺损伤和香烟烟雾暴露的模型来检查组织重塑过程。
香烟烟雾暴露改变了肺巨噬细胞的组成,增加了 CD11b 亚群,包括单核细胞衍生的肺泡巨噬细胞(Mo-AM)以及间质巨噬细胞(IM)1、-2 和 -3。在多个香烟烟雾暴露时间点观察到 CD11b 亚群增加。溴脱氧尿苷标记和 小鼠研究表明,IL-1α 依赖于香烟烟雾暴露小鼠肺部 Mo-AM 和 IM3 周转率的增加。巨噬细胞亚群的组成变化与成纤维发生的诱导受损有关,包括经气管内博来霉素处理后α-平滑肌肌动蛋白阳性细胞减少。在机制上, 和 测定表明,香烟烟雾暴露的小鼠中主要发生巨噬细胞 M1 极化,基质金属蛋白酶 9 活性降低。
香烟烟雾暴露通过扩展 CD11b 亚群改变了肺巨噬细胞的组成。这些组成变化与成纤维发生减弱以及主要的 M1 极化和减少的纤维化活性有关。总体而言,这些数据表明,香烟烟雾暴露改变了肺巨噬细胞亚群的组成,导致组织重塑受损。