Suppr超能文献

基于肿瘤突变负荷的肝细胞癌患者管理的诊断和预后模型。

Diagnosis and prognosis models for hepatocellular carcinoma patient's management based on tumor mutation burden.

机构信息

Key Laboratory of Imaging Diagnosis and Minimally Invasive Intervention Research, Lishui Hospital, School of Medicine, Zhejiang University, Lishui 323000, China.

Department of Radiology, Second Affiliated Hospital, School of Medicine, Zhejiang University, Hangzhou, China.

出版信息

J Adv Res. 2021 Feb 9;33:153-165. doi: 10.1016/j.jare.2021.01.018. eCollection 2021 Nov.

Abstract

INTRODUCTION

The development and prognosis of HCC involve complex molecular mechanisms, which affect the effectiveness of its treatment strategies. Tumor mutational burden (TMB) is related to the efficacy of immunotherapy, but the prognostic role of TMB-related genes in HCC has not yet been determined clearly.

OBJECTIVES

In this study, we identified TMB-specific genes with good prognostic value to build diagnostic and prognostic models and provide guidance for the treatment of HCC patients.

METHODS

Weighted gene co-expression network analysis (WGCNA) was applied to identify the TMB-specific genes. And LASSO method and Cox regression were used in establishing the prognostic model.

RESULTS

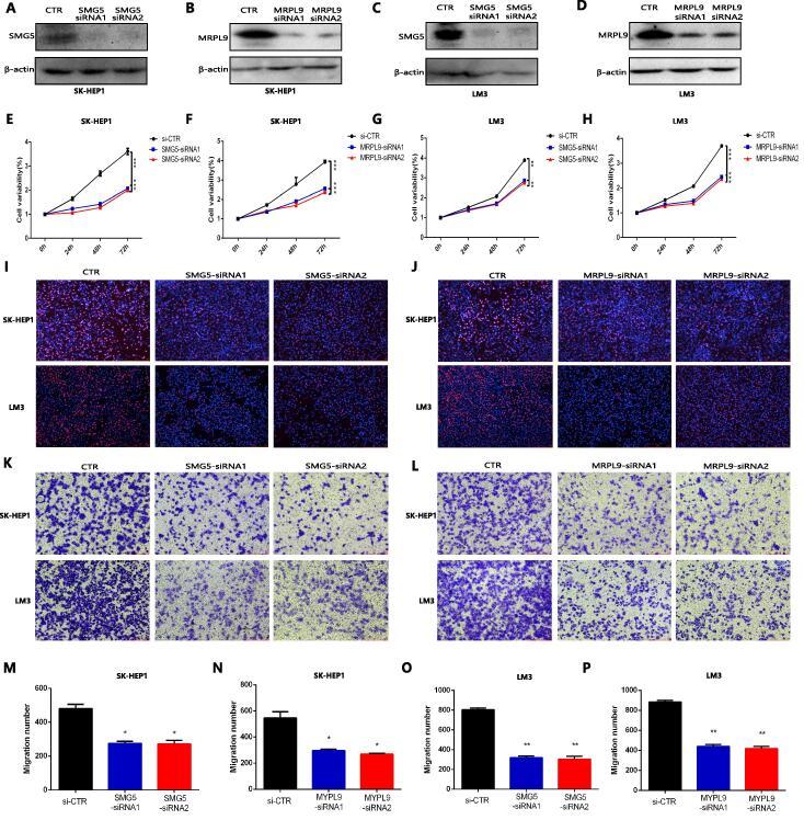
The prognostic model based on SMG5 and MRPL9 showed patients with higher prognostic risk had a remarkedly poorer survival probability than their counterparts with lower prognostic risk in both a TCGA cohort (P < 0.001, HR = 1.93) and an ICGC cohort (P < 0.001, HR = 3.58). In addition, higher infiltrating fractions of memory B cells, M0 macrophages, neutrophils, activated memory CD4 + T cells, follicular helper T cells and regulatory T cells and higher expression of B7H3, CTLA4, PD1, and TIM3 were present in the high-risk group than in the low-risk group (P < 0.05). Patients with high prognostic risk had higher resistance to some chemotherapy and targeted drugs, such as methotrexate, vinblastine and erlotinib, than those with low prognostic risk (P < 0.05). And a diagnostic model considering two genes was able to accurately distinguish patients with HCC from normal samples and those with dysplastic nodules. In addition, knockdown of SMG5 and MRPL9 was determined to significantly inhibit cell proliferation and migration in HCC.

CONCLUSION

Our study helps to select patients suitable for chemotherapy, targeted drugs and immunotherapy and provide new ideas for developing treatment strategies to improve disease outcomes in HCC patients.

摘要

简介

肝癌的发生和发展涉及复杂的分子机制,影响其治疗策略的效果。肿瘤突变负荷(TMB)与免疫治疗的疗效相关,但 TMB 相关基因在肝癌中的预后作用尚不清楚。

目的

本研究旨在确定具有良好预后价值的 TMB 特异性基因,构建诊断和预后模型,为肝癌患者的治疗提供指导。

方法

采用加权基因共表达网络分析(WGCNA)鉴定 TMB 特异性基因。采用 LASSO 方法和 Cox 回归建立预后模型。

结果

基于 SMG5 和 MRPL9 的预后模型显示,TCGA 队列(P<0.001,HR=1.93)和 ICGC 队列(P<0.001,HR=3.58)中,高风险组患者的生存概率明显低于低风险组。此外,高风险组的记忆 B 细胞、M0 巨噬细胞、中性粒细胞、激活的记忆 CD4+T 细胞、滤泡辅助 T 细胞和调节性 T 细胞浸润分数较高,B7H3、CTLA4、PD1 和 TIM3 的表达水平较高(P<0.05)。与低风险组相比,高风险组患者对一些化疗药物和靶向药物(如甲氨蝶呤、长春碱和厄洛替尼)的耐药性更高(P<0.05)。考虑两个基因的诊断模型能够准确地区分肝癌患者与正常样本和异型增生结节患者。此外,SMG5 和 MRPL9 的敲低显著抑制了肝癌细胞的增殖和迁移。

结论

本研究有助于选择适合化疗、靶向药物和免疫治疗的患者,并为开发治疗策略提供新的思路,以改善肝癌患者的疾病结局。

https://cdn.ncbi.nlm.nih.gov/pmc/blobs/4640/8463909/2d3672493645/ga1.jpg

文献检索

告别复杂PubMed语法,用中文像聊天一样搜索,搜遍4000万医学文献。AI智能推荐,让科研检索更轻松。

立即免费搜索

文件翻译

保留排版,准确专业,支持PDF/Word/PPT等文件格式,支持 12+语言互译。

免费翻译文档

深度研究

AI帮你快速写综述,25分钟生成高质量综述,智能提取关键信息,辅助科研写作。

立即免费体验