• 文献检索
  • 文档翻译
  • 深度研究
  • 学术资讯
  • Suppr Zotero 插件Zotero 插件
  • 邀请有礼
  • 套餐&价格
  • 历史记录
应用&插件
Suppr Zotero 插件Zotero 插件浏览器插件Mac 客户端Windows 客户端微信小程序
定价
高级版会员购买积分包购买API积分包
服务
文献检索文档翻译深度研究API 文档MCP 服务
关于我们
关于 Suppr公司介绍联系我们用户协议隐私条款
关注我们

Suppr 超能文献

核心技术专利:CN118964589B侵权必究
粤ICP备2023148730 号-1Suppr @ 2026

文献检索

告别复杂PubMed语法,用中文像聊天一样搜索,搜遍4000万医学文献。AI智能推荐,让科研检索更轻松。

立即免费搜索

文件翻译

保留排版,准确专业,支持PDF/Word/PPT等文件格式,支持 12+语言互译。

免费翻译文档

深度研究

AI帮你快速写综述,25分钟生成高质量综述,智能提取关键信息,辅助科研写作。

立即免费体验

环状PTK2通过靶向miR-196a-3p/AATK轴抑制胃癌进展。

CircPTK2 Suppresses the Progression of Gastric Cancer by Targeting the MiR-196a-3p/AATK Axis.

作者信息

Gao Ling, Xia Tingting, Qin Mingde, Xue Xiaofeng, Jiang Linhua, Zhu Xinguo

机构信息

Department of General Surgery, The First Affiliated Hospital of Soochow University, Suzhou, China.

Department of Gastroenterology, The First Affiliated Hospital of Soochow University, Suzhou, China.

出版信息

Front Oncol. 2021 Sep 15;11:706415. doi: 10.3389/fonc.2021.706415. eCollection 2021.

DOI:10.3389/fonc.2021.706415
PMID:34604044
原文链接:https://pmc.ncbi.nlm.nih.gov/articles/PMC8479173/
Abstract

BACKGROUND

Gastric cancer is a type of malignant tumor with high morbidity and mortality. It has been shown that circular RNAs (circRNAs) exert critical roles in gastric cancer progression working as microRNA (miRNA) sponges to regulate gene expression. However, the role and potential molecular mechanism of circRNAs in gastric cancer remain largely unknown.

METHODS

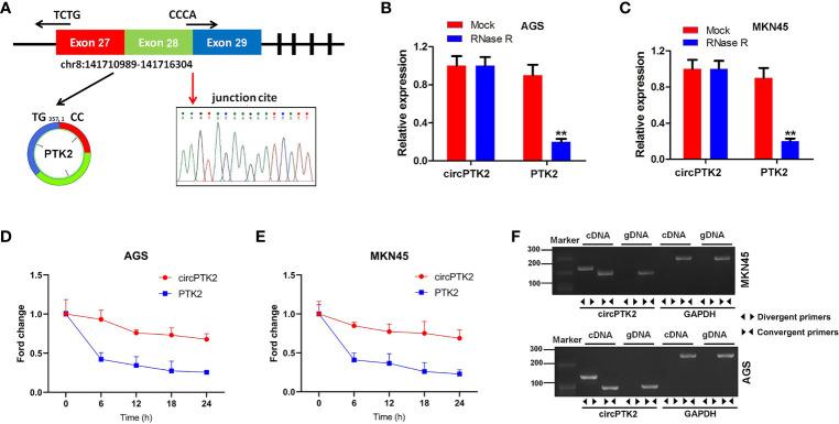
CircPTK2 (hsa_circ_0005273) was identified by bioinformatics analysis and validated by RT-qPCR assay. Bioinformatics prediction, dual-luciferase reporter, and RNA pull-down assays were used to determine the interaction between circPTK2, miR-196a-3p, and apoptosis-associated tyrosine kinase 1 (AATK).

RESULTS

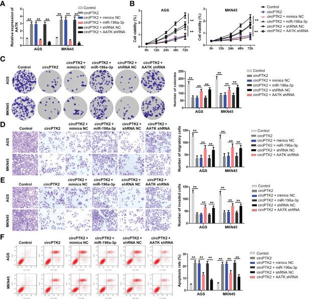
The level of circPTK2 was markedly downregulated in gastric cancer tissues and gastric cancer cells. Upregulation of circPTK2 significantly suppressed the proliferation, migration, and invasion of gastric cancer cells, while circPTK2 knockdown exhibited opposite effects. Mechanically, circPTK2 could competitively bind to miR-196a-3p and prevent miR-196a-3p to reduce the expression of AATK. In addition, overexpression of circPTK2 inhibited tumorigenesis in a xenograft mouse model of gastric cancer.

CONCLUSION

Collectively, circPTK2 functions as a tumor suppressor to suppress gastric cancer cell proliferation, migration, and invasion through regulating the miR-196a-3p/AATK axis, suggesting that circPTK2 may serve as a novel therapeutic target for gastric cancer.

摘要

背景

胃癌是一种发病率和死亡率都很高的恶性肿瘤。研究表明,环状RNA(circRNA)作为微小RNA(miRNA)海绵发挥作用来调节基因表达,在胃癌进展中发挥关键作用。然而,circRNA在胃癌中的作用和潜在分子机制仍 largely未知。

方法

通过生物信息学分析鉴定circPTK2(hsa_circ_0005273),并通过RT-qPCR检测进行验证。使用生物信息学预测、双荧光素酶报告基因和RNA下拉实验来确定circPTK2、miR-196a-3p和凋亡相关酪氨酸激酶1(AATK)之间的相互作用。

结果

circPTK2水平在胃癌组织和胃癌细胞中明显下调。circPTK2的上调显著抑制了胃癌细胞的增殖、迁移和侵袭,而circPTK2敲低则表现出相反的效果。机制上,circPTK2可以竞争性结合miR-196a-3p并阻止miR-196a-3p降低AATK的表达。此外,circPTK2的过表达在胃癌异种移植小鼠模型中抑制了肿瘤发生。

结论

总的来说,circPTK2作为一种肿瘤抑制因子,通过调节miR-196a-3p/AATK轴来抑制胃癌细胞的增殖、迁移和侵袭,这表明circPTK2可能成为胃癌的一个新的治疗靶点。

https://cdn.ncbi.nlm.nih.gov/pmc/blobs/94e5/8479173/5ddde2fbcc9f/fonc-11-706415-g008.jpg
https://cdn.ncbi.nlm.nih.gov/pmc/blobs/94e5/8479173/4f3730d40962/fonc-11-706415-g001.jpg
https://cdn.ncbi.nlm.nih.gov/pmc/blobs/94e5/8479173/5cb88994d430/fonc-11-706415-g002.jpg
https://cdn.ncbi.nlm.nih.gov/pmc/blobs/94e5/8479173/9f4870e89b37/fonc-11-706415-g003.jpg
https://cdn.ncbi.nlm.nih.gov/pmc/blobs/94e5/8479173/15af0e2b8844/fonc-11-706415-g004.jpg
https://cdn.ncbi.nlm.nih.gov/pmc/blobs/94e5/8479173/0e905ac97ad8/fonc-11-706415-g005.jpg
https://cdn.ncbi.nlm.nih.gov/pmc/blobs/94e5/8479173/95a7aee853b1/fonc-11-706415-g006.jpg
https://cdn.ncbi.nlm.nih.gov/pmc/blobs/94e5/8479173/ec3030d5e9b4/fonc-11-706415-g007.jpg
https://cdn.ncbi.nlm.nih.gov/pmc/blobs/94e5/8479173/5ddde2fbcc9f/fonc-11-706415-g008.jpg
https://cdn.ncbi.nlm.nih.gov/pmc/blobs/94e5/8479173/4f3730d40962/fonc-11-706415-g001.jpg
https://cdn.ncbi.nlm.nih.gov/pmc/blobs/94e5/8479173/5cb88994d430/fonc-11-706415-g002.jpg
https://cdn.ncbi.nlm.nih.gov/pmc/blobs/94e5/8479173/9f4870e89b37/fonc-11-706415-g003.jpg
https://cdn.ncbi.nlm.nih.gov/pmc/blobs/94e5/8479173/15af0e2b8844/fonc-11-706415-g004.jpg
https://cdn.ncbi.nlm.nih.gov/pmc/blobs/94e5/8479173/0e905ac97ad8/fonc-11-706415-g005.jpg
https://cdn.ncbi.nlm.nih.gov/pmc/blobs/94e5/8479173/95a7aee853b1/fonc-11-706415-g006.jpg
https://cdn.ncbi.nlm.nih.gov/pmc/blobs/94e5/8479173/ec3030d5e9b4/fonc-11-706415-g007.jpg
https://cdn.ncbi.nlm.nih.gov/pmc/blobs/94e5/8479173/5ddde2fbcc9f/fonc-11-706415-g008.jpg

相似文献

1
CircPTK2 Suppresses the Progression of Gastric Cancer by Targeting the MiR-196a-3p/AATK Axis.环状PTK2通过靶向miR-196a-3p/AATK轴抑制胃癌进展。
Front Oncol. 2021 Sep 15;11:706415. doi: 10.3389/fonc.2021.706415. eCollection 2021.
2
Retracted Article: Circular RNA PTK2 modifies the progression and radiosensitivity in gastric cancer miR-369-3p/ZEB1 axis.撤稿文章:环状RNA PTK2通过miR-369-3p/ZEB1轴调控胃癌进展及放射敏感性
RSC Adv. 2020 Jan 9;10(3):1711-1723. doi: 10.1039/c9ra08525d. eCollection 2020 Jan 7.
3
Circular RNA PTK2 Accelerates Cell Proliferation and Inhibits Cell Apoptosis in Gastric Carcinoma via miR-139-3p.环状 RNA PTK2 通过 miR-139-3p 促进胃癌细胞增殖并抑制细胞凋亡。
Dig Dis Sci. 2021 May;66(5):1499-1509. doi: 10.1007/s10620-020-06358-4. Epub 2020 Jun 5.
4
CircPTK2 accelerates tumorigenesis of colorectal cancer by upregulating AKT2 expression via miR-506-3p.环状 RNA 蛋白酪氨酸激酶 2 通过 miR-506-3p 上调 AKT2 表达促进结直肠癌的发生。
Kaohsiung J Med Sci. 2022 Nov;38(11):1060-1069. doi: 10.1002/kjm2.12589. Epub 2022 Sep 26.
5
Hsa_circ_0003159 inhibits gastric cancer progression by regulating miR-223-3p/NDRG1 axis.Hsa_circ_0003159通过调控miR-223-3p/NDRG1轴抑制胃癌进展。
Cancer Cell Int. 2020 Feb 19;20:57. doi: 10.1186/s12935-020-1119-0. eCollection 2020.
6
CircPTK2 promotes cell viability, cell cycle process, and glycolysis and inhibits cell apoptosis in acute myeloid leukemia by regulating miR-582-3p/ALG3 axis.环状 RNA 蛋白酪氨酸激酶 2 通过调控 miR-582-3p/ALG3 轴促进急性髓系白血病细胞活力、细胞周期进程和糖酵解并抑制细胞凋亡。
Expert Rev Hematol. 2022 Dec;15(12):1073-1083. doi: 10.1080/17474086.2022.2114894. Epub 2022 Sep 9.
7
CircPTK2 (hsa_circ_0005273) as a novel therapeutic target for metastatic colorectal cancer.环状 RNA 蛋白酪氨酸激酶 2(hsa_circ_0005273)作为转移性结直肠癌的新型治疗靶点。
Mol Cancer. 2020 Jan 23;19(1):13. doi: 10.1186/s12943-020-1139-3.
8
Circular RNA hsa_circ_0009172 suppresses gastric cancer by regulation of microRNA-485-3p-mediated NTRK3.环状 RNA hsa_circ_0009172 通过调控 microRNA-485-3p 介导的 NTRK3 抑制胃癌。
Cancer Gene Ther. 2021 Dec;28(12):1312-1324. doi: 10.1038/s41417-020-00280-7. Epub 2021 Feb 2.
9
CircPTK2 inhibits cell cisplatin (CDDP) resistance by targeting miR-942/TRIM16 axis in non-small cell lung cancer (NSCLC).环状 RNA PTK2 通过靶向 miR-942/TRIM16 轴抑制非小细胞肺癌(NSCLC)细胞顺铂(CDDP)耐药性。
Bioengineered. 2022 Feb;13(2):3651-3664. doi: 10.1080/21655979.2021.2024321.
10
CircRNAPTK2 Promotes Cardiomyocyte Apoptosis in Septic Mice by Competitively Binding to miR-29b-3p with BAK1.环状RNA PTK2通过与BAK1竞争性结合miR-29b-3p促进脓毒症小鼠心肌细胞凋亡。
Int Arch Allergy Immunol. 2022;183(5):552-565. doi: 10.1159/000520671. Epub 2021 Dec 16.

引用本文的文献

1
METTL3-induced circ_0008345 contributes to the progression of colorectal cancer via the microRNA-182-5p/CYP1A2 pathway.METTL3 诱导的 circ_0008345 通过 microRNA-182-5p/CYP1A2 通路促进结直肠癌的进展。
BMC Cancer. 2024 Jun 14;24(1):728. doi: 10.1186/s12885-024-12474-5.
2
CircYIPF6 regulates glioma cell proliferation, apoptosis, and glycolysis through targeting miR-760 to modulate PTBP1 expression.环状YIPF6通过靶向miR-760调节PTBP1表达来调控胶质瘤细胞的增殖、凋亡和糖酵解。
Transl Neurosci. 2023 Aug 11;14(1):20220271. doi: 10.1515/tnsci-2022-0271. eCollection 2023 Jan 1.
3
Function of as a competing endogenous RNA to promote progression in gastric cancer by regulating the axis.

本文引用的文献

1
Circular RNA PTK2 Accelerates Cell Proliferation and Inhibits Cell Apoptosis in Gastric Carcinoma via miR-139-3p.环状 RNA PTK2 通过 miR-139-3p 促进胃癌细胞增殖并抑制细胞凋亡。
Dig Dis Sci. 2021 May;66(5):1499-1509. doi: 10.1007/s10620-020-06358-4. Epub 2020 Jun 5.
2
Circular RNA circCCDC9 acts as a miR-6792-3p sponge to suppress the progression of gastric cancer through regulating CAV1 expression.环状 RNA circCCDC9 通过调控 CAV1 的表达抑制胃癌进展发挥竞争性内源 RNA 的作用。
Mol Cancer. 2020 May 9;19(1):86. doi: 10.1186/s12943-020-01203-8.
3
Regulatory Mechanism of MicroRNA Expression in Cancer.
作为一种竞争性内源性RNA通过调节 轴促进胃癌进展的功能。 (注:原文中部分内容缺失,导致翻译不够完整准确)
J Gastrointest Oncol. 2023 Jun 30;14(3):1259-1278. doi: 10.21037/jgo-23-240. Epub 2023 May 15.
4
CircPTK2 accelerates tumorigenesis of colorectal cancer by upregulating AKT2 expression via miR-506-3p.环状 RNA 蛋白酪氨酸激酶 2 通过 miR-506-3p 上调 AKT2 表达促进结直肠癌的发生。
Kaohsiung J Med Sci. 2022 Nov;38(11):1060-1069. doi: 10.1002/kjm2.12589. Epub 2022 Sep 26.
5
Epigenetically silenced apoptosis-associated tyrosine kinase (AATK) facilitates a decreased expression of Cyclin D1 and WEE1, phosphorylates TP53 and reduces cell proliferation in a kinase-dependent manner.表观遗传沉默的凋亡相关酪氨酸激酶(AATK)通过激酶依赖性方式促进细胞周期蛋白 D1 和 WEE1 的表达降低,磷酸化 TP53 并减少细胞增殖。
Cancer Gene Ther. 2022 Dec;29(12):1975-1987. doi: 10.1038/s41417-022-00513-x. Epub 2022 Jul 28.
6
Exosome-Associated circRNAs as Key Regulators of EMT in Cancer.外泌体相关环状 RNA 作为癌症 EMT 的关键调节因子。
Cells. 2022 May 23;11(10):1716. doi: 10.3390/cells11101716.
7
circ_0006089 promotes gastric cancer growth, metastasis, glycolysis, and angiogenesis by regulating miR-361-3p/TGFB1.circ_0006089 通过调控 miR-361-3p/TGFB1 促进胃癌的生长、转移、糖酵解和血管生成。
Cancer Sci. 2022 Jun;113(6):2044-2055. doi: 10.1111/cas.15351. Epub 2022 Apr 24.
癌症中 microRNA 表达的调控机制
Int J Mol Sci. 2020 Mar 3;21(5):1723. doi: 10.3390/ijms21051723.
4
Survival outcomes after laparoscopy-assisted distal gastrectomy versus open distal gastrectomy with nodal dissection for clinical stage IA or IB gastric cancer (JCOG0912): a multicentre, non-inferiority, phase 3 randomised controlled trial.腹腔镜辅助与开腹远端胃癌根治术加淋巴结清扫术治疗临床ⅠA 期或ⅠB 期胃癌的生存结局(JCOG0912):一项多中心、非劣效性、Ⅲ期随机对照临床试验。
Lancet Gastroenterol Hepatol. 2020 Feb;5(2):142-151. doi: 10.1016/S2468-1253(19)30332-2. Epub 2019 Nov 19.
5
CircRNA: a rising star in gastric cancer.环状 RNA:胃癌领域的一颗新星。
Cell Mol Life Sci. 2020 May;77(9):1661-1680. doi: 10.1007/s00018-019-03345-5. Epub 2019 Oct 28.
6
Biogenesis, functions and clinical significance of circRNAs in gastric cancer.环状 RNA 在胃癌中的发生、功能及临床意义。
Mol Cancer. 2019 Sep 13;18(1):136. doi: 10.1186/s12943-019-1069-0.
7
Past, present, and future of circRNAs.环状 RNA 的过去、现在和未来。
EMBO J. 2019 Aug 15;38(16):e100836. doi: 10.15252/embj.2018100836. Epub 2019 Jul 25.
8
Circular RNA circSLC8A1 acts as a sponge of miR-130b/miR-494 in suppressing bladder cancer progression via regulating PTEN.环状 RNA circSLC8A1 通过调控 PTEN 作为 miR-130b/miR-494 的海绵体抑制膀胱癌进展。
Mol Cancer. 2019 Jun 22;18(1):111. doi: 10.1186/s12943-019-1040-0.
9
Circular RNA ACVR2A suppresses bladder cancer cells proliferation and metastasis through miR-626/EYA4 axis.环状 RNA ACVR2A 通过 miR-626/EYA4 轴抑制膀胱癌细胞的增殖和转移。
Mol Cancer. 2019 May 17;18(1):95. doi: 10.1186/s12943-019-1025-z.
10
MicroRNA Dysregulation in Cutaneous Squamous Cell Carcinoma.微 RNA 在皮肤鳞状细胞癌中的失调。
Int J Mol Sci. 2019 May 2;20(9):2181. doi: 10.3390/ijms20092181.