Suppr超能文献

与肺腺癌细胞增殖和免疫浸润相关的SNX20AR/MiRNA-301a-3p/SNX20轴

SNX20AR/MiRNA-301a-3p/SNX20 Axis Associated With Cell Proliferation and Immune Infiltration in Lung Adenocarcinoma.

作者信息

Yuan Yixiao, Jiang Xiulin, Tang Lin, Wang Juan, Liu Qianqian, Zou Xiaolan, Duan Lincan

机构信息

Department of Graduate School of Kunming Medical University, Kunming, China.

Department of Thoracic Surgery, The Third Affiliated Hospital of Kunming Medical University, Kunming, China.

出版信息

Front Mol Biosci. 2021 Sep 17;8:744363. doi: 10.3389/fmolb.2021.744363. eCollection 2021.

Abstract

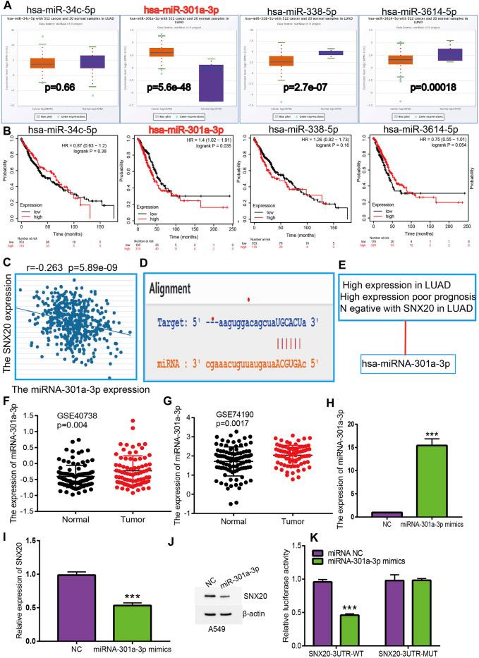
Lung cancer is the most common tumor with severe morbidity and high mortality. Increasing evidence has demonstrated that SNX20 plays crucial roles in the progression of human cancer. However, the functions and mechanism of SNX20 in LUAD are still barely known. Here, we employ the TCGA, GEO and CCLE databases to examine the expression of SNX20 in human varies cancer, the results shown that SNX20 is down-regulated in lung Adenocarcinoma, SNX20 level was significantly positive correlated with poor prognosis and lung cancer immune cell infiltration. We found that over-expression of SNX20 significantly restrain NSCLC cell proliferation and migration. Subsequently, we discover a network regulating SNX20 in LUAD, further study found that the decreased of the SNX20 likely caused by DNA hypermethylation. Furthermore, we identified that SNX20AR/miRNA-301a-3p mediated decreased of SNX20 correlated with lung cancer progression and cancer immune infiltration in LUAD. Our findings suggested that ncRNAs play a crucial role in the regulatory network of SNX20. Collectively, our findings demonstrate the suppressor roles of the SNX20AR/miRNA-301a-3p/SNX20 axis in Lung Adenocarcinoma, represent that SNX20 have the potential of as an effective therapeutic target in future.

摘要

肺癌是最常见的肿瘤,发病率高且死亡率高。越来越多的证据表明,分选连接蛋白20(SNX20)在人类癌症进展中起关键作用。然而,SNX20在肺腺癌(LUAD)中的功能和机制仍鲜为人知。在此,我们利用癌症基因组图谱(TCGA)、基因表达综合数据库(GEO)和癌症细胞系百科全书(CCLE)数据库来检测SNX20在人类各种癌症中的表达,结果显示SNX20在肺腺癌中表达下调,SNX20水平与不良预后及肺癌免疫细胞浸润显著正相关。我们发现过表达SNX20可显著抑制非小细胞肺癌(NSCLC)细胞的增殖和迁移。随后,我们发现了一个在LUAD中调控SNX20的网络,进一步研究发现SNX20的减少可能是由DNA高甲基化所致。此外,我们确定SNX20反义RNA/微小RNA-301a-3p介导的SNX20减少与LUAD中的肺癌进展和癌症免疫浸润相关。我们的研究结果表明非编码RNA在SNX20的调控网络中起关键作用。总体而言,我们的研究结果证明了SNX20反义RNA/微小RNA-301a-3p/SNX20轴在肺腺癌中的抑制作用,表明SNX20未来有作为有效治疗靶点的潜力。

https://cdn.ncbi.nlm.nih.gov/pmc/blobs/0fe7/8484765/c7b061f4a30c/fmolb-08-744363-g001.jpg

文献AI研究员

20分钟写一篇综述,助力文献阅读效率提升50倍。

立即体验

用中文搜PubMed

大模型驱动的PubMed中文搜索引擎

马上搜索

文档翻译

学术文献翻译模型,支持多种主流文档格式。

立即体验