Department of Pediatrics, Nashville, Tennessee.
Department of Pathology, Microbiology and Immunology, Nashville, Tennessee.
Cell Mol Gastroenterol Hepatol. 2022;13(2):441-457. doi: 10.1016/j.jcmgh.2021.09.015. Epub 2021 Oct 2.
BACKGROUND & AIMS: Intestinal mucositis, a severe complication of antineoplastic therapeutics, is characterized by mucosal injury and inflammation in the small intestine. Therapies for the prevention and treatment of this disease are needed. We investigated whether 2'-fucosyllactose (2'-FL), an abundant oligosaccharide in human milk, protects intestinal integrity and ameliorates intestinal mucositis.
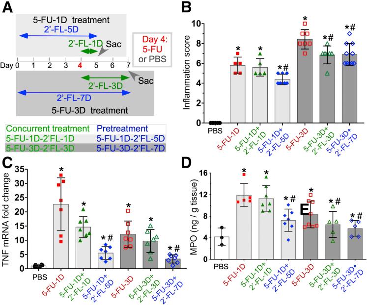
A mouse small intestinal epithelial (MSIE) cell line, mouse enteroid cultures, and human gastrointestinal tumor cell lines (AGS and HT29) were co-treated with the chemotherapy agent 5-fluorouracil (5-FU) and 2'-FL. Mice were injected intraperitoneally with 5-FU to induce intestinal mucositis. 2'-FL was administered in the drinking water to mice before (pretreatment) or concurrently with 5-FU injection. Body weight and pathologic changes were analyzed.
2'-FL alleviated 5-FU inhibition of cell growth in MSIE cells, but not in AGS and HT29 cells. The 5-FU-induced apoptosis in MSIE cells and enteroids was suppressed by 2'-FL. Compared with 5-FU treatment alone, 2'-FL pretreatment protected against body weight loss, and ameliorated inflammation scores, proinflammatory cytokine production, shortening of villi, epithelial cell apoptosis, goblet cell loss, and tight junctional complex disruption in the small intestine. 2'-FL concurrent treatment had less of an effect on intestinal mucositis than 2'-FL pretreatment. Interestingly, no effect of 2'-FL was observed on 5-FU-induced S-phase arrest in MSIE, AGS, and HT29 cells. Neither pretreatment nor concurrent treatment with 2'-FL affected 5-FU-induced inhibition of proliferation in MSIE cells.
This study shows a novel direct effect of 2'-FL in protecting small intestinal epithelial cells against apoptosis stimulated by 5-FU, which may contribute to prevention of 5-FU-induced intestinal mucositis.
抗肿瘤治疗导致的严重并发症——肠黏膜炎,其特征为小肠黏膜损伤和炎症。因此需要开发用于预防和治疗该疾病的疗法。本研究旨在探究 2'-岩藻糖基乳糖(2'-FL)——一种人乳中丰富的低聚糖,是否具有保护肠黏膜完整性和改善肠黏膜炎的作用。
我们采用化疗药物 5-氟尿嘧啶(5-FU)和 2'-FL 共同处理小鼠小肠上皮(MSIE)细胞系、小鼠肠类器官培养物和人胃肠道肿瘤细胞系(AGS 和 HT29)。我们通过腹腔注射 5-FU 诱导小鼠肠黏膜炎,通过在饮用水中添加 2'-FL 对小鼠进行预处理或与 5-FU 注射同时给药,并分析体重和病理变化。
2'-FL 缓解了 MSIE 细胞中 5-FU 对细胞生长的抑制作用,但对 AGS 和 HT29 细胞没有作用。2'-FL 抑制了 5-FU 诱导的 MSIE 细胞和类器官凋亡。与单独用 5-FU 处理相比,2'-FL 预处理可防止体重减轻,并改善炎症评分、促炎细胞因子产生、绒毛缩短、上皮细胞凋亡、杯状细胞丢失以及小肠紧密连接复合物破坏。2'-FL 与 5-FU 同时处理对肠黏膜炎的改善作用不如 2'-FL 预处理。有趣的是,2'-FL 预处理或与 5-FU 同时处理对 5-FU 诱导的 MSIE、AGS 和 HT29 细胞中 S 期阻滞均无影响。2'-FL 预处理或与 5-FU 同时处理均不影响 5-FU 抑制 MSIE 细胞增殖。
本研究显示 2'-FL 具有通过保护小肠上皮细胞免受 5-FU 刺激的凋亡的直接作用,这可能有助于预防 5-FU 诱导的肠黏膜炎。