Suppr超能文献

环状 RNA circ-HN1 的下调通过 miR-485-5p/GSK3A 通路抑制胃癌的进展。

Downregulation of circular RNA circ-HN1 suppressed the progression of gastric cancer through the miR-485-5p/GSK3A pathway.

机构信息

Department of Gastrointestinal Surgery, Liuzhou People's Hospital, Liuzhou, China.

Surgery Medical Insurance Office, Liuzhou People's Hospital, Liuzhou, China.

出版信息

Bioengineered. 2022 Mar;13(3):5675-5684. doi: 10.1080/21655979.2021.1987124.

Abstract

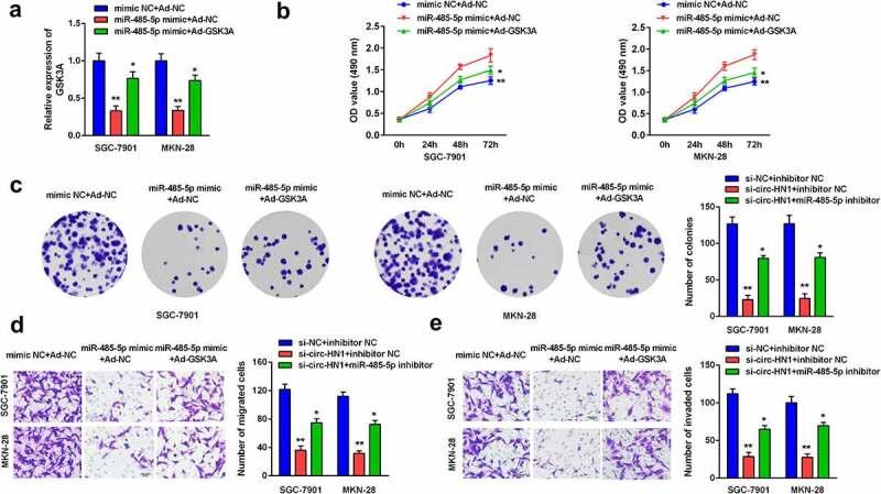
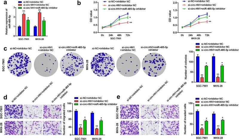
Gastric cancer (GC) is a malignancy with high incidence and mortality globally. Circular RNAs (circRNAs) are reported to regulate cellular processes in human diseases, including GC. Herein, the functions of circ-HN1 and its molecular mechanisms were investigated. circ-HN1, miR-485-5p, and GSK3A levels in GC were measured using Real time-quantitative polymerase chain reaction (RT-qPCR). Cell proliferation was analyzed using cell counting kit-8 (CCK-8) and colony formation assays. Meanwhile, the migration and invasion abilities were analyzed using the transwell assay. The targeted relationship was confirmed using a luciferase reporter assay and an RNA pull-down assay. In both GC tissues and cells, circ-HN1 expression was upregulated, and its silencing suppressed cellular processes. Moreover, circ-HN1 served as a sponge of miR-485-5p, which was reduced in patients with GC and negatively regulated by circ-HN1 in GC cells. Inhibition of miR-485-4p abolished the biological functions induced by the silencing of circ-HN1. Additionally, miR-485-5p targeted GSK3A in GC, whose expression was elevated in tumor tissues and was negatively correlated with miR-485-5p in tumor cells. GSK3A rescued the inhibition of miR-485-5p in the cellular processes. In conclusion, silencing of the circ-HN1-miR-485-5p-GSK3A regulatory network inhibited GC cell proliferation, migration, and invasion, suggesting that circ-HN1 is a potential target for GC therapy.

摘要

胃癌(GC)是一种全球发病率和死亡率都很高的恶性肿瘤。环状 RNA(circRNA)被报道可调节包括 GC 在内的人类疾病中的细胞过程。在此,研究了 circ-HN1 的功能及其分子机制。采用实时定量聚合酶链反应(RT-qPCR)检测 GC 中 circ-HN1、miR-485-5p 和 GSK3A 的水平。使用细胞计数试剂盒-8(CCK-8)和集落形成测定法分析细胞增殖。同时,使用 Transwell 测定法分析迁移和侵袭能力。通过荧光素酶报告基因测定和 RNA 下拉测定法证实了靶向关系。在 GC 组织和细胞中,circ-HN1 表达上调,其沉默抑制了细胞过程。此外,circ-HN1 作为 miR-485-5p 的海绵,在 GC 患者中减少,并在 GC 细胞中被 circ-HN1 负调控。抑制 miR-485-4p 可消除 circ-HN1 沉默引起的生物学功能。此外,miR-485-5p 在 GC 中靶向 GSK3A,其在肿瘤组织中表达上调,并且在肿瘤细胞中与 miR-485-5p 呈负相关。GSK3A 挽救了 miR-485-5p 对细胞过程的抑制作用。总之,沉默 circ-HN1-miR-485-5p-GSK3A 调控网络抑制了 GC 细胞的增殖、迁移和侵袭,表明 circ-HN1 是 GC 治疗的潜在靶点。

https://cdn.ncbi.nlm.nih.gov/pmc/blobs/20cd/8974141/4bc477568da8/KBIE_A_1987124_F0001_OC.jpg

文献AI研究员

20分钟写一篇综述,助力文献阅读效率提升50倍。

立即体验

用中文搜PubMed

大模型驱动的PubMed中文搜索引擎

马上搜索

文档翻译

学术文献翻译模型,支持多种主流文档格式。

立即体验