Department of Veterinary Integrative Biosciences, College of Veterinary Medicine and Biomedical Sciences, Texas A&M University, College Station, TX 77843.
Key Laboratory of Agricultural Animal Genetics, Breeding, and Reproduction of Ministry of Education, College of Animal Science and Technology, Huazhong Agricultural University, 430070 Wuhan, China.
Proc Natl Acad Sci U S A. 2021 Oct 12;118(41). doi: 10.1073/pnas.2109363118.
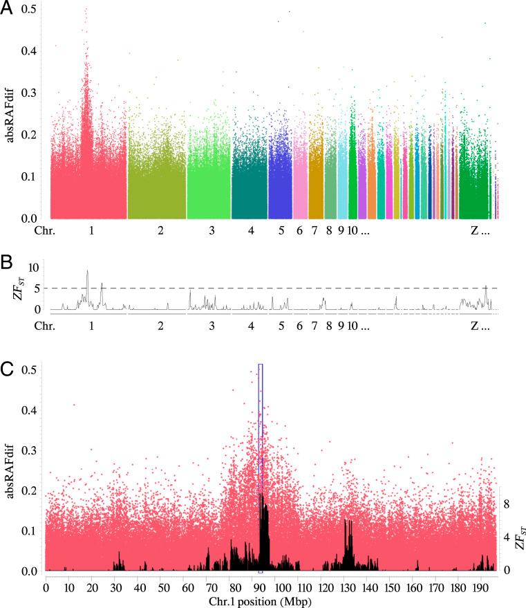
() is a mutation in chickens that extends black (eumelanin) pigmentation in normally brown or red (pheomelanin) areas, thus affecting multiple within-feather patterns [J. W. Moore, J. R. Smyth Jr, 62, 215-219 (1971)]. In the present study, linkage mapping using a back-cross between Dark Cornish (/) and Partridge Plymouth Rock ( ) chickens assigned to an 820-kb region on chromosome 1. Identity-by-descent mapping, via whole-genome sequencing and diagnostic tests using a diverse set of chickens, refined the localization to the genomic region harboring encoding gap-junction protein 5 (alias connexin 40) previously associated with pigmentation patterns in zebrafish. An insertion/deletion polymorphism located in the vicinity of the promoter region was identified as the candidate causal mutation. Four different transcripts were found to be expressed in feather follicles and at least two showed differential expression between genotypes. The results showed that constitutes a -acting regulatory mutation affecting expression. A recent study established the ( locus and the interaction between the MC1R receptor and its antagonist agouti-signaling protein as the primary mechanism underlying variation in within-feather pigmentation patterns in chickens. The present study advances understanding the mechanisms underlying variation in plumage color in birds because it demonstrates that the activity of can modulate the periodic pigmentation patterns within individual feathers.
在鸡中, () 是一种突变,它扩展了正常棕色或红色(真黑色素)区域中的黑色(黑色素)色素沉着,从而影响多种羽毛内图案[J. W. Moore,J. R. Smyth Jr,62,215-219(1971)]。在本研究中,通过 Dark Cornish(/)和 Partridge Plymouth Rock()鸡之间的回交进行连锁作图,将 分配到染色体 1 上的 820-kb 区域。通过全基因组测序和使用多种鸡进行的诊断测试进行的同源性作图,将定位精细到包含先前与斑马鱼色素沉着模式相关的间隙连接蛋白 5(别名连接蛋白 40)编码的基因组区域。鉴定出位于 启动子区域附近的插入/缺失多态性是候选的因果突变。在羽毛毛囊中发现了四种不同的 转录本,并且至少两种在基因型之间表现出差异表达。结果表明, 构成了一个 - 作用的调节突变,影响了 的表达。最近的一项研究确定了 ( 座和 MC1R 受体与其拮抗剂 agouti 信号蛋白之间的相互作用是鸡中羽毛内色素沉着模式变化的主要机制。本研究通过证明 的活性可以调节单个羽毛内的周期性色素沉着模式,从而增进了对鸟类羽毛颜色变化机制的理解。