• 文献检索
  • 文档翻译
  • 深度研究
  • 学术资讯
  • Suppr Zotero 插件Zotero 插件
  • 邀请有礼
  • 套餐&价格
  • 历史记录
应用&插件
Suppr Zotero 插件Zotero 插件浏览器插件Mac 客户端Windows 客户端微信小程序
定价
高级版会员购买积分包购买API积分包
服务
文献检索文档翻译深度研究API 文档MCP 服务
关于我们
关于 Suppr公司介绍联系我们用户协议隐私条款
关注我们

Suppr 超能文献

核心技术专利:CN118964589B侵权必究
粤ICP备2023148730 号-1Suppr @ 2026

文献检索

告别复杂PubMed语法,用中文像聊天一样搜索,搜遍4000万医学文献。AI智能推荐,让科研检索更轻松。

立即免费搜索

文件翻译

保留排版,准确专业,支持PDF/Word/PPT等文件格式,支持 12+语言互译。

免费翻译文档

深度研究

AI帮你快速写综述,25分钟生成高质量综述,智能提取关键信息,辅助科研写作。

立即免费体验

达格列净通过介导Plin5/PPARα信号轴减轻心脏肥大。

Dapagliflozin Mediates Plin5/PPARα Signaling Axis to Attenuate Cardiac Hypertrophy.

作者信息

Yu Jing, Zhao Huanhuan, Qi Xin, Wei Liping, Li Zihao, Li Chunpeng, Zhang Xiaoying, Wu Hao

机构信息

Department of Physiology and Pathophysiology, Tianjin Medical University, Tianjin, China.

Department of Cardiology, Tianjin Union Medical Center, Nankai University Affiliated Hospital, Tianjin, China.

出版信息

Front Pharmacol. 2021 Sep 23;12:730623. doi: 10.3389/fphar.2021.730623. eCollection 2021.

DOI:10.3389/fphar.2021.730623
PMID:34630108
原文链接:https://pmc.ncbi.nlm.nih.gov/articles/PMC8495133/
Abstract

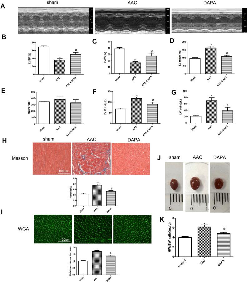
The purpose of this study was to investigate the effect of dapagliflozin (DAPA), a sodium-glucose cotransporter 2 inhibitor, on relieving cardiac hypertrophy and its potential molecular mechanism. Cardiac hypertrophy induced by abdominal aortic constriction (AAC) in mice, dapagliflozin were administered in the drinking water at a dose of 25 mg/kg/d for 12 weeks was observed. Echocardiography was used to detect the changes of cardiac function, including LVEF, LVFS, LVEDd, LVEDs, HR and LV mass. Histological morphological changes were evaluated by Masson trichrome staining and wheat germ agglutinin (WGA) staining. The enrichment of differential genes and signal pathways after treatment was analyzed by gene microarray cardiomyocyte hypertrophy was induced by AngII (2 μM) and the protective effect of dapagliflozin (1 μM) was observed . The morphological changes of myocardial cells were detected by cTnI immunofluorescence staining. ELISA and qRT-PCR assays were performed to detect the expressions levels of cardiac hypertrophy related molecules. After 12 weeks of treatment, DAPA significantly ameliorated cardiac function and inhibited cardiac hypertrophy in AAC-induced mice. , DAPA significantly inhibited abnormal hypertrophy in AngII-induced cardiacmyocytes. Both and experiments have confirmed that DAPA could mediate the Plin5/PPARα signaling axis to play a protective role in inhibiting cardiac hypertrophy. Dapagliflozin activated the Plin5/PPARα signaling axis and exerts a protective effect against cardiac hypertrophy.

摘要

本研究旨在探讨钠-葡萄糖协同转运蛋白2抑制剂达格列净(DAPA)对缓解心肌肥厚的作用及其潜在分子机制。观察了以25mg/kg/d的剂量在饮用水中给予达格列净12周对小鼠腹主动脉缩窄(AAC)诱导的心肌肥厚的影响。采用超声心动图检测心脏功能变化,包括左室射血分数(LVEF)、左室短轴缩短率(LVFS)、左室舒张末期内径(LVEDd)、左室收缩末期内径(LVEDs)、心率(HR)和左室质量。通过Masson三色染色和麦胚凝集素(WGA)染色评估组织形态学变化。通过基因芯片分析处理后差异基因和信号通路的富集情况,观察血管紧张素II(AngII,2μM)诱导心肌细胞肥大及达格列净(1μM)的保护作用。通过心肌肌钙蛋白I(cTnI)免疫荧光染色检测心肌细胞的形态变化。采用酶联免疫吸附测定(ELISA)和定量逆转录聚合酶链反应(qRT-PCR)检测心肌肥厚相关分子的表达水平。治疗12周后,DAPA显著改善AAC诱导小鼠的心脏功能并抑制心肌肥厚。此外,DAPA显著抑制AngII诱导的心肌细胞异常肥大。两项实验均证实DAPA可介导磷脂酰肌醇5(Plin5)/过氧化物酶体增殖物激活受体α(PPARα)信号轴在抑制心肌肥厚中发挥保护作用。达格列净激活Plin5/PPARα信号轴并对心肌肥厚发挥保护作用。

https://cdn.ncbi.nlm.nih.gov/pmc/blobs/1a87/8495133/fa97a7c1702a/fphar-12-730623-g007.jpg
https://cdn.ncbi.nlm.nih.gov/pmc/blobs/1a87/8495133/f0ff1e9762d8/fphar-12-730623-g001.jpg
https://cdn.ncbi.nlm.nih.gov/pmc/blobs/1a87/8495133/d3d90eea05a4/fphar-12-730623-g002.jpg
https://cdn.ncbi.nlm.nih.gov/pmc/blobs/1a87/8495133/f697f609b463/fphar-12-730623-g003.jpg
https://cdn.ncbi.nlm.nih.gov/pmc/blobs/1a87/8495133/6ed9d122313a/fphar-12-730623-g004.jpg
https://cdn.ncbi.nlm.nih.gov/pmc/blobs/1a87/8495133/d43c0cce12d3/fphar-12-730623-g005.jpg
https://cdn.ncbi.nlm.nih.gov/pmc/blobs/1a87/8495133/2db9abf272e8/fphar-12-730623-g006.jpg
https://cdn.ncbi.nlm.nih.gov/pmc/blobs/1a87/8495133/fa97a7c1702a/fphar-12-730623-g007.jpg
https://cdn.ncbi.nlm.nih.gov/pmc/blobs/1a87/8495133/f0ff1e9762d8/fphar-12-730623-g001.jpg
https://cdn.ncbi.nlm.nih.gov/pmc/blobs/1a87/8495133/d3d90eea05a4/fphar-12-730623-g002.jpg
https://cdn.ncbi.nlm.nih.gov/pmc/blobs/1a87/8495133/f697f609b463/fphar-12-730623-g003.jpg
https://cdn.ncbi.nlm.nih.gov/pmc/blobs/1a87/8495133/6ed9d122313a/fphar-12-730623-g004.jpg
https://cdn.ncbi.nlm.nih.gov/pmc/blobs/1a87/8495133/d43c0cce12d3/fphar-12-730623-g005.jpg
https://cdn.ncbi.nlm.nih.gov/pmc/blobs/1a87/8495133/2db9abf272e8/fphar-12-730623-g006.jpg
https://cdn.ncbi.nlm.nih.gov/pmc/blobs/1a87/8495133/fa97a7c1702a/fphar-12-730623-g007.jpg

相似文献

1
Dapagliflozin Mediates Plin5/PPARα Signaling Axis to Attenuate Cardiac Hypertrophy.达格列净通过介导Plin5/PPARα信号轴减轻心脏肥大。
Front Pharmacol. 2021 Sep 23;12:730623. doi: 10.3389/fphar.2021.730623. eCollection 2021.
2
Dapagliflozin Attenuates Cardiac Remodeling in Mice Model of Cardiac Pressure Overload.达格列净可减轻心脏压力超负荷小鼠模型的心脏重构。
Am J Hypertens. 2019 Apr 22;32(5):452-459. doi: 10.1093/ajh/hpz016.
3
Commentary: Dapagliflozin Mediates Plin5/PPARα Signaling Axis to Attenuate Cardiac Hypertrophy.述评:达格列净介导Plin5/PPARα信号轴减轻心肌肥厚。
Front Pharmacol. 2022 Apr 25;13:854593. doi: 10.3389/fphar.2022.854593. eCollection 2022.
4
Dapagliflozin Suppresses Isoprenaline-Induced Cardiac Hypertrophy Through Inhibition of Mitochondrial Fission.达格列净通过抑制线粒体分裂抑制异丙肾上腺素诱导的心肌肥厚。
J Cardiovasc Pharmacol. 2024 Feb 1;83(2):193-204. doi: 10.1097/FJC.0000000000001518.
5
Dapagliflozin Attenuates Myocardial Fibrosis by Inhibiting the TGF-β1/Smad Signaling Pathway in a Normoglycemic Rabbit Model of Chronic Heart Failure.在正常血糖的慢性心力衰竭兔模型中,达格列净通过抑制TGF-β1/Smad信号通路减轻心肌纤维化。
Front Pharmacol. 2022 May 13;13:873108. doi: 10.3389/fphar.2022.873108. eCollection 2022.
6
Overexpression of miR-142-3p improves mitochondrial function in cardiac hypertrophy.miR-142-3p 的过表达改善心肌肥厚中的线粒体功能。
Biomed Pharmacother. 2018 Dec;108:1347-1356. doi: 10.1016/j.biopha.2018.09.146. Epub 2018 Oct 4.
7
Plin5 deficiency exacerbates pressure overload-induced cardiac hypertrophy and heart failure by enhancing myocardial fatty acid oxidation and oxidative stress.Plin5 缺乏通过增强心肌脂肪酸氧化和氧化应激加剧了压力超负荷诱导的心肌肥厚和心力衰竭。
Free Radic Biol Med. 2019 Sep;141:372-382. doi: 10.1016/j.freeradbiomed.2019.07.006. Epub 2019 Jul 7.
8
Zerumbone prevents pressure overload-induced left ventricular systolic dysfunction by inhibiting cardiac hypertrophy and fibrosis.雪莲花内酯通过抑制心肌肥厚和纤维化来预防压力超负荷引起的左心室收缩功能障碍。
Phytomedicine. 2021 Nov;92:153744. doi: 10.1016/j.phymed.2021.153744. Epub 2021 Sep 14.
9
Dapagliflozin Improves Cardiac Hemodynamics and Mitigates Arrhythmogenesis in Mitral Regurgitation-Induced Myocardial Dysfunction.达格列净改善二尖瓣反流致心肌功能障碍的心脏血液动力学并减轻心律失常发生。
J Am Heart Assoc. 2021 Apr 6;10(7):e019274. doi: 10.1161/JAHA.120.019274. Epub 2021 Mar 20.
10
FKBP12.6 protects heart from AngII-induced hypertrophy through inhibiting Ca /calmodulin-mediated signalling pathways in vivo and in vitro.FKBP12.6 通过抑制体内和体外的 Ca/钙调蛋白介导的信号通路来保护心脏免受 AngII 诱导的肥大。
J Cell Mol Med. 2018 Jul;22(7):3638-3651. doi: 10.1111/jcmm.13645. Epub 2018 Apr 22.

引用本文的文献

1
Perilipin 5 alleviates ferroptosis of cardiomyocytes by targeting USP10-p53-TfR proteasome-dependent degradation.脂滴包被蛋白5通过靶向USP10-p53-转铁蛋白受体蛋白酶体依赖性降解减轻心肌细胞铁死亡。
Front Med (Lausanne). 2025 Jul 1;12:1573230. doi: 10.3389/fmed.2025.1573230. eCollection 2025.
2
Plin5: A potential therapeutic target for type 2 diabetes mellitus.Plin5:2型糖尿病的一个潜在治疗靶点。
Diabetol Metab Syndr. 2025 Apr 2;17(1):114. doi: 10.1186/s13098-025-01680-1.
3
Valerenic acid attenuates pathological myocardial hypertrophy by promoting the utilization of multiple substrates in the mitochondrial energy metabolism.

本文引用的文献

1
PPAR control of metabolism and cardiovascular functions.过氧化物酶体增殖物激活受体(PPAR)对代谢和心血管功能的调控。
Nat Rev Cardiol. 2021 Dec;18(12):809-823. doi: 10.1038/s41569-021-00569-6. Epub 2021 Jun 14.
2
Dapagliflozin: a sodium-glucose cotransporter 2 inhibitor, attenuates angiotensin II-induced cardiac fibrotic remodeling by regulating TGFβ1/Smad signaling.达格列净:钠-葡萄糖共转运蛋白 2 抑制剂,通过调节 TGFβ1/Smad 信号通路减轻血管紧张素 II 诱导的心肌成纤维细胞重塑。
Cardiovasc Diabetol. 2021 Jun 11;20(1):121. doi: 10.1186/s12933-021-01312-8.
3
Dapagliflozin effects on lung fluid volumes in patients with heart failure and reduced ejection fraction: Results from the DEFINE-HF trial.
缬草烯酸通过促进线粒体能量代谢中多种底物的利用来减轻病理性心肌肥大。
J Adv Res. 2025 Feb;68:241-256. doi: 10.1016/j.jare.2024.02.008. Epub 2024 Feb 18.
4
Commentary: Dapagliflozin Mediates Plin5/PPARα Signaling Axis to Attenuate Cardiac Hypertrophy.述评:达格列净介导Plin5/PPARα信号轴减轻心肌肥厚。
Front Pharmacol. 2022 Apr 25;13:854593. doi: 10.3389/fphar.2022.854593. eCollection 2022.
5
Plin5, a New Target in Diabetic Cardiomyopathy.Plin5,糖尿病性心肌病的新靶点。
Oxid Med Cell Longev. 2022 Apr 25;2022:2122856. doi: 10.1155/2022/2122856. eCollection 2022.
达格列净对射血分数降低的心力衰竭患者肺液量的影响:来自DEFINE-HF 试验的结果。
Diabetes Obes Metab. 2021 Jun;23(6):1426-1430. doi: 10.1111/dom.14352. Epub 2021 Mar 26.
4
Cardiac Troponin I R193H Mutation Is Associated with Mitochondrial Damage in Cardiomyocytes.心脏肌钙蛋白 I R193H 突变与心肌细胞中线粒体损伤有关。
DNA Cell Biol. 2021 Feb;40(2):184-191. doi: 10.1089/dna.2020.5828. Epub 2021 Jan 18.
5
A model-based approach to investigating the relationship between glucose-insulin dynamics and dapagliflozin treatment effect in patients with type 2 diabetes.基于模型的方法研究 2 型糖尿病患者中葡萄糖-胰岛素动力学与达格列净治疗效果之间的关系。
Diabetes Obes Metab. 2021 Apr;23(4):991-1000. doi: 10.1111/dom.14305. Epub 2021 Jan 25.
6
Cardiac pathology in mucopolysaccharidosis I mice: Losartan modifies ERK1/2 activation during cardiac remodeling.黏多糖贮积症 I 型小鼠的心脏病理学:氯沙坦在心脏重塑过程中改变 ERK1/2 激活。
J Inherit Metab Dis. 2021 May;44(3):740-750. doi: 10.1002/jimd.12327. Epub 2020 Nov 10.
7
Relative Efficacy of Sacubitril-Valsartan, Vericiguat, and SGLT2 Inhibitors in Heart Failure with Reduced Ejection Fraction: a Systematic Review and Network Meta-Analysis.沙库巴曲缬沙坦、维立西呱和 SGLT2 抑制剂在射血分数降低的心力衰竭中的相对疗效:系统评价和网络荟萃分析。
Cardiovasc Drugs Ther. 2021 Oct;35(5):1067-1076. doi: 10.1007/s10557-020-07099-2. Epub 2020 Oct 19.
8
Cardiac magnetic resonance-derived fibrosis, strain and molecular biomarkers of fibrosis in hypertensive heart disease.高血压性心脏病中心磁共震衍生的纤维化、应变和纤维化分子生物标记物。
J Hypertens. 2020 Oct;38(10):2036-2042. doi: 10.1097/HJH.0000000000002504.
9
SGLT2 inhibitors in patients with heart failure with reduced ejection fraction: a meta-analysis of the EMPEROR-Reduced and DAPA-HF trials.钠-葡萄糖协同转运蛋白 2 抑制剂在射血分数降低的心力衰竭患者中的应用:EMPEROR-Reduced 和 DAPA-HF 试验的荟萃分析。
Lancet. 2020 Sep 19;396(10254):819-829. doi: 10.1016/S0140-6736(20)31824-9. Epub 2020 Aug 30.
10
Downregulation of PPARα during Experimental Left Ventricular Hypertrophy Is Critically Dependent on Nox2 NADPH Oxidase Signalling.在实验性左心室肥厚期间,PPARα 的下调严重依赖于 Nox2 NADPH 氧化酶信号。
Int J Mol Sci. 2020 Jun 20;21(12):4406. doi: 10.3390/ijms21124406.