Suppr超能文献

对小鼠的生殖过程是可有可无的。

is dispensable for reproductive processes in mice.

作者信息

Chen Yinghong, Liu Chao, Shang Yongliang, Wang Liying, Li Wei, Li Guoping

机构信息

State Key Laboratory of Stem Cell and Reproductive Biology, Institute of Zoology, Stem Cell and Regenerative Medicine Innovation Institute, Chinese Academy of Sciences, Beijing, China.

University of Chinese Academy of Sciences, Beijing, China.

出版信息

PeerJ. 2021 Sep 23;9:e12210. doi: 10.7717/peerj.12210. eCollection 2021.

Abstract

BACKGROUND

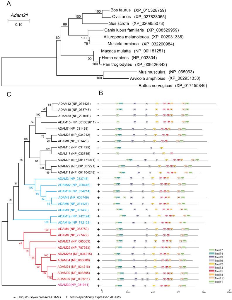
As a group of membrane-anchored proteins, the proteins containing a disintegrin and metalloprotease domain (ADAMs) control many biological processes, especially for male fertility. Mouse was previously found to be specifically expressed in the somatic cells and germ cells of testes, but its functional role during spermatogenesis and male reproductive processes is still unknown.

METHODS

-null mice were created using the CRISPR/Cas9 system. Quantitative real-time PCR was used for analyzing of gene expression. Histological, cytological and immunofluorescence staining were performed to analyze the phenotypes of mouse testis and epididymis. Intracellular lipid droplets (LDs) were detected by Oil red O (ORO) staining and BODIPY staining. Fertility and sperm characteristics were also detected.

RESULTS

Here, we successfully generated an conventional knockout mouse model via CRISPR/Cas9 technology so that we can explore its potential role in male reproduction. We found that male mice lacking have normal fertility without any detectable defects in spermatogenesis or sperm motility. Histological analysis of the seminiferous epithelium showed no obvious spermatogenesis difference between -null and wild-type mice. Cytological analysis revealed no detectable defects in meiotic progression, neither Sertoli cells nor Leydig cells displayed any defect compared with that of the control mice. All these results suggest that might not be essential for male fertility in mice, and its potential function still needs further investigation.

摘要

背景

作为一组膜锚定蛋白,含去整合素和金属蛋白酶结构域的蛋白(ADAMs)控制着许多生物学过程,尤其是对雄性生育力而言。此前发现小鼠中的该蛋白在睾丸的体细胞和生殖细胞中特异性表达,但其在精子发生和雄性生殖过程中的功能作用仍不清楚。

方法

使用CRISPR/Cas9系统构建基因敲除小鼠。采用定量实时PCR分析基因表达。进行组织学、细胞学和免疫荧光染色以分析小鼠睾丸和附睾的表型。通过油红O(ORO)染色和硼二吡咯染色检测细胞内脂滴(LDs)。还检测了生育力和精子特征。

结果

在此,我们通过CRISPR/Cas9技术成功构建了常规基因敲除小鼠模型,以便我们能够探索其在雄性生殖中的潜在作用。我们发现缺乏该蛋白的雄性小鼠生育力正常,在精子发生或精子活力方面没有任何可检测到的缺陷。对生精上皮的组织学分析表明,基因敲除小鼠和野生型小鼠之间在精子发生方面没有明显差异。细胞学分析显示减数分裂进程没有可检测到的缺陷,与对照小鼠相比,支持细胞和间质细胞均未显示任何缺陷。所有这些结果表明该蛋白可能对小鼠雄性生育力并非必需,其潜在功能仍需进一步研究。

https://cdn.ncbi.nlm.nih.gov/pmc/blobs/7fb0/8465997/68070358368e/peerj-09-12210-g001.jpg

文献AI研究员

20分钟写一篇综述,助力文献阅读效率提升50倍。

立即体验

用中文搜PubMed

大模型驱动的PubMed中文搜索引擎

马上搜索

文档翻译

学术文献翻译模型,支持多种主流文档格式。

立即体验