Cancer Research Institute, Division of Molecular Bioregulation, Kanazawa University, Ishikawa, Japan.
Section of Host Defences, Institute of Natural Medicine, University of Toyama, Toyama, Japan.
Cancer Sci. 2021 Dec;112(12):4883-4893. doi: 10.1111/cas.15150. Epub 2021 Oct 20.
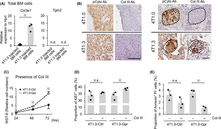
From a mouse triple-negative breast cancer cell line, 4T1, we previously established 4T1.3 clone with a high capacity to metastasize to bone after its orthotopic injection into mammary fat pad of immunocompetent mice. Subsequent analysis demonstrated that the interaction between cancer cells and fibroblasts in a bone cavity was crucial for bone metastasis focus formation arising from orthotopic injection of 4T1.3 cells. Here, we demonstrated that a member of the adhesion G-protein-coupled receptor (ADGR) family, G-protein-coupled receptor 56 (GPR56)/adhesion G-protein-coupled receptor G1 (ADGRG1), was expressed selectively in 4T1.3 grown in a bone cavity but not under in vitro conditions. Moreover, fibroblasts present in bone metastasis sites expressed type III collagen, a ligand for GPR56/ADGRG1. Consistently, GPR56/ADGRG1 proteins were detected in tumor cells in bone metastasis foci of human breast cancer patients. Deletion of GPR56/ADGRG1 from 4T1.3 cells reduced markedly intraosseous tumor formation upon their intraosseous injection. Conversely, intraosseous injection of GPR56/ADGRG1-transduced 4T1, TS/A (mouse breast cancer cell line), or MDA-MB-231 (human breast cancer cell line) exhibited enhanced intraosseous tumor formation. Furthermore, we proved that the cleavage at the extracellular region was indispensable for GPR56/ADGRG1-induced increase in breast cancer cell growth upon its intraosseous injection. Finally, inducible suppression of Gpr56/Adgrg1 gene expression in 4T1.3 cells attenuated bone metastasis formation with few effects on primary tumor formation in the spontaneous breast cancer bone metastasis model. Altogether, GPR56/ADGRG1 can be a novel target molecule to develop a strategy to prevent and/or treat breast cancer metastasis to bone.
我们从一种小鼠三阴性乳腺癌细胞系 4T1 中建立了 4T1.3 克隆,该克隆在免疫功能正常的小鼠乳腺脂肪垫原位注射后具有很强的骨转移能力。随后的分析表明,癌细胞与骨腔中的成纤维细胞之间的相互作用对于源于 4T1.3 细胞原位注射的骨转移灶形成至关重要。在这里,我们证明了粘附 G 蛋白偶联受体(ADGR)家族的成员 G 蛋白偶联受体 56(GPR56)/粘附 G 蛋白偶联受体 G1(ADGRG1)在骨腔中生长的 4T1.3 中选择性表达,但在体外条件下不表达。此外,在骨转移部位存在的成纤维细胞表达了 GPR56/ADGRG1 的配体 III 型胶原。一致地,在人类乳腺癌患者的骨转移灶肿瘤细胞中检测到 GPR56/ADGRG1 蛋白。从 4T1.3 细胞中删除 GPR56/ADGRG1 显著降低了其骨内注射后的骨内肿瘤形成。相反,GPR56/ADGRG1 转导的 4T1、TS/A(小鼠乳腺癌细胞系)或 MDA-MB-231(人乳腺癌细胞系)的骨内注射显示出增强的骨内肿瘤形成。此外,我们证明了 GPR56/ADGRG1 诱导的乳腺癌细胞在骨内注射时生长增加所需的细胞外区域的裂解是必不可少的。最后,在 4T1.3 细胞中诱导性抑制 Gpr56/Adgrg1 基因表达在自发性乳腺癌骨转移模型中减弱了骨转移形成,而对原发性肿瘤形成的影响很小。总之,GPR56/ADGRG1 可以成为开发预防和/或治疗乳腺癌骨转移策略的新型靶标分子。