Suppr超能文献

大麻素受体 2 以年龄依赖的方式改变社交记忆和小胶质细胞活性。

Cannabinoid Receptor 2 Alters Social Memory and Microglial Activity in an Age-Dependent Manner.

机构信息

Institute for Molecular Psychiatry, Medical Faculty, University of Bonn, 53127 Bonn, Germany.

International Max Planck Research School for Brain and Behavior, Ludwig-Erhard-Allee 2, 53175 Bonn, Germany.

出版信息

Molecules. 2021 Oct 2;26(19):5984. doi: 10.3390/molecules26195984.

Abstract

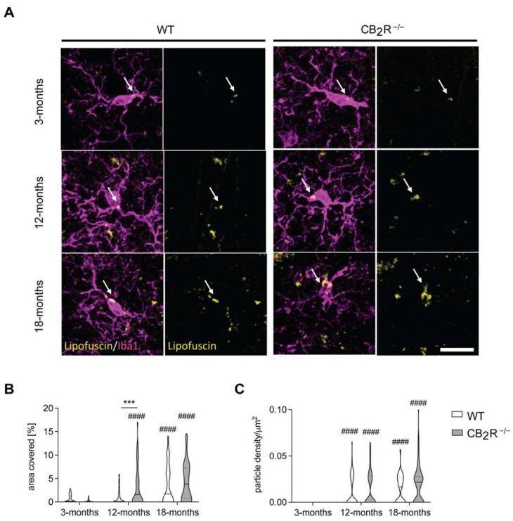
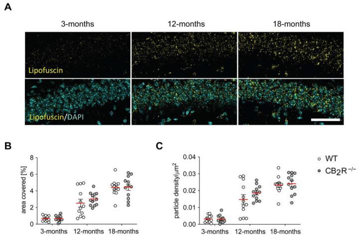
Physiological brain aging is characterized by gradual, substantial changes in cognitive ability, accompanied by chronic activation of the neural immune system. This form of inflammation, termed inflammaging, in the central nervous system is primarily enacted through microglia, the resident immune cells. The endocannabinoid system, and particularly the cannabinoid receptor 2 (CBR), is a major regulator of the activity of microglia and is upregulated under inflammatory conditions. Here, we elucidated the role of the CBR in physiological brain aging. We used CBR mice of progressive ages in a behavioral test battery to assess social and spatial learning and memory. This was followed by detailed immunohistochemical analysis of microglial activity and morphology, and of the expression of pro-inflammatory cytokines in the hippocampus. CBR deletion decreased social memory in young mice, but did not affect spatial memory. In fact, old CBR mice had a slightly improved social memory, whereas in WT mice we detected an age-related cognitive decline. On a cellular level, CBR deletion increased lipofuscin accumulation in microglia, but not in neurons. CBR microglia showed an increase of activity markers Iba1 and CD68, and minor upregulation in and expression and downregulation of with age. This was accompanied by a change in morphology as CBR microglia had smaller somas and lower polarity, with increased branching, cell volume, and tree length. We present that CBRs are involved in cognition and age-induced microglial activity, but may also be important for microglial activation itself.

摘要

生理性大脑衰老的特征是认知能力逐渐显著下降,同时伴随着中枢神经系统中神经免疫的慢性激活。这种被称为神经炎症的炎症形式,主要由小胶质细胞,即中枢神经系统中的固有免疫细胞引发。内源性大麻素系统,特别是大麻素受体 2(CBR),是小胶质细胞活性的主要调节剂,在炎症条件下会被上调。在这里,我们阐明了 CBR 在生理性大脑衰老中的作用。我们使用不同年龄阶段的 CBR 小鼠进行行为测试,以评估社交和空间学习记忆能力。随后对小胶质细胞活性和形态以及海马体中促炎细胞因子的表达进行了详细的免疫组织化学分析。CBR 缺失会降低年轻小鼠的社交记忆,但不会影响空间记忆。实际上,老年 CBR 小鼠的社交记忆略有改善,而 WT 小鼠则表现出与年龄相关的认知能力下降。在细胞水平上,CBR 缺失会增加小胶质细胞中的脂褐素积累,但不会影响神经元。CBR 小胶质细胞的活性标志物 Iba1 和 CD68 表达增加,并且随着年龄的增长, 和 表达略有上调, 表达下调。这伴随着形态的改变,因为 CBR 小胶质细胞的胞体变小,极性降低,分支增加,细胞体积和树突长度增加。我们提出 CBR 参与认知和年龄诱导的小胶质细胞激活,但也可能对小胶质细胞激活本身很重要。

https://cdn.ncbi.nlm.nih.gov/pmc/blobs/d168/8513097/64e352675284/molecules-26-05984-g001.jpg

文献AI研究员

20分钟写一篇综述,助力文献阅读效率提升50倍。

立即体验

用中文搜PubMed

大模型驱动的PubMed中文搜索引擎

马上搜索

文档翻译

学术文献翻译模型,支持多种主流文档格式。

立即体验