Suppr超能文献

组蛋白变体 H2A.Z 调控染色质的结构基础。

Structural basis of chromatin regulation by histone variant H2A.Z.

机构信息

Department of Pharmacological Sciences, Stony Brook University; Stony Brook, NY 11794, USA.

Cryo Electron Microscopy Resource Center, Rockefeller University; New York, NY 10065, USA.

出版信息

Nucleic Acids Res. 2021 Nov 8;49(19):11379-11391. doi: 10.1093/nar/gkab907.

Abstract

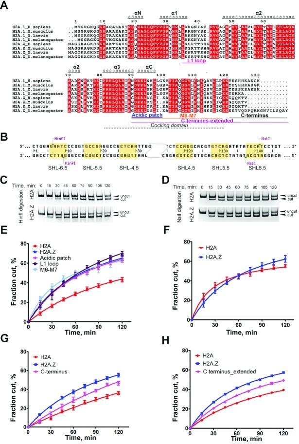
The importance of histone variant H2A.Z in transcription regulation has been well established, yet its mechanism-of-action remains enigmatic. Conflicting evidence exists in support of both an activating and a repressive role of H2A.Z in transcription. Here we report cryo-electron microscopy (cryo-EM) structures of nucleosomes and chromatin fibers containing H2A.Z and those containing canonical H2A. The structures show that H2A.Z incorporation results in substantial structural changes in both nucleosome and chromatin fiber. While H2A.Z increases the mobility of DNA terminus in nucleosomes, it simultaneously enables nucleosome arrays to form a more regular and condensed chromatin fiber. We also demonstrated that H2A.Z's ability to enhance nucleosomal DNA mobility is largely attributed to its characteristic shorter C-terminus. Our study provides the structural basis for H2A.Z-mediated chromatin regulation, showing that the increase flexibility of the DNA termini in H2A.Z nucleosomes is central to its dual-functions in chromatin regulation and in transcription.

摘要

组蛋白变体 H2A.Z 在转录调控中的重要性已得到充分证实,但它的作用机制仍不清楚。有证据表明 H2A.Z 在转录中既具有激活作用,也具有抑制作用。在这里,我们报告了含有 H2A.Z 的核小体和染色质纤维的低温电子显微镜(cryo-EM)结构,以及含有典型 H2A 的核小体和染色质纤维的结构。这些结构表明,H2A.Z 的掺入导致核小体和染色质纤维都发生了显著的结构变化。虽然 H2A.Z 增加了核小体中 DNA 末端的迁移率,但它同时使核小体阵列能够形成更规则和浓缩的染色质纤维。我们还证明,H2A.Z 增强核小体 DNA 迁移率的能力主要归因于其特征性的较短 C 末端。我们的研究为 H2A.Z 介导的染色质调控提供了结构基础,表明 H2A.Z 核小体中 DNA 末端的灵活性增加是其在染色质调控和转录中的双重功能的核心。

https://cdn.ncbi.nlm.nih.gov/pmc/blobs/42e7/8565303/7c73a9a1e9a1/gkab907fig1.jpg

文献AI研究员

20分钟写一篇综述,助力文献阅读效率提升50倍。

立即体验

用中文搜PubMed

大模型驱动的PubMed中文搜索引擎

马上搜索

文档翻译

学术文献翻译模型,支持多种主流文档格式。

立即体验