Suppr超能文献

诱导Arp2/3复合物耗竭可增加FMNL2/3成束蛋白的表达并促进丝状伪足形成。

Induced Arp2/3 Complex Depletion Increases FMNL2/3 Formin Expression and Filopodia Formation.

作者信息

Dimchev Vanessa, Lahmann Ines, Koestler Stefan A, Kage Frieda, Dimchev Georgi, Steffen Anika, Stradal Theresia E B, Vauti Franz, Arnold Hans-Henning, Rottner Klemens

机构信息

Zoological Institute, Technische Universität Braunschweig, Braunschweig, Germany.

Department of Cell Biology, Helmholtz Centre for Infection Research, Braunschweig, Germany.

出版信息

Front Cell Dev Biol. 2021 Feb 1;9:634708. doi: 10.3389/fcell.2021.634708. eCollection 2021.

Abstract

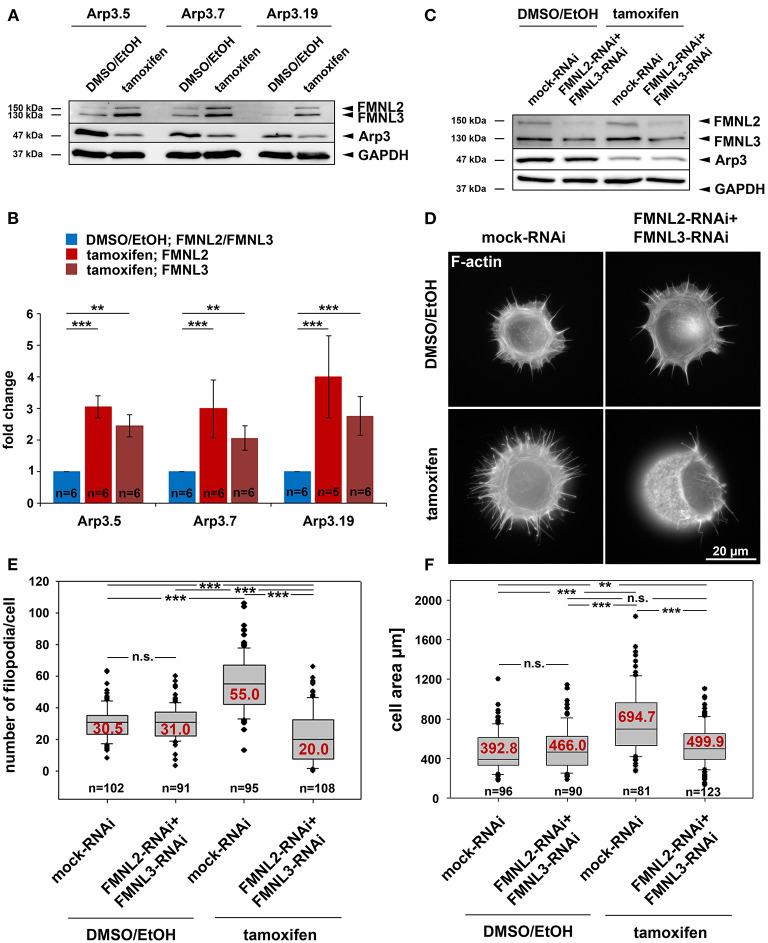
The Arp2/3 complex generates branched actin filament networks operating in cell edge protrusion and vesicle trafficking. Here we employ a conditional knockout mouse model permitting tissue- or cell-type specific deletion of the murine gene (encoding Arp3). A functional gene appeared essential for fibroblast viability and growth. Thus, we developed cell lines for exploring the consequences of acute, tamoxifen-induced deletion causing near-complete loss of functional Arp2/3 complex expression as well as abolished lamellipodia formation and membrane ruffling, as expected. Interestingly, Arp3-depleted cells displayed enhanced rather than reduced cell spreading, employing numerous filopodia, and showed little defects in the rates of random cell migration. However, both exploration of new space by individual cells and collective migration were clearly compromised by the incapability to efficiently maintain directionality of migration, while the principal ability to chemotax was only moderately affected. Examination of actin remodeling at the cell periphery revealed reduced actin turnover rates in Arp2/3-deficient cells, clearly deviating from previous sequestration approaches. Most surprisingly, induced removal of Arp2/3 complexes reproducibly increased FMNL formin expression, which correlated with the explosive induction of filopodia formation. Our results thus highlight both direct and indirect effects of acute Arp2/3 complex removal on actin cytoskeleton regulation.

摘要

Arp2/3复合物可生成在细胞边缘突出和囊泡运输中起作用的分支肌动蛋白丝网络。在此,我们采用了一种条件性敲除小鼠模型,该模型允许对小鼠基因(编码Arp3)进行组织或细胞类型特异性缺失。功能性基因似乎对成纤维细胞的活力和生长至关重要。因此,我们开发了细胞系,用于探索急性他莫昔芬诱导的基因缺失所产生的后果,这种缺失导致功能性Arp2/3复合物表达几乎完全丧失,并且如预期的那样,片状伪足形成和膜皱襞消失。有趣的是,Arp3缺失的细胞利用大量丝状伪足表现出增强而非减少的细胞铺展,并且在随机细胞迁移速率方面几乎没有缺陷。然而,单个细胞对新空间的探索和集体迁移都因无法有效维持迁移方向性而明显受损,而趋化性的主要能力仅受到适度影响。对细胞周边肌动蛋白重塑的检查显示,Arp2/3缺陷细胞中的肌动蛋白周转率降低,这明显不同于先前的隔离方法。最令人惊讶的是,诱导去除Arp2/3复合物可重复性地增加FMNL成束蛋白的表达,这与丝状伪足形成的爆发性诱导相关。因此,我们的结果突出了急性去除Arp2/3复合物对肌动蛋白细胞骨架调节的直接和间接影响。

https://cdn.ncbi.nlm.nih.gov/pmc/blobs/ec2b/7882613/1770bf31d418/fcell-09-634708-g0001.jpg

文献检索

告别复杂PubMed语法,用中文像聊天一样搜索,搜遍4000万医学文献。AI智能推荐,让科研检索更轻松。

立即免费搜索

文件翻译

保留排版,准确专业,支持PDF/Word/PPT等文件格式,支持 12+语言互译。

免费翻译文档

深度研究

AI帮你快速写综述,25分钟生成高质量综述,智能提取关键信息,辅助科研写作。

立即免费体验