Hospital of Stomatology, Sun Yat-sen University, Guangzhou, China.
Guangdong Provincial Key Laboratory of Stomatology, Guangzhou, China.
Cell Death Dis. 2021 Oct 14;12(10):946. doi: 10.1038/s41419-021-04217-2.
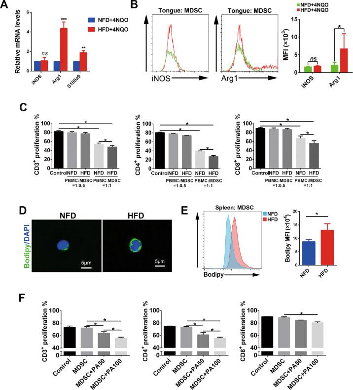
Although obesity has been associated with an increased risk and aggressiveness of many types of carcinoma, whether it promotes squamous cell carcinoma remains unclear. To reveal the role of obesity in oral squamous cell carcinoma (OSCC) initiation and development, we used 4NQO-induced OSCC model mice to examine the impact of dietary obesity on carcinogenesis. The results showed that high-fat diet (HFD)-induced obesity significantly promoted the incidence of OSCC and altered the local immune microenvironment with the expansion of CD11bGr1 myeloid-derived suppressor cells (MDSCs). The underlying mechanism that induced an immunosuppressive local microenvironment in obesity was the recruitment of MDSCs through the CCL9/CCR1 axis and enhancement of MDSC immunosuppressive function via intracellular fatty acid uptake. Furthermore, clinical samples verified the increase in infiltrated CD33 (a marker of human MDSCs) cells in obese OSCC patients, and data from the TCGA dataset confirmed that CD33 expression was positively correlated with local adipocytes in OSCC. Survival analysis showed that enrichment of adipocytes and high expression of CD33 were associated with poor prognosis in OSCC patients. Strikingly, depletion of MDSCs significantly ameliorated HFD-promoted carcinogenesis in 4NQO-induced model mice. These findings indicate that obesity is also an important risk factor for OSCC, and cancer immunotherapy, especially targeting MDSCs, may exhibit greater antitumor efficacy in obese patients.
尽管肥胖与多种类型的癌的风险增加和侵袭性有关,但它是否促进鳞状细胞癌尚不清楚。为了揭示肥胖在口腔鳞状细胞癌(OSCC)发生和发展中的作用,我们使用 4NQO 诱导的 OSCC 模型小鼠来研究饮食肥胖对致癌作用的影响。结果表明,高脂肪饮食(HFD)诱导的肥胖显著促进了 OSCC 的发生率,并通过 CD11bGr1 髓样来源抑制细胞(MDSC)的扩张改变了局部免疫微环境。肥胖诱导免疫抑制局部微环境的潜在机制是通过 CCL9/CCR1 轴招募 MDSC,并通过细胞内脂肪酸摄取增强 MDSC 的免疫抑制功能。此外,临床样本验证了肥胖 OSCC 患者中浸润的 CD33(人类 MDSC 的标志物)细胞增加,TCGA 数据集的数据证实 CD33 表达与 OSCC 中的局部脂肪细胞呈正相关。生存分析表明,脂肪细胞的富集和 CD33 的高表达与 OSCC 患者的预后不良相关。引人注目的是,MDSC 的耗竭显著改善了 4NQO 诱导的模型小鼠中 HFD 促进的致癌作用。这些发现表明,肥胖也是 OSCC 的一个重要危险因素,癌症免疫疗法,特别是针对 MDSC 的疗法,在肥胖患者中可能具有更大的抗肿瘤疗效。