• 文献检索
  • 文档翻译
  • 深度研究
  • 学术资讯
  • Suppr Zotero 插件Zotero 插件
  • 邀请有礼
  • 套餐&价格
  • 历史记录
应用&插件
Suppr Zotero 插件Zotero 插件浏览器插件Mac 客户端Windows 客户端微信小程序
定价
高级版会员购买积分包购买API积分包
服务
文献检索文档翻译深度研究API 文档MCP 服务
关于我们
关于 Suppr公司介绍联系我们用户协议隐私条款
关注我们

Suppr 超能文献

核心技术专利:CN118964589B侵权必究
粤ICP备2023148730 号-1Suppr @ 2026

文献检索

告别复杂PubMed语法,用中文像聊天一样搜索,搜遍4000万医学文献。AI智能推荐,让科研检索更轻松。

立即免费搜索

文件翻译

保留排版,准确专业,支持PDF/Word/PPT等文件格式,支持 12+语言互译。

免费翻译文档

深度研究

AI帮你快速写综述,25分钟生成高质量综述,智能提取关键信息,辅助科研写作。

立即免费体验

用 EGFL7 调节内皮细胞以减少小鼠异基因骨髓移植后移植物抗宿主病。

Modulating endothelial cells with EGFL7 to diminish aGVHD after allogeneic bone marrow transplantation in mice.

机构信息

The Ohio State University Comprehensive Cancer Center, Columbus, OH.

Département de Microbiologie, Infectiologie et Immunologie, Université de Montréal, Montréal, Canada; and.

出版信息

Blood Adv. 2022 Apr 12;6(7):2403-2408. doi: 10.1182/bloodadvances.2021005498.

DOI:10.1182/bloodadvances.2021005498
PMID:34654057
原文链接:https://pmc.ncbi.nlm.nih.gov/articles/PMC9006300/
Abstract

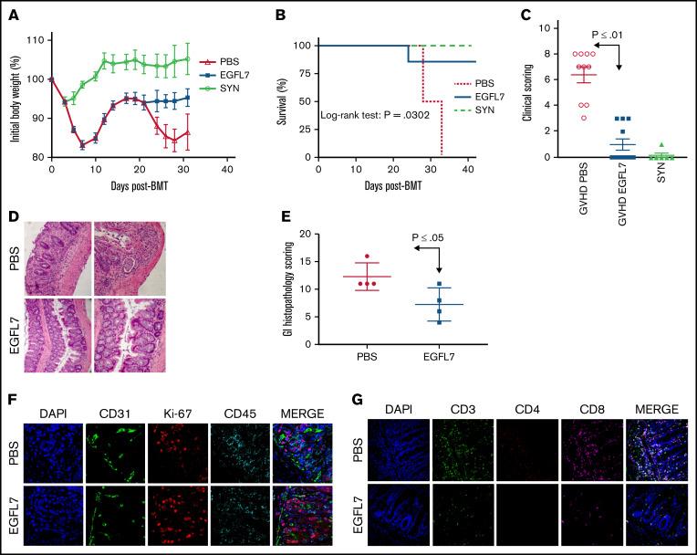
Acute graft-versus-host disease (aGVHD) is the second most common cause of death after allogeneic hematopoietic stem cell transplantation (allo-HSCT), underscoring the need for novel therapies. Based on previous work that endothelial cell dysfunction is present in aGVHD and that epidermal growth factor-like domain 7 (EGFL7) plays a significant role in decreasing inflammation by repressing endothelial cell activation and T-cell migration, we hypothesized that increasing EGFL7 levels after allo-HSCT will diminish the severity of aGVHD. Here, we show that treatment with recombinant EGFL7 (rEGFL7) in 2 different murine models of aGVHD decreases aGVHD severity and improves survival in recipient mice after allogeneic transplantation with respect to controls without affecting graft-versus-leukemia effect. Furthermore, we showed that rEGFL7 treatment results in higher thymocytes, T, B, and dendritic cell counts in recipient mice after allo-HSCT. This study constitutes a proof of concept of the ability of rEGFL7 therapy to reduce GHVD severity and mortality after allo-HSCT.

摘要

急性移植物抗宿主病(aGVHD)是异基因造血干细胞移植(allo-HSCT)后第二大常见死亡原因,这凸显了新型疗法的必要性。基于先前的研究,即内皮细胞功能障碍存在于 aGVHD 中,表皮生长因子样结构域 7(EGFL7)通过抑制内皮细胞激活和 T 细胞迁移来显著发挥抑制炎症的作用,我们假设在 allo-HSCT 后增加 EGFL7 水平将减轻 aGVHD 的严重程度。在这里,我们在 2 种不同的 aGVHD 小鼠模型中表明,重组 EGFL7(rEGFL7)治疗可降低 aGVHD 严重程度,并改善同种异体移植后受体小鼠的存活率,而不会影响移植物抗白血病效应。此外,我们还表明,rEGFL7 治疗可导致同种异体 HSCT 后受体小鼠中的胸腺细胞、T、B 和树突状细胞计数增加。这项研究证明了 rEGFL7 治疗可降低 allo-HSCT 后 aGVHD 的严重程度和死亡率。

https://cdn.ncbi.nlm.nih.gov/pmc/blobs/dda2/9006300/d6fb0c458642/advancesADV2021005498f2.jpg
https://cdn.ncbi.nlm.nih.gov/pmc/blobs/dda2/9006300/fa67813b059b/advancesADV2021005498f1.jpg
https://cdn.ncbi.nlm.nih.gov/pmc/blobs/dda2/9006300/d6fb0c458642/advancesADV2021005498f2.jpg
https://cdn.ncbi.nlm.nih.gov/pmc/blobs/dda2/9006300/fa67813b059b/advancesADV2021005498f1.jpg
https://cdn.ncbi.nlm.nih.gov/pmc/blobs/dda2/9006300/d6fb0c458642/advancesADV2021005498f2.jpg

相似文献

1
Modulating endothelial cells with EGFL7 to diminish aGVHD after allogeneic bone marrow transplantation in mice.用 EGFL7 调节内皮细胞以减少小鼠异基因骨髓移植后移植物抗宿主病。
Blood Adv. 2022 Apr 12;6(7):2403-2408. doi: 10.1182/bloodadvances.2021005498.
2
[Prophylactic effect of TLR5 agonist flagellin on acute graft versus host disease after allogeneic hematopoietic stem cell transplantation and its mechanism].[TLR5激动剂鞭毛蛋白对异基因造血干细胞移植后急性移植物抗宿主病的预防作用及其机制]
Zhongguo Shi Yan Xue Ye Xue Za Zhi. 2012 Aug;20(4):965-70.
3
Endothelial microparticles delivering microRNA-155 into T lymphocytes are involved in the initiation of acute graft-versus-host disease following allogeneic hematopoietic stem cell transplantation.携带微小RNA-155的内皮微粒进入T淋巴细胞,参与异基因造血干细胞移植后急性移植物抗宿主病的发生。
Oncotarget. 2017 Apr 4;8(14):23360-23375. doi: 10.18632/oncotarget.15579.
4
Cytotoxicity of Donor Natural Killer Cells to Allo-Reactive T Cells Are Related With Acute Graft-vs.-Host-Disease Following Allogeneic Stem Cell Transplantation.供者自然杀伤细胞对同种反应性 T 细胞的细胞毒性与异基因造血干细胞移植后急性移植物抗宿主病有关。
Front Immunol. 2020 Jul 31;11:1534. doi: 10.3389/fimmu.2020.01534. eCollection 2020.
5
Elevated Fas/FasL system and endothelial cell microparticles are involved in endothelial damage in acute graft-versus-host disease: a clinical analysis.升高的 Fas/FasL 系统和内皮细胞微颗粒参与急性移植物抗宿主病中的内皮损伤:临床分析。
Leuk Res. 2012 Mar;36(3):275-80. doi: 10.1016/j.leukres.2011.08.005. Epub 2011 Sep 13.
6
Allogeneic T cells cause acute renal injury after hematopoietic cell transplantation.同种异体 T 细胞在造血细胞移植后会引起急性肾损伤。
Blood Adv. 2023 Nov 28;7(22):6936-6948. doi: 10.1182/bloodadvances.2023009721.
7
Extracellular Vesicles Released from Human Umbilical Cord-Derived Mesenchymal Stromal Cells Prevent Life-Threatening Acute Graft-Versus-Host Disease in a Mouse Model of Allogeneic Hematopoietic Stem Cell Transplantation.人脐带间充质基质细胞释放的细胞外囊泡可预防异基因造血干细胞移植小鼠模型中危及生命的急性移植物抗宿主病。
Stem Cells Dev. 2016 Dec 15;25(24):1874-1883. doi: 10.1089/scd.2016.0107. Epub 2016 Oct 24.
8
Conditioning with Fludarabine-Busulfan versus Busulfan-Cyclophosphamide Is Associated with Lower aGVHD and Higher Survival but More Extensive and Long Standing Bone Marrow Damage.氟达拉滨-白消安预处理与白消安-环磷酰胺预处理相比,急性移植物抗宿主病发生率更低、生存率更高,但骨髓损伤更广泛且持续时间更长。
Biomed Res Int. 2016;2016:3071214. doi: 10.1155/2016/3071214. Epub 2016 Oct 24.
9
EPC infusion ameliorates acute graft-versus-host disease-related endothelial injury after allogeneic bone marrow transplantation.EPC 输注改善异基因骨髓移植后急性移植物抗宿主病相关的内皮损伤。
Front Immunol. 2022 Dec 14;13:1019657. doi: 10.3389/fimmu.2022.1019657. eCollection 2022.
10
Three-dimensional structure discrepancy between HLA alleles for effective prediction of aGVHD severity and optimal selection of recipient-donor pairs: a proof-of-concept study.用于有效预测急性移植物抗宿主病严重程度和优化供受者配对选择的HLA等位基因三维结构差异:一项概念验证研究
Oncotarget. 2015 Nov 24;6(37):40337-59. doi: 10.18632/oncotarget.5378.

引用本文的文献

1
Role of endothelial cells in graft-versus-host disease.内皮细胞在移植物抗宿主病中的作用。
Front Immunol. 2022 Nov 23;13:1033490. doi: 10.3389/fimmu.2022.1033490. eCollection 2022.

本文引用的文献

1
EGFL7 reduces CNS inflammation in mouse.EGFL7 减轻了小鼠的中枢神经系统炎症。
Nat Commun. 2018 Feb 26;9(1):819. doi: 10.1038/s41467-018-03186-z.
2
New and emerging therapies for acute and chronic graft host disease.急性和慢性移植物抗宿主病的新型及新兴疗法。
Ther Adv Hematol. 2018 Jan;9(1):21-46. doi: 10.1177/2040620717741860. Epub 2017 Nov 28.
3
Associations between acute GVHD-related biomarkers and endothelial cell activation after allogeneic hematopoietic stem cell transplantation.异基因造血干细胞移植后急性移植物抗宿主病相关生物标志物与内皮细胞活化之间的关联。
Transpl Immunol. 2017 Aug;43-44:27-32. doi: 10.1016/j.trim.2017.06.004. Epub 2017 Jul 5.
4
Endothelial damage is aggravated in acute GvHD and could predict its development.内皮细胞损伤在急性移植物抗宿主病中加重,并可预测其发展。
Bone Marrow Transplant. 2017 Sep;52(9):1317-1325. doi: 10.1038/bmt.2017.121. Epub 2017 Jun 26.
5
Endothelial Cell Activation Is Regulated by Epidermal Growth Factor-like Domain 7 (Egfl7) during Inflammation.炎症期间,内皮细胞活化受表皮生长因子样结构域7(Egfl7)调控。
J Biol Chem. 2016 Nov 11;291(46):24017-24028. doi: 10.1074/jbc.M116.731331. Epub 2016 Sep 20.
6
Stromal-Derived Factor-1α and Interleukin-7 Treatment Improves Homeostatic Proliferation of Naïve CD4(+) T Cells after Allogeneic Stem Cell Transplantation.基质衍生因子-1α和白细胞介素-7治疗可改善异基因干细胞移植后初始CD4(+) T细胞的稳态增殖。
Biol Blood Marrow Transplant. 2015 Oct;21(10):1721-31. doi: 10.1016/j.bbmt.2015.06.019. Epub 2015 Jul 4.
7
High expression of epidermal growth factor-like domain 7 is correlated with poor differentiation and poor prognosis in patients with epithelial ovarian cancer.表皮生长因子样结构域7的高表达与上皮性卵巢癌患者的低分化和不良预后相关。
J Gynecol Oncol. 2014 Oct;25(4):334-41. doi: 10.3802/jgo.2014.25.4.334. Epub 2014 Jul 6.
8
Acute graft-versus-host disease: a bench-to-bedside update.急性移植物抗宿主病:从 bench 到 bedside 的最新进展
Blood. 2014 Jul 17;124(3):363-73. doi: 10.1182/blood-2014-01-514786. Epub 2014 Jun 9.
9
Prognostic factors and outcomes of severe gastrointestinal GVHD after allogeneic hematopoietic cell transplantation.异基因造血细胞移植后严重胃肠道移植物抗宿主病的预后因素及结局
Bone Marrow Transplant. 2014 Jul;49(7):966-71. doi: 10.1038/bmt.2014.69. Epub 2014 Apr 28.
10
Epidermal growth factor-like domain 7 is a marker of the endothelial lineage and active angiogenesis.表皮生长因子样结构域7是内皮细胞谱系和活跃血管生成的标志物。
Genesis. 2014 Jul;52(7):657-70. doi: 10.1002/dvg.22781. Epub 2014 May 2.