Suppr超能文献

氯胺酮增加了调节 SAPAP3 敲除小鼠强迫行为的额纹状体投射的活动。

Ketamine increases activity of a fronto-striatal projection that regulates compulsive behavior in SAPAP3 knockout mice.

机构信息

Institute for Neurodegenerative Diseases, University of California San Francisco, San Francisco, CA, USA.

Department of Basic Neurosciences, University of Geneva, Rue Michel-Servet 1, 1206, Geneva, Switzerland.

出版信息

Nat Commun. 2021 Oct 15;12(1):6040. doi: 10.1038/s41467-021-26247-2.

Abstract

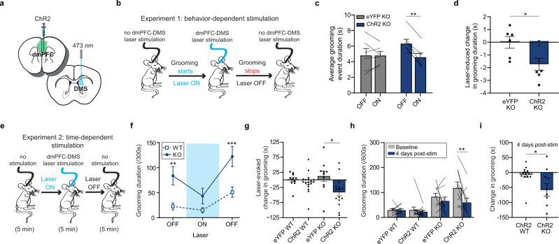
Obsessive-Compulsive Disorder (OCD), characterized by intrusive thoughts (obsessions) and repetitive behaviors (compulsions), is associated with dysfunction in fronto-striatal circuits. There are currently no fast-acting pharmacological treatments for OCD. However, recent clinical studies demonstrated that an intravenous infusion of ketamine rapidly reduces OCD symptoms. To probe mechanisms underlying ketamine's therapeutic effect on OCD-like behaviors, we used the SAPAP3 knockout (KO) mouse model of compulsive grooming. Here we recapitulate the fast-acting therapeutic effect of ketamine on compulsive behavior, and show that ketamine increases activity of dorsomedial prefrontal neurons projecting to the dorsomedial striatum in KO mice. Optogenetically mimicking this increase in fronto-striatal activity reduced compulsive grooming behavior in KO mice. Conversely, inhibiting this circuit in wild-type mice increased grooming. Finally, we demonstrate that ketamine blocks the exacerbation of grooming in KO mice caused by optogenetically inhibiting fronto-striatal activity. These studies demonstrate that ketamine increases activity in a fronto-striatal circuit that causally controls compulsive grooming behavior, suggesting this circuit may be important for ketamine's therapeutic effects in OCD.

摘要

强迫症(OCD)的特征是强迫性思维(强迫症)和重复性行为(强迫症),与额纹状回路功能障碍有关。目前,OCD 没有快速起效的药物治疗方法。然而,最近的临床研究表明,静脉注射氯胺酮可迅速减轻 OCD 症状。为了探究氯胺酮治疗 OCD 样行为的机制,我们使用了 SAPAP3 敲除(KO)小鼠强迫梳理模型。在这里,我们重现了氯胺酮对强迫行为的快速治疗作用,并表明氯胺酮增加了投射到 KO 小鼠背内侧纹状体的背内侧前额叶神经元的活动。光遗传模拟这种额纹状活动的增加减少了 KO 小鼠的强迫梳理行为。相反,抑制野生型小鼠中的这条回路会增加梳理行为。最后,我们证明氯胺酮可阻止光遗传抑制额纹状活动引起的 KO 小鼠梳理行为加剧。这些研究表明,氯胺酮增加了一个额纹状回路的活动,该回路可引起强迫梳理行为,这表明该回路可能是氯胺酮治疗 OCD 中重要的一环。

https://cdn.ncbi.nlm.nih.gov/pmc/blobs/f7eb/8519915/24c52b728235/41467_2021_26247_Fig1_HTML.jpg

文献检索

告别复杂PubMed语法,用中文像聊天一样搜索,搜遍4000万医学文献。AI智能推荐,让科研检索更轻松。

立即免费搜索

文件翻译

保留排版,准确专业,支持PDF/Word/PPT等文件格式,支持 12+语言互译。

免费翻译文档

深度研究

AI帮你快速写综述,25分钟生成高质量综述,智能提取关键信息,辅助科研写作。

立即免费体验